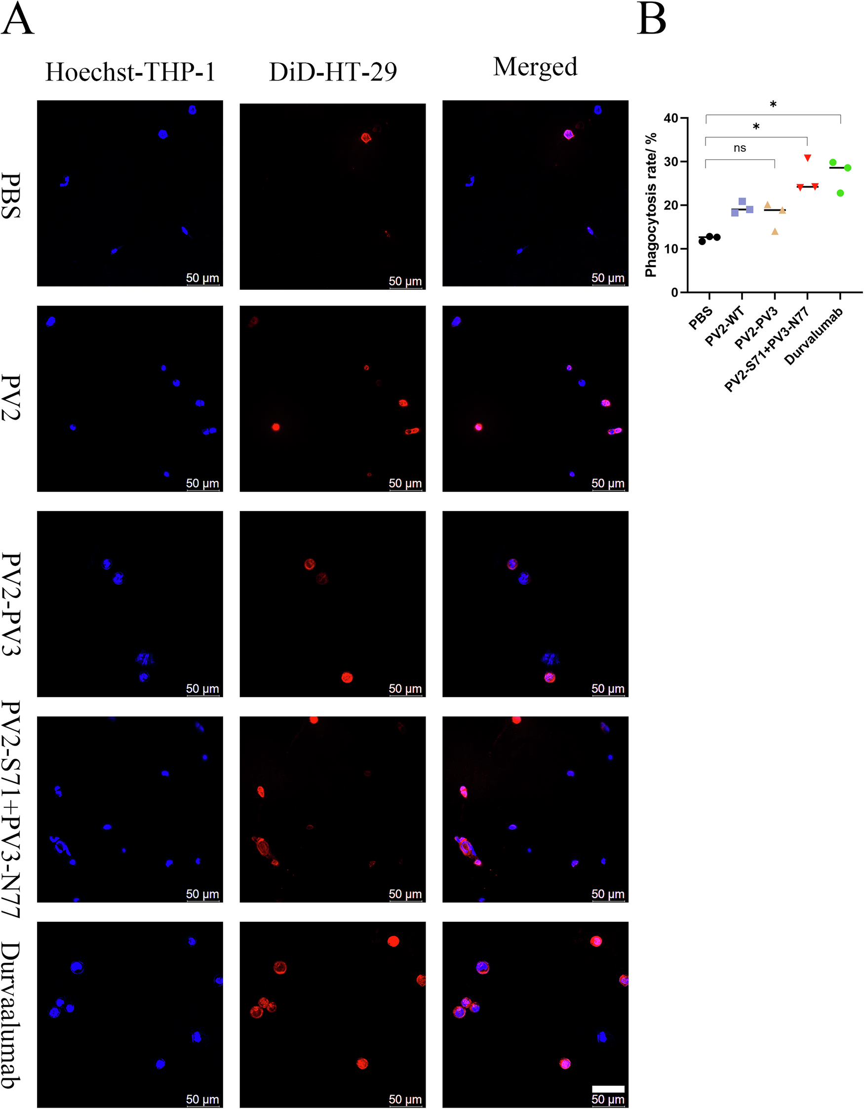
Fig. 4: Phagocytosis to detect BsNb activities.

A PD-L1 blockade increases macrophage phagocytosis of tumor cells in vitro under laser confocal scanning microscopy; B In vitro phagocytosis of DiI-labeled HT-29 cells pretreated with PBS or anti-PD-L1 antibody. The data in the figure. (x ± SD, n = 3 biologically independent samples; a significant difference from the PBS group, *: p < 0.05).