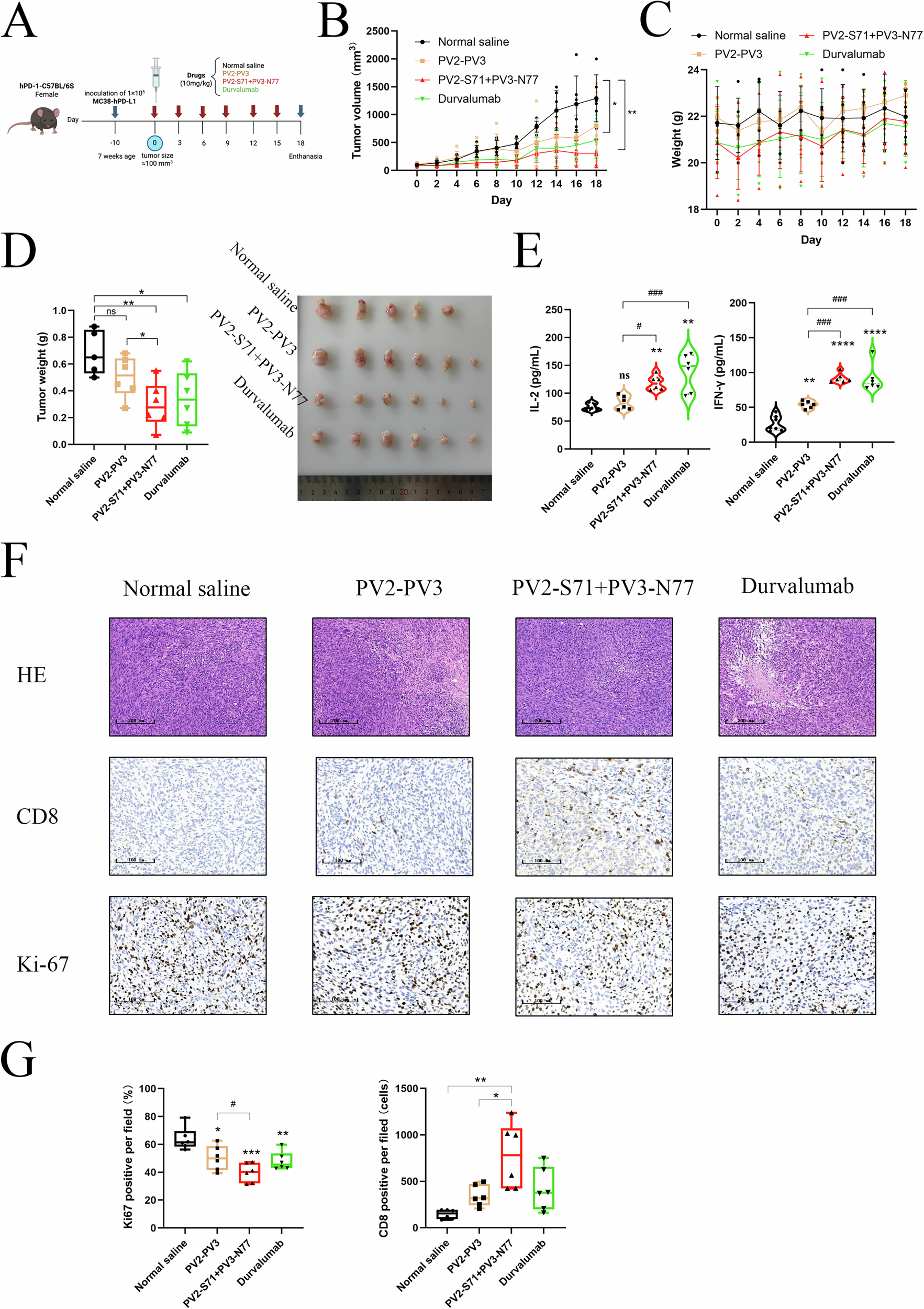
Fig. 5: Inhibition of MC38 tumor growth by PV2-S71 + PV3-N77 through activating CD8+ T cells.

A Experimental design for in vivo tumor-challenge and PV2-S71 + PV3-N77 treatment plan. MC38 xenograft mice model was established. PV2-PV3, PV2-S71 + PV3-N77 and durvalumab (10 mg/kg, once every three days for six times) was treated for 15 days when the tumor grew to 80–100 mm3. (created with BioRender.com, with permission); B The tumor volume of mice treated with different treatment strategies; C Body weight of each group (n = 6 biologically independent samples); D The tumor weight and image of tumors isolated from tumor-bearing mice on day 18; E Effect of bispecific nanobodies on the cytokine concentration in serum; F H&E and IHC staining of tumor tissues; G The expression of Ki67 and CD8 were confirmed using an immunohistochemistry assay in tumor tissues. (x ± SD, n = 6 biologically independent samples; a significant difference from the Normal saline group, *: p < 0.05, **: p < 0.01, ***: p < 0.001).