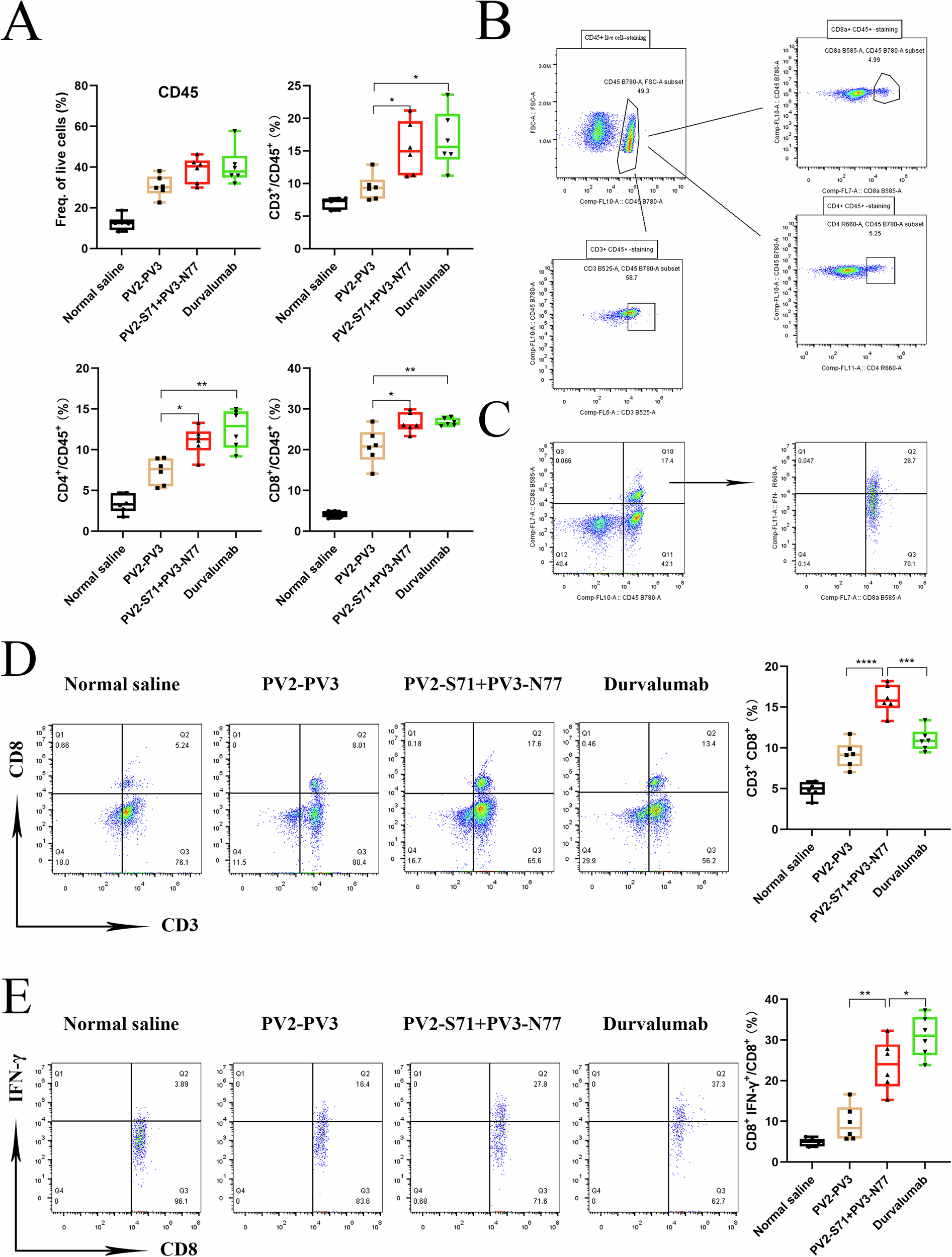
Fig. 6: Proliferation and activation of CD3+、CD4+ and CD8+ T cells infiltrating tumors.

A Single-cell suspensions from the excised MC38 tumors treated as indicated were stained for immune cell markers CD45, CD3, CD4, and CD8 for T cells according to the analysis method shown in (B); C CD8+ IFN-γ+ T cell were stained and analyzed; D The CD8+ T cells infiltration in each group; E The ratio of CD8+ IFN-γ+ T cells in the tumor. (x ± SD, n = 6 biologically independent samples; a significant difference from the Normal saline group, *: p < 0.05, **: p < 0.01, ***: p < 0.001).