Fig. 1: Plxdc2 is enriched for functional HSCs.
From: Prospective isolation of mouse and human hematopoietic stem cells using PLXDC2

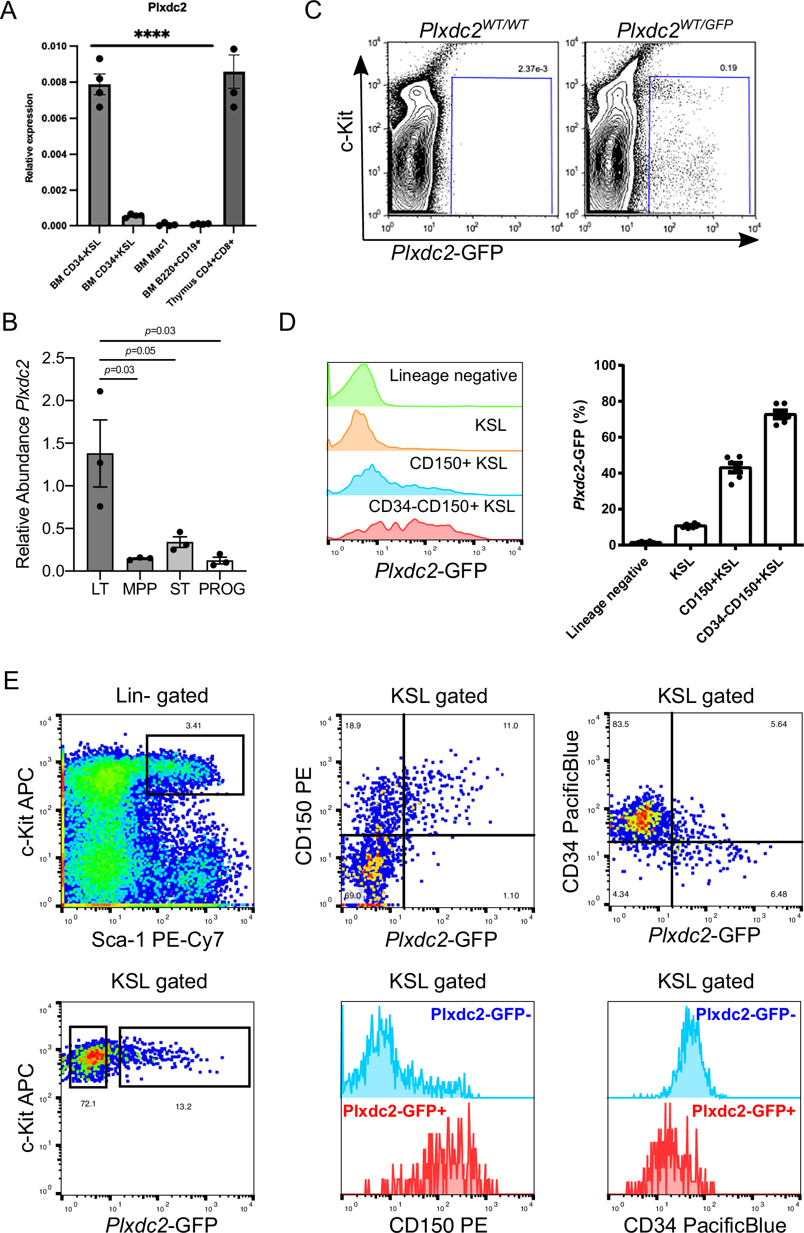
Quantitative PCR analysis showing the abundance of Plxdc2 relative to Hprt in the indicated populations in BM and thymus (A) and in populations of BM stem and progenitor cells (B). LT: LT-HSCs (Lin-c-Kit+Sca1+CD135−CD34−), MPP multipotent progenitor cells (Lin−c-Kit+Sca1+CD135+CD34+), ST: ST-HSCs (Lin−c-Kit+Sca1+CD135−CD34+), and PROG progenitors (CMP, GMP, and MEP, Lin−c-Kit+Sca1−). Source data are provided as a Supplementary Data file. C Representative FACS plots of Plxdc2-GFP+ cells in the BM. Left: Plxdc2+/+ mice, right: Plxdc2+/GFP mice. D The percentage of Plxdc2-GFP+ cells in the indicated cell types. Left: representative FACS plots, right: a bar plot (n = 6 each). Source data are provided as a Supplementary Data file. E Representative FACS plots for expression of HSC markers on Plxdc2-GFP+ cells. Expression profiles of KSL cells for Plxdc2-GFP, CD34, and CD150 (upper panels). Expression profiles of Plxdc2+ KSL cells (blue) and Plxdc2− KSL cells (red) for CD34 and CD150 (lower panels). Data are shown as the mean ± SEM. P values were calculated using one-way ANOVA with Tukey’s correction for multiple comparisons. *P < 0.05, **P < 0.01, ***P < 0.001, ****P < 0.0001.