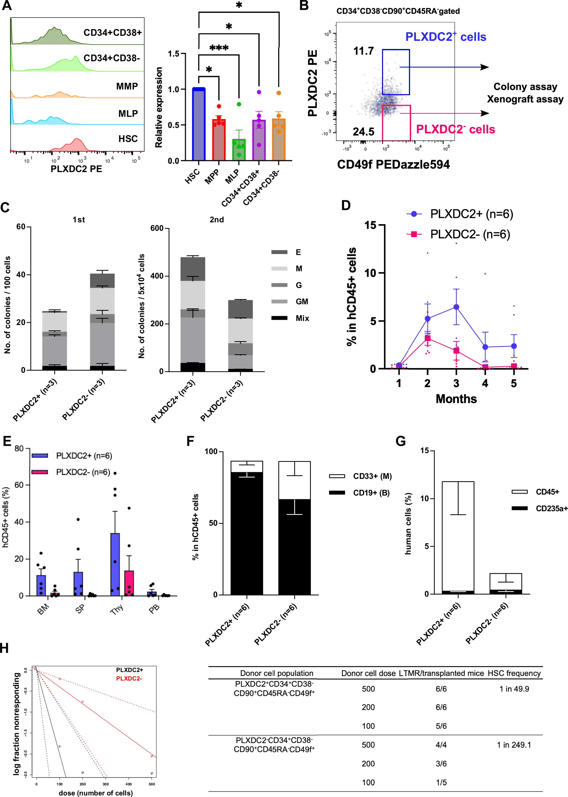
Fig. 4: Enrichment of human functional HSCs by PLXDC2 expression.
From: Prospective isolation of mouse and human hematopoietic stem cells using PLXDC2

A PLXDC2 expression on the indicated cell types was detected by anti-PLXDC2 antibody in human cord blood mononuclear cells. Left: representative FACS plots. Right: quantitative data from five different cord blood samples. Source data are provided as a Supplementary Data file. B Representative FACS plots for gating PLXDC2+ HSCs and PLXDC2− HSCs. C Hematopoietic colony-forming assays using PLXDC2+ HSCs and PLXDC2− HSCs. 1st colony assays (left: 100 cells/dish) and 2nd colony assays (right: 50,000 cells/dish). Source data are provided as a Supplementary Data file. D Kinetic analysis of peripheral blood engraftment (measured as percent of CD45+ cells) by PLXDC2+ HSCs and PLXDC2− HSCs after transplantation into NSG mice (200 cells per recipient, n = 6 each). Source data are provided as a Supplementary Data file. E Engraftment of PLXDC2+ HSCs and PLXDC2− HSCs assessed in NSG mice 20 weeks after transplant. BM, BM; SP, spleen; PB peripheral blood. Source data are provided as a Supplementary Data file. F Lineage potential of PLXDC2+ HSCs and PLXDC2− HSCs assessed in NSG mice 20 weeks after transplant. B cells (B: black bars) and myeloid cells (M: white bars). Source data are provided as a Supplementary Data file. G The human graft consisted of CD235a+ erythroid (black bars) and CD45+ myelo-lymphoid cells (white bars). Source data are provided as a Supplementary Data file. H Long-term repopulating cell frequency in PLXDC2+ HSCs and PLXDC2− HSCs measured by LDA. Data are shown as the mean ± SEM.