Fig. 5: PLXDC2+ HSCs show more HSC signature.
From: Prospective isolation of mouse and human hematopoietic stem cells using PLXDC2

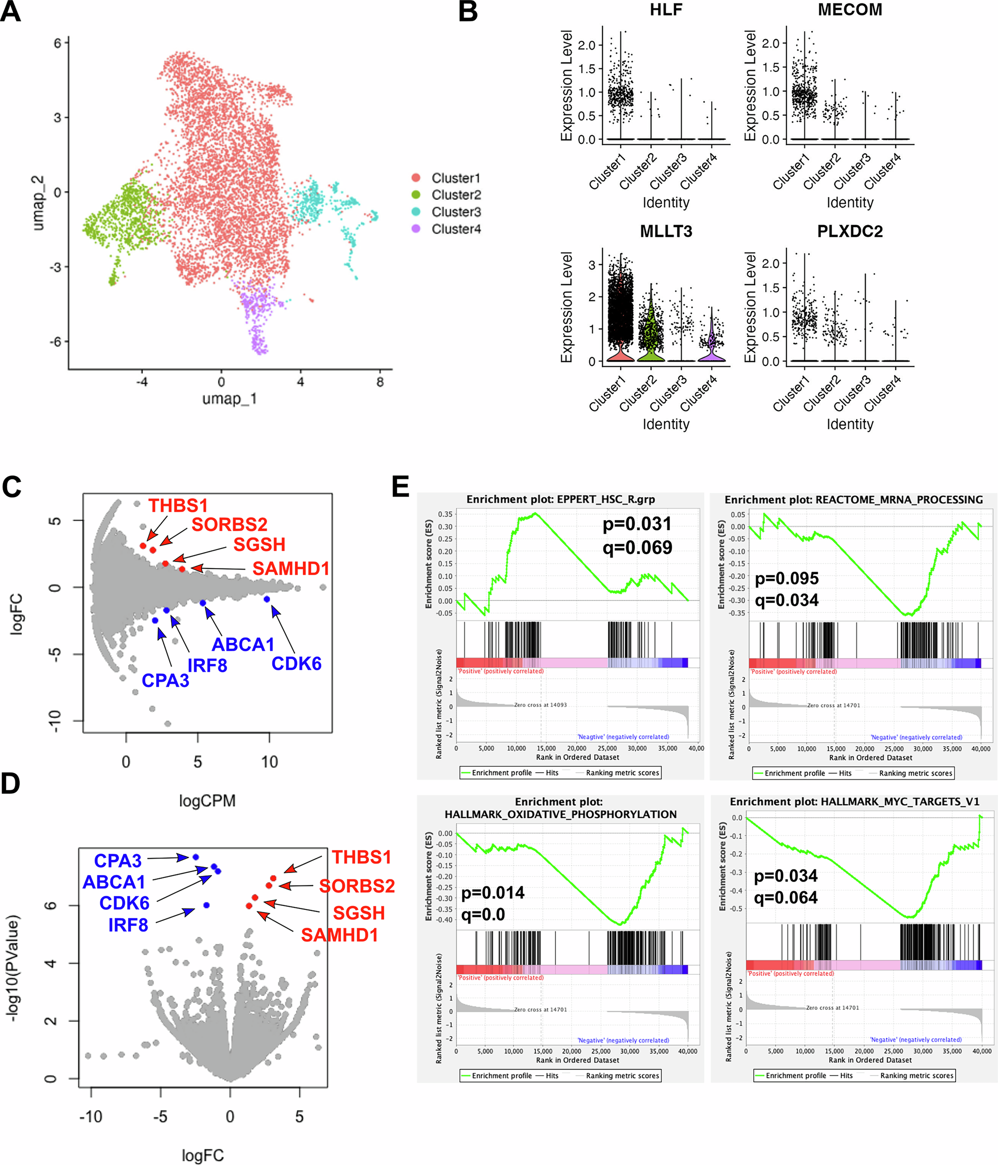
A Uniform manifold approximation and projection (UMAP) plot of single-cell RNA-seq data from two fresh cord blood cells from publicly available data (GSE153370)50. B Violin plots displaying HLF, MECOM, MLLT3, and PLXDC2 expression in two fresh cord blood cells from publicly available data. The MA plot (C) and the volcano plot (D) show eight genes differentially expressed (four genes upregulated in PLXDC2+ HSCs (red) and four genes upregulated in PLXDC2− HSCs (blue), FDR < 0.05). E Gene set enrichment analysis (GSEA). NES normalized enrichment score. PLXDC2+ HSCs versus PLXDC2− HSCs is represented.