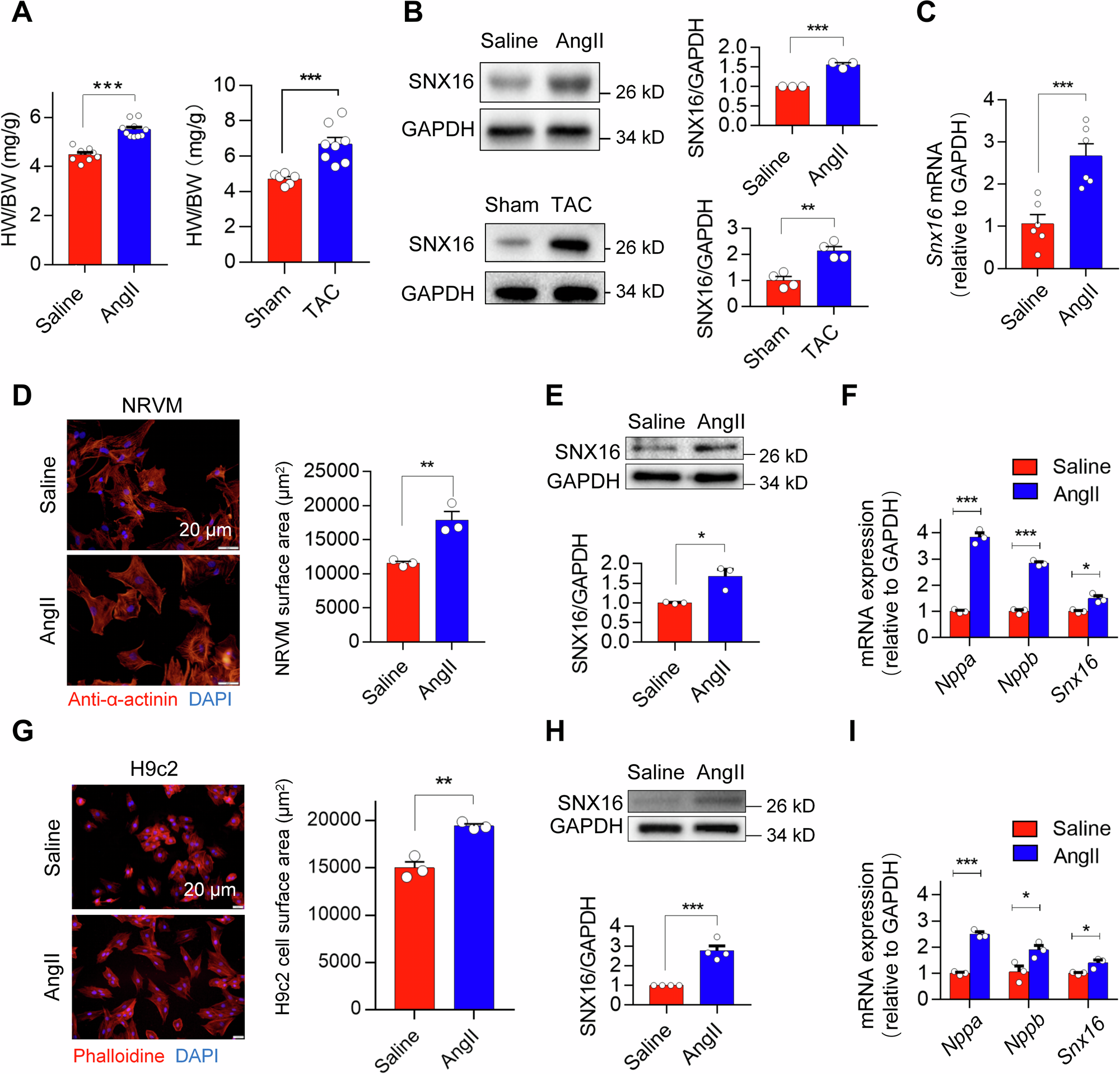
Fig. 1: AngII stimulation upregulated the expression of SNX16 in cardiomyocytes both in vivo and in vitro.
From: SNX16 aggravates AngII-induced cardiac hypertrophy in mice via EGFR transactivation

A Models of cardiac hypertrophy were generated in C57Bl/6 mice by infusion of AngII (2 μg/kg/min) for 2 weeks or by TAC surgery, and the heart weight/body weight (HW/BW) ratio was measured in the mice (n = 8–10). These p-values are from unpaired t-tests, ***p < 0.001. B Expression of the SNX16 protein in the hearts of mice was determined by western blot analysis; n = 3–4. These p-values are from unpaired t-tests, **p < 0.01, ***p < 0.001. C Expression of Snx16 mRNA in the hearts of mice was quantitatively determined by RT‒PCR; n = 6. The p-value is from unpaired t-tests, ***p < 0.001. D, G The surface areas of neonatal rat ventricular myocytes (NRVMs) and H9c2 cells were determined by immunofluorescence. The cells were treated with 200 nmol/L AngII or saline for 48 h, stained with an anti-α-actinin antibody (red) and counterstained with DAPI (blue). Scale bar: 20 μm. cells ≥50 from three independent experiments. These p-values are from unpaired t-tests, **p < 0.01. E, H Expression of the SNX16 protein in NRVMs and H9c2 cells stimulated with AngII or saline for 48 h was determined by western blot analysis (n = 4). These p-values are from unpaired t-tests, *p < 0.05, ***p < 0.001. F, I The mRNA expression levels of Nppa, Nppb and Snx16 were determined by RT‒PCR in NRVMs and H9c2 cells stimulated with AngII-stimulation or saline for 48 h (n = 3). These p-values are from unpaired t-tests, *p < 0.05, ***p < 0.001. The data are presented as the means ± SEMs, and three independent experiments were performed.