Fig. 2: Single-cell m6A landscape across multiple cancer types and cell populations.
From: Systematic evaluation of tools used for single-cell m6A identification

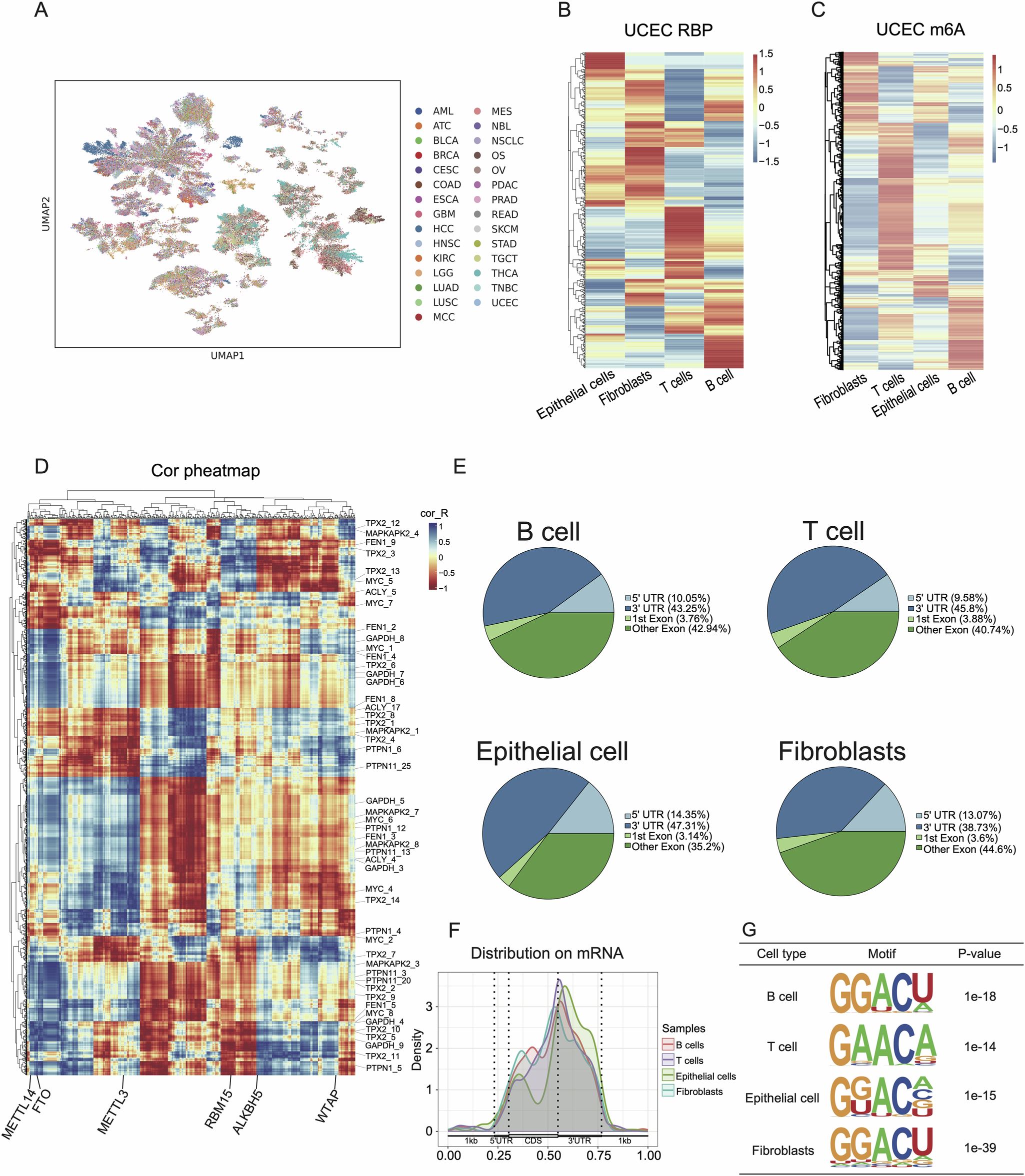
A UMAP projection displaying the clustering of single-cells from various cancer types based on their m6A modification profiles. Each color represents a different cancer type, as indicated by the legend on the right. B, C Heatmaps showing the expression patterns of RBPs and m6A-modified genes in UCEC across different cell types: Epithelial cells, Fibroblasts, T cells, and B cells. The color scale represents the expression z-score, with red indicating higher expression and blue indicating lower expression. D Correlation heatmap illustrating the relationship between m6A modification levels and RBP gene expression in UCEC. The color scale represents the Pearson correlation coefficients, with red indicating a positive correlation, blue indicating a negative correlation, and yellow representing no significant correlation. Genes labeled below the image are some well-known m6A regulators, whereas those labeled on the right are m6A target genes. E Pie charts displaying the distribution of m6A modification sites across different regions of mRNA (5’ UTR, 3’ UTR, start codon, and other exonic regions) in four cell types. The percentage of m6A sites within each region is shown, revealing variation in m6A localization depending on the cell type. F Density plot illustrating the distribution of m6A modification sites along the length of mRNA transcripts (from 5’ UTR to 3’ UTR) in the four cell types. The peak densities indicate the regions where m6A sites are most frequently located, with distinct patterns observed across the different cell types. G Sequence motif analysis showing the top enriched m6A motifs in different cell types, with associated p-values. The motifs are visualized using sequence logos, highlighting the conserved sequences across B cells, T cells, Epithelial cells, and Fibroblasts.