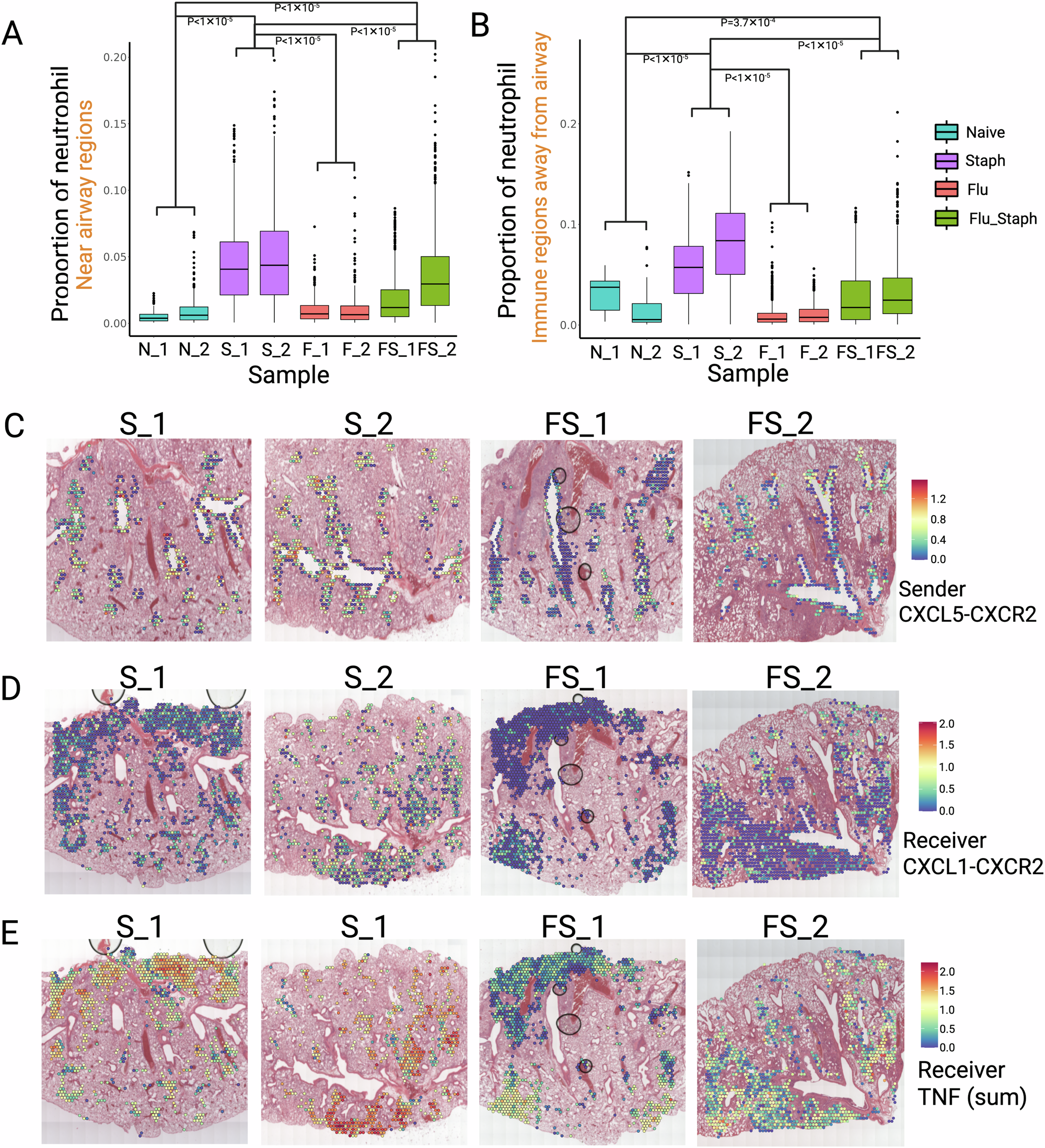
Fig. 3: Viral and bacterial super-infection reduces neutrophil association near regions of airway or parenchymal inflammation.

A The proportion (ranges from 0 to 1) of neutrophils in the regions within 50 µm from the airway epithelium. P values generated by the two-sample T test. B The proportion (ranges from 0 to 1) of neutrophils in inflammatory regions in the lung parenchyma. The line inside the box was the median value. The top and bottom lines of the box were the 25th and 75th quantiles. The lines extend 1.5 interquartile ranges from the 25th and 75th quantiles. C The strength of the CXCL5-CXCR2 signal sent from the airway epithelium in S (S. aureus only) and FS (influenza virus/S. aureus). D The strength of the CXCL1-CXCR2 signal received by inflammatory regions in the lung parenchyma. E The strength of the NF signal received by inflammatory regions in the lung parenchyma. The signal strength in C, D, E is estimated with COMMOT, which considers the spatial location (See “Methods”).