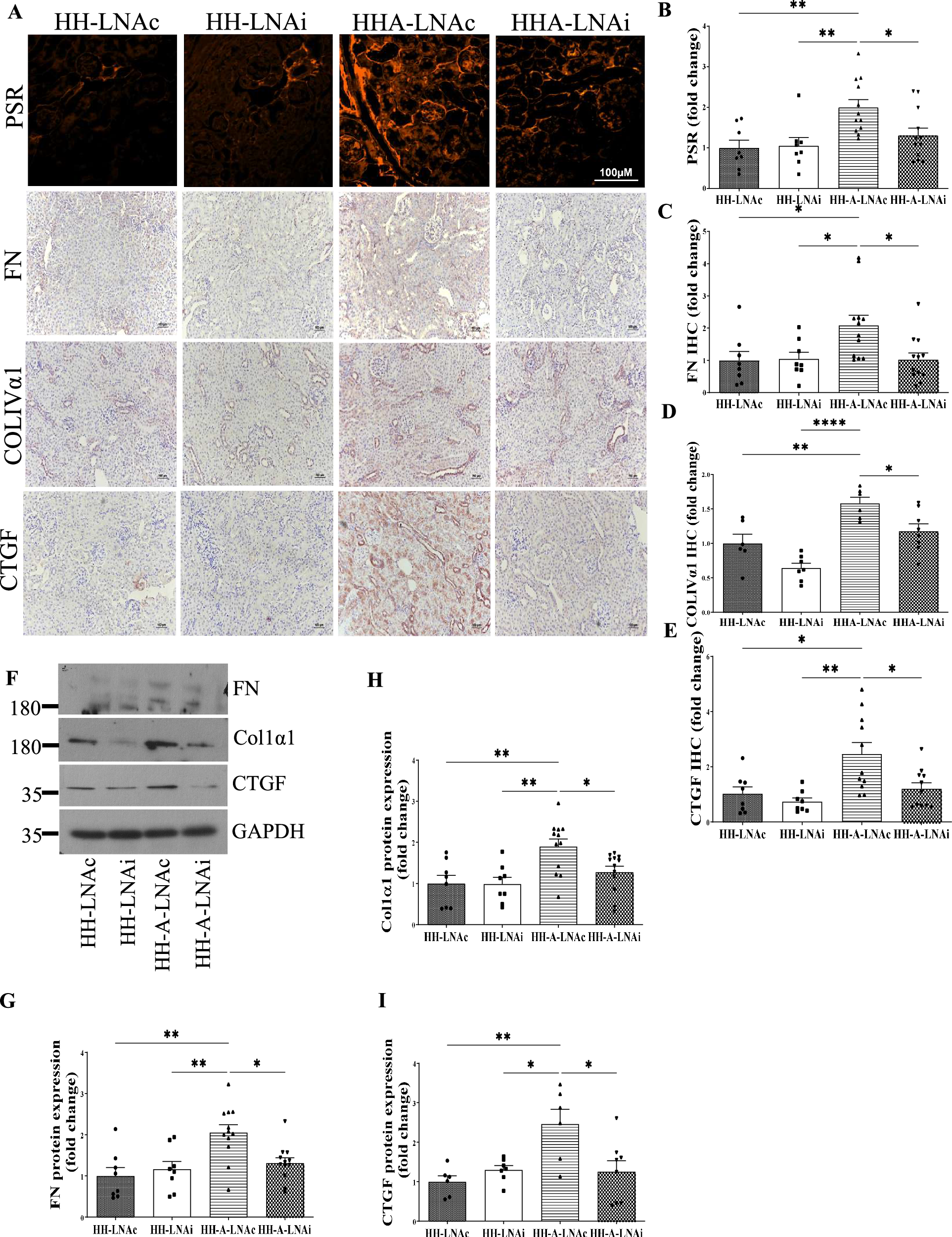
Fig. 6: miR-299a-5p inhibition reduces fibrosis in DKD.

A–E Increased fibrosis was seen in DKD, assessed by PSR (A, B) and IHC for fibronectin, collagen IVα1 and CTGF (C–E). All were reduced by miR-299a-5p inhibition. F–I Immunoblotting for fibronectin, collagen 1α1 and CTGF showed similar results (*p < 0.05, **p < 0.01, ****p < 0.0001). Data presented as mean ± SEM. The scale bar represents 100 µm.