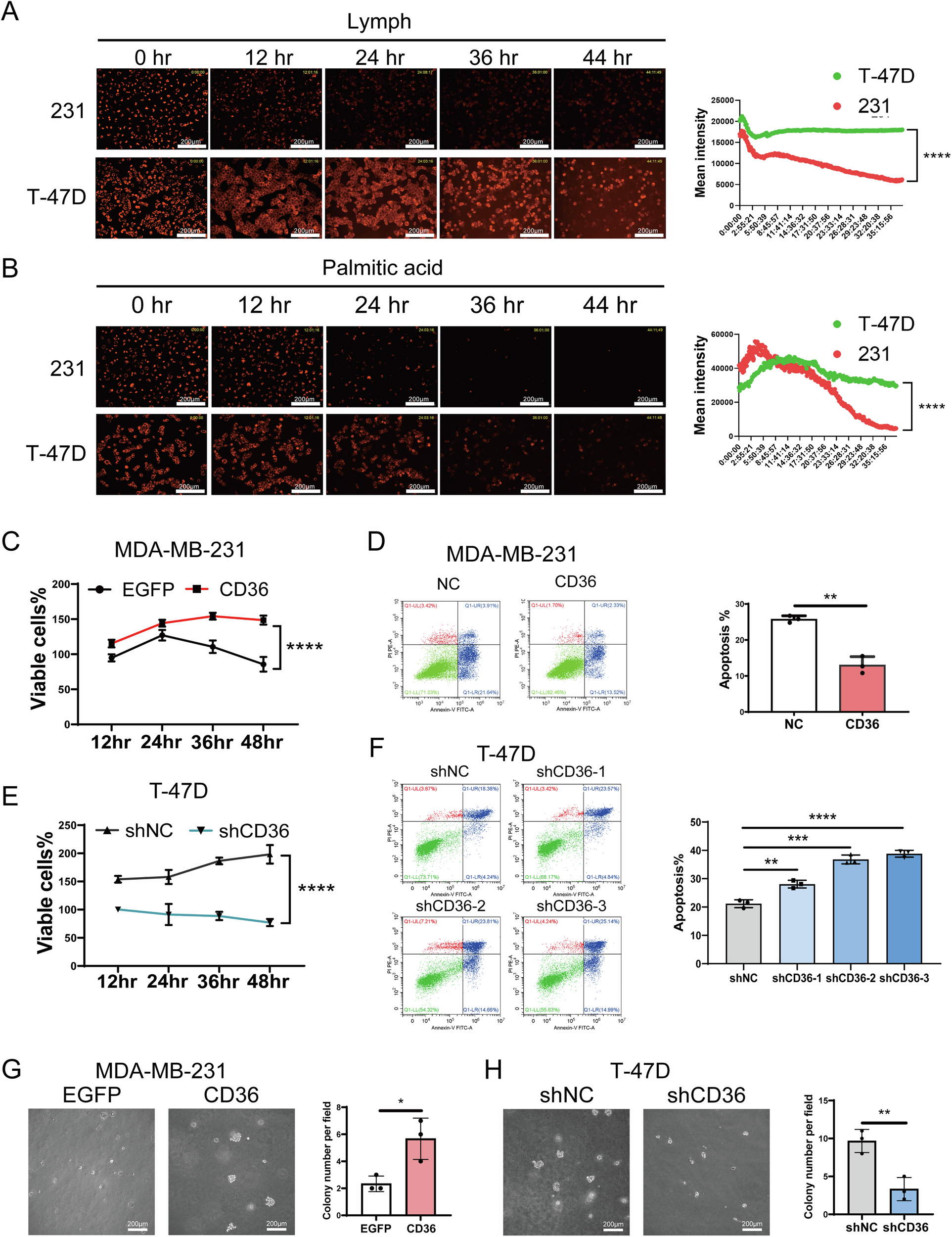
Fig. 3: CD36 induces anoikis-resistance of BC cells within lymph or palmitic acid condition.

A, B Representative images of MitoLite staining of MDA-MB-231 and T-47D cells treated with SD rat lymph (A) or 800 μM PA (B) (100× magnification). Scale bar: 200 μm. Curves of MitoLite mean intensity of of 231 and T-47D treated with SD rat lymph (A) or 800 μM PA (B). C, E The viability of indicated detached EGFP/CD36-infected or shNC/shCD36-infected BC cells treated with palmitic acid (PA, 800 μm) by using CCK8 (n = 5). D, F Flow cytometric analyses of indicated NC/CD36-transfected (D) or shNC/shCD36-1, 2, 3-transfected (F) BC cells apoptosis under suspended palmitic acid (PA, 800 μm) conditions for 24 h. Apoptosis percentages were plotted as mean ± S.D of three independent experiments. G, H Representative images of soft agar assays of indicated BC cells. Colony numbers were plotted as mean ± S.D of three independent experiments. *p < 0.05, **p < 0.01, ***p < 0.001, ****p < 0.0001, n.s. not significant.