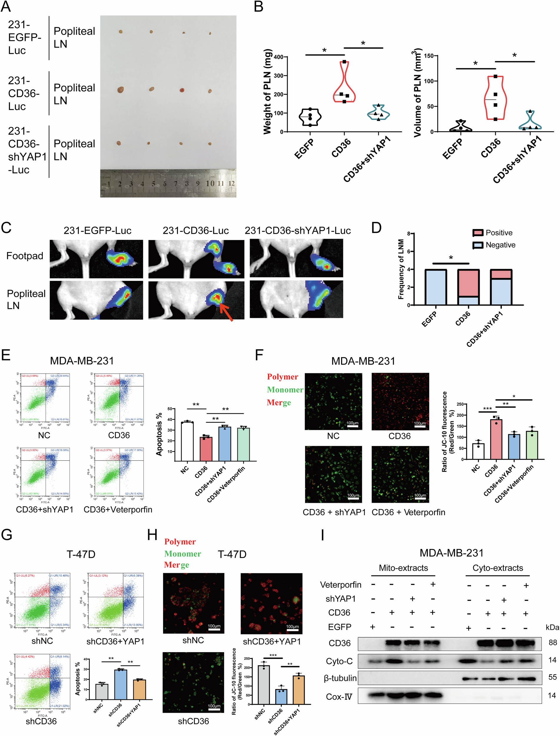
Fig. 6: CD36 inhibits mitochondrial apoptosis via the binding of YAP-TEADs.

A BC xenografts and popliteal lymph nodes from nude mice implanted with indicated 231 cells respectively. B Violin plot representing the volume and weight of each group lymph nodes. The results are mean ± SD. The number of each group was 4. C The BC cells that had metastasized to the homolateral popliteal lymph nodes were imaged by live imaging with IVIS system after luciferin injection, red arrows showing the metastasized BC cells which were labeled with luciferase beforehand. The number of each group was 4. D The contingency plot showed the frequency of lymph node metastasis in each group. n = 4 for each group (Chi-squared test). *p < 0.05, p = 0.1573. E−H Flow cytometric analyses (E, G) and JC-10 MMP detection (F, H) of MDA-MB-231 cells (E, F) and T-47D (G, H) apoptosis processed with indicated treatments under suspended palmitic acid (PA, 800 μm) conditions for 24 h. I MDA-MB-231 cells were fractionated to mitochondrial and cytosol subfractions after undergoing the indicated treatments. Cytochrome C (Cyto-C) protein in mitochondrial and cytosol subtractions were detected by WB assay. β-actin was loaded as a control to cytosol subfraction, Cox-IV was loaded as a control to mitochondrial subfraction. Bars =represent the mean ± SD of three independent experiments. *p < 0.05, ** p < 0.01, ***p < 0.001.