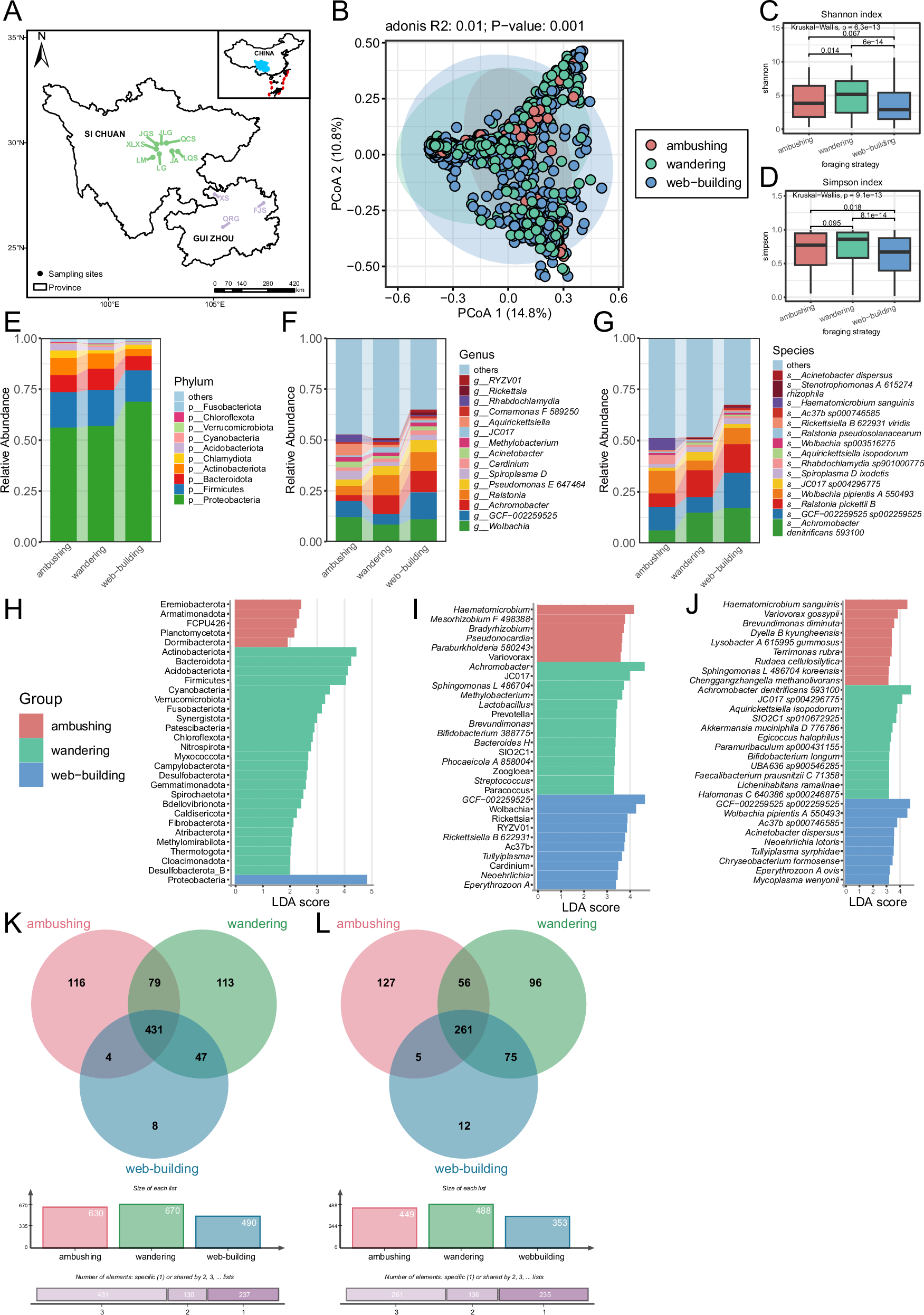
Fig. 1: The gut microbiota of spiders with three foraging strategies.

A The sampling sites of spiders in this study. B The PCoA results among the three foraging strategies of spider gut microbiota. The α diversity of (C). Shannon index and (D). Simpson index of spiders’ gut microbiota for three foraging strategies of spiders (ambushing: n = 99; wandering: 429; web-building: 562). The relative abundance of gut microbiota at (E). The phylum level, (F). The genus level, and (G). The species level in three foraging strategies of spiders. The top 30 differentially abundant gut microbial (H). phyla, I genera, and J species among different foraging strategies of spiders identified by LEfSe, with the highest LDA values. The number of microbial (K) genera and (L) species identified in at least 10% of spider individuals of each foraging strategy group (the circle) and the number of specific microbiotas in each foraging strategy group (the common area).