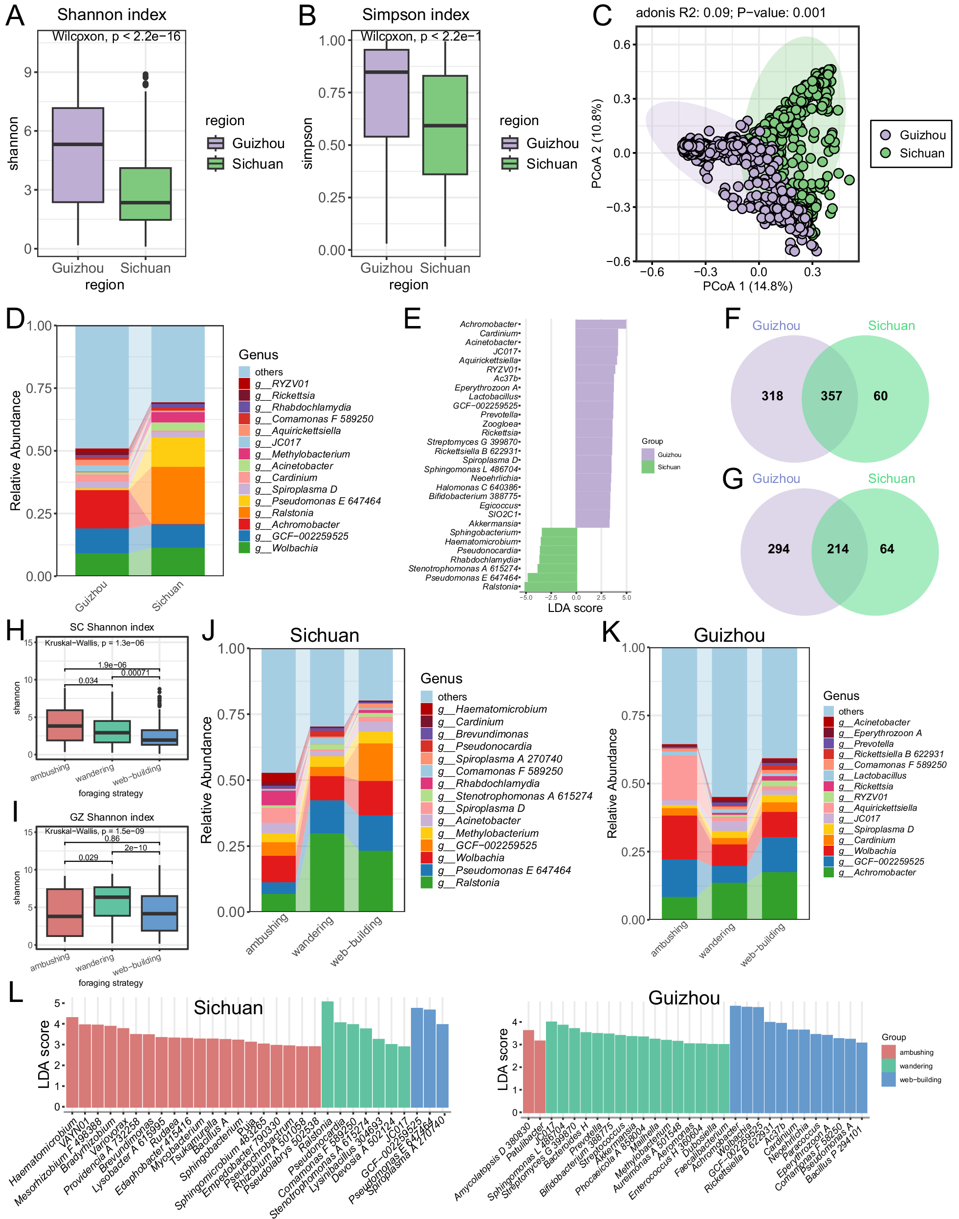
Fig. 2: The impact of geographical variations in the gut microbiota of spiders in different regions.

The α diversity of A Shannon index and B Simpson index of spiders’ gut microbiota for different sampling regions of Sichuan (n = 436) and Guizhou (n = 654). C The PCoA results between two sampling regions of spider gut microbiota. D The relative abundance of gut microbiota at the genus level in two sampling regions. E The top 30 differentially abundant gut microbial genera (sorted by LDA values) between the Sichuan and Guizhou regions. The number of microbial (F) genera and (G) species identified in at least 10% of spider individuals of each foraging strategy group (the circle) and the number of specific microbiotas in each foraging strategy group (the common area). The α diversity (Shannon index) of spiders’ gut microbiota for different sampling regions of (H) Sichuan (SC, ambushing: n = 67; wandering: 143; web-building: 226) and (I) Guizhou (GZ, ambushing: n = 32; wandering: 286; web-building: 336) regions. The relative abundance of gut microbiota at the genus level in three foraging strategies of spiders in (J) Sichuan and (K) Guihzou regions. L. The top 30 differentially abundant gut microbial genera (sorted by LDA values) between different foraging strategies in the Sichuan and Guizhou regions, respectively.