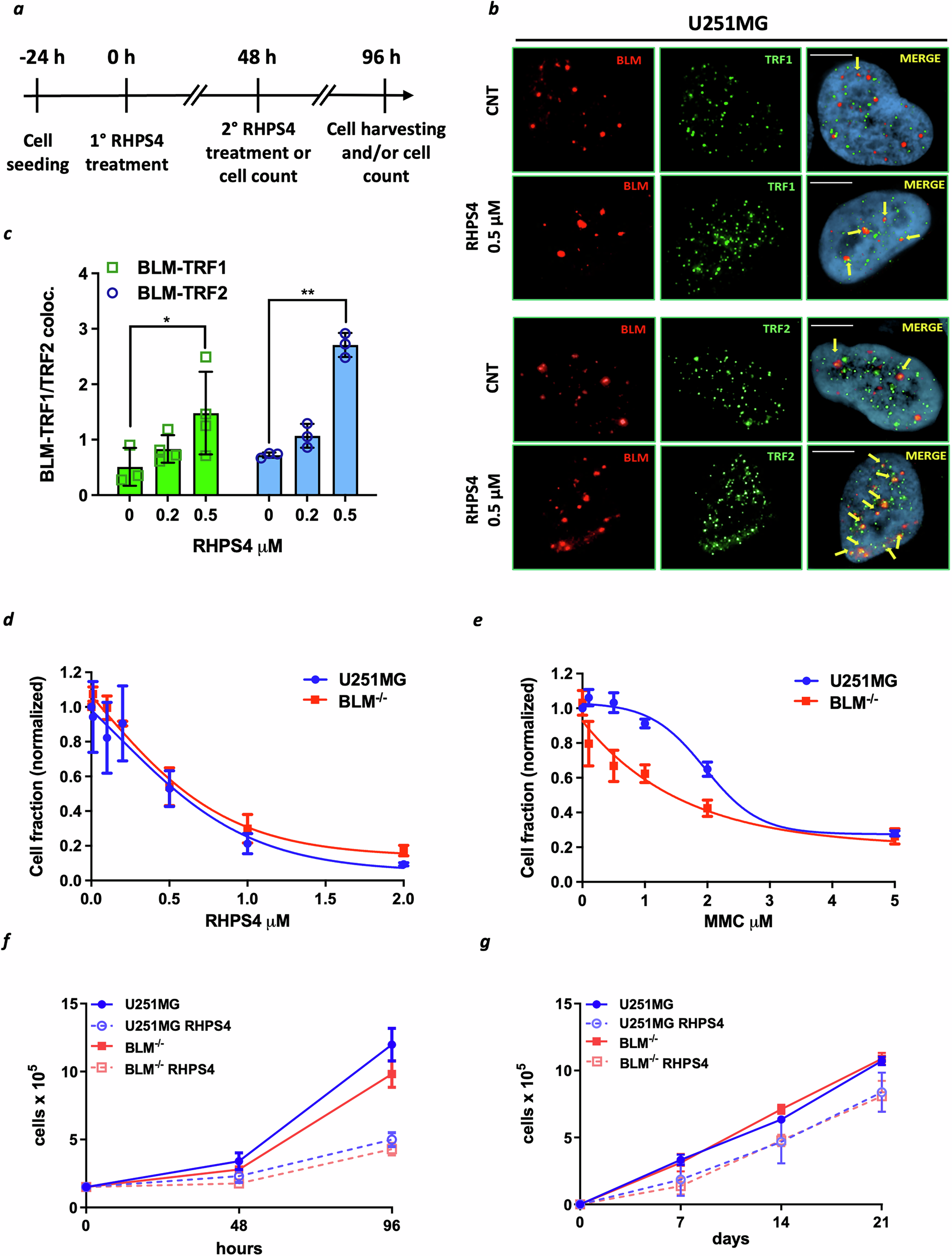
Fig. 1: BLM localizes to telomeres upon RHPS4-induced replicative stress, but its absence does not affect cell proliferation.
From: BLM and FANCJ role in the response to G-quadruplex-dependent telomeric replicative stress

a The diagram shows the workflow on a timeline: on the day after cell seeding, cells were treated with RHPS4 (0.2 and/or 0.5 μM). At 48 h after treatment, cells were again treated with RHPS4 (0.2 and/or 0.5 μM) or harvested and counted. At 72 h after the first treatment, the cell viability was checked, and finally at 96 h after the first treatment, the cells were harvested and processed. b Representative images showing U251MG cells stained by immunofluorescence using anti-BLM (red signals), and anti-TRF1 or anti-TRF2 (green signals) antibodies. Merged images allow visualization of colocalizing dots (yellow signals). Yellow arrows indicate BLM and TRF1-TRF2 colocalizations. c Quantification of the colocalizations between BLM and TRF1 or TRF2 proteins in U251MG cell line upon RHPS4 treatment (0.2 and 0.5 μM). d, e Sensitivity of U251MG and BLM−/− cell lines to RHPS4 concentrations ranging from 0.01 to 2 μM (0.01; 0.125; 0.25; 0.5; 1; 2 μM), evaluated 96 h after the first treatment. Mitomycin C (MMC) was used as a positive control at concentrations of 0.1; 0.5; 1; 2; 5 μg/ml. The Sulforhodamine B (SRB) cytotoxicity assay showed that RHPS4 sensitivity was unchanged in U251MG and BLM−/− (IC50 was 0.56 μM in both cell lines). f Short-term cell proliferation in untreated cells, U251MG and BLM−/−, and in RHPS4-treated cells (0.5 μM) as evaluated 48 and 96 h after the first treatment. g Long-term cell proliferation in U251MG and BLM−/− untreated and RHPS4-treated cells (0.5 μM). Scale bars represent 5 μm. *p < 0.05, **p < 0.01 (two-way ANOVA; n = 3). Error bars denote the standard deviation of the mean.