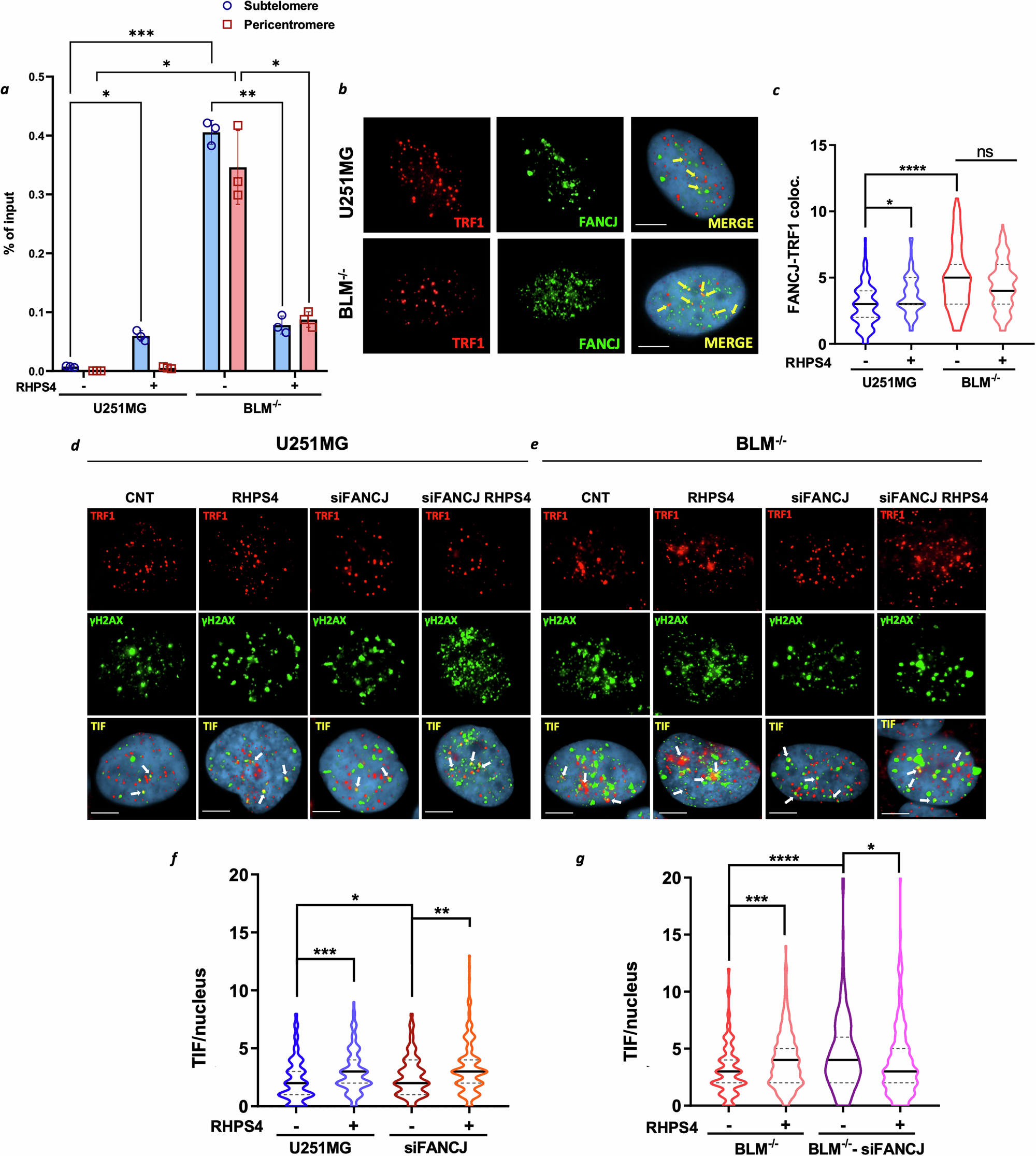
Fig. 5: FANCJ localizes to subtelomeres and telomeres in response to RHPS4.
From: BLM and FANCJ role in the response to G-quadruplex-dependent telomeric replicative stress

a ChIP-qPCR analysis shows FANCJ localization at subtelomeric and pericentromeric regions in untreated and RHPS4-treated U251MG and BLM−/− cells. b Representative images of U251MG and BLM−/− cells immunostained using anti-TRF1 and anti-FANCJ antibodies (red and green signals, respectively). Yellow arrows indicate TRF1 and FANCJ colocalizations (orange foci). c The graph shows the frequency of FANCJ-TRF1 colocalization in U251MG untreated and RHPS4-treated cells (blue) and in BLM−/− untreated and RHPS4-treated cells (red). *p < 0.05, **p < 0.01, ***p < 0.001, ****p < 0.0001 (ordinary one-way ANOVA; n = 3). d, e Representative images of TIFs observed by immunofluorescence in untreated and RHPS4-treated U251MG, siFANCJ, BLM−/−, and BLM−/− siFANCJ cells. Single channels (TRF1 protein signals in red and γHA2X protein signals in green) and merged images are shown. White arrows indicate TRF1 and γHA2X colocalizations (orange foci). TRF1 and γHA2X colocalizations were indicated as telomere dysfunction-induced foci (TIFs). f The graph shows the frequency of TIFs in untreated and RHPS4-treated U251MG and siFANCJ cells. g The graph shows the frequency of TIFs in BLM−/− and BLM−/−-siFANCJ untreated and RHPS4-treated cells. Scale bars represent 5 μm. *p < 0.05, **p < 0.01, ***p < 0.001, ****p < 0.0001 (Mann–Whitney test; n = 3). Error bars denote the standard deviation of the mean.