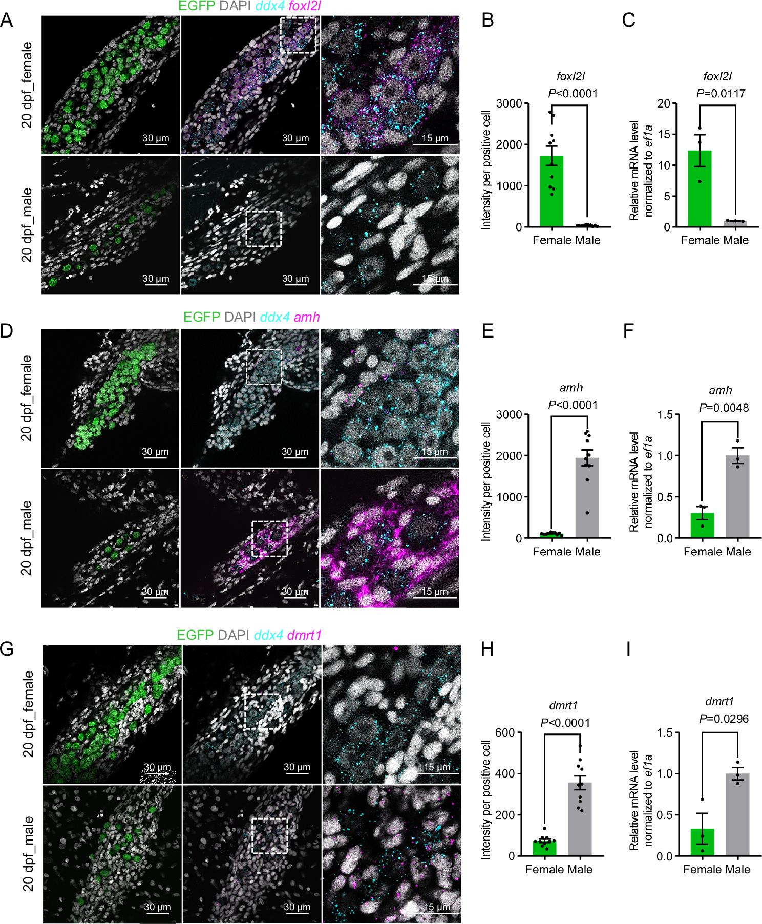
Fig. 4: Sexual dimorphic expression of genes involved in sex differentiation.

A, D, and G smFISH detection of ddx4 (cyan), foxl2l, amh, and dmrt1 (magenta) expression in female and male at 20 dpf. Germ cells are labeled with EGFP (green). Nuclei were stained with DAPI (gray). Scale bars: 30 µm and 15 µm, respectively. B, E, and H Analysis of foxl2l, amh, and dmrt1-positive cell fluorescence intensity in female and male at 20 dpf (n = 10 for each group, unpaired two-tailed Student′s t-test, mean ± SEM). C, F, and I qPCR analysis of foxl2l, amh, and dmrt1 mRNA expression in female and male at 20 dpf. (n = 3 for each group, unpaired two-tailed Student′s t-test, mean ± SEM).