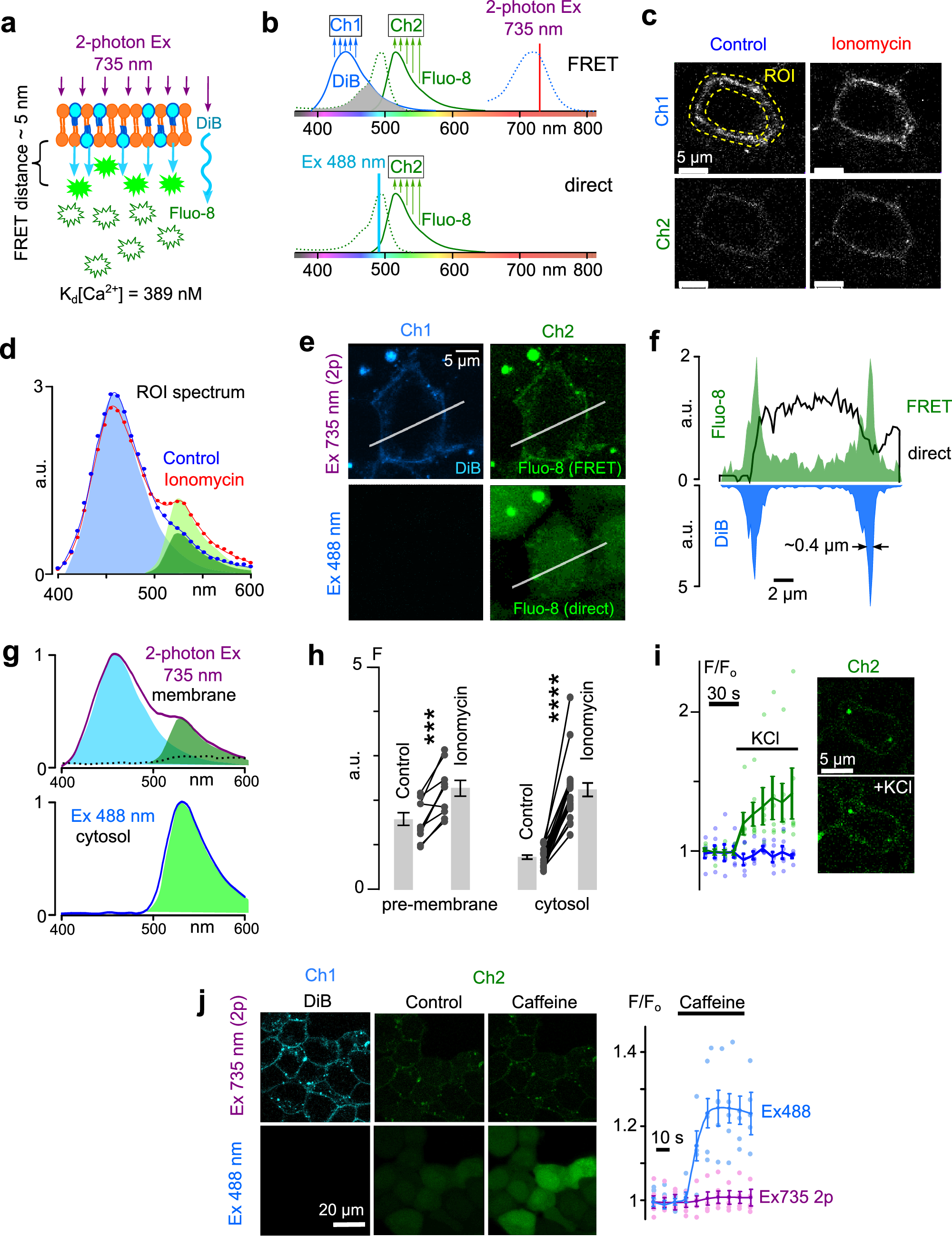
Fig. 1: Visualization of intracellular pre-membrane calcium in HEK293 cells.

a Schematics of Förster resonance energy transfer (curved arrow) from membrane dye DiB (blue circles) to cytosolic Ca2+-sensitive probe Fluo-8 (green stars) in pre-membrane area. b Spectral diagrams depicting two modes of intracellular Ca2+ detection. “FRET” section—an excitation of DiB by a 2p 735 nm laser and FRET to Fluo-8 to reveal pre-membrane Ca2+. The gray area depicts an overlap integral of the donor emission spectrum with the acceptor absorption spectrum. “Direct” section—a direct excitation of Fluo-8 by 1p 488 nm laser to detect bulk Ca2+. Dotted and solid curves depict excitation and emission spectra of DiB (blue) and Fluo-8 (green), respectively. Ch1 and Ch2—spectral emission ranges for detection of DiB and Fluo-8 fluorescence. c Images of stained live HEK293 cells under 2p 735 nm excitation before and after 5 µM ionomycin application. Fluo-8 emission (Ch2) is associated with membrane DiB emission (Ch1) and increases in response to 5 µM ionomycin. d Emission spectrum of ROI shown in (c) was obtained in the range of 400–600 nm. Blue curve—control, red curve— in the presence of 5 µM ionomycin. Solid areas depict the published reference emission spectra of DiB (blue) and Fluo-8 (green). Absolute fluorescence intensity is presented in arbitrary units—a.u. e Comparison of Fluo-8 emissions in pre-membrane area (2p 735 nm excitation, top row) and in the cytosole volume (1p 488 nm excitation, bottom row) in the presence of 5 µM ionomycin. f The linear intensity profile plotted along the line is shown in (e). FRET-induced Fluo-8 fluorescence co-localizes with the membrane fluorescence. Direct Fluo-8 excitation reveals cytosolic emission smoothly distributed in the cell body. g Emission spectra captured using FRET and direct excitations of the same cell are shown in (e). The dotted line shows the fluorescence spectrum of a similar preparation at 2p 735 nm excitation recorded with Fluo-8 only staining. h Intensity fluorescence diagrams. Mean values ± SEM (shown by bars) of Fluo-8 emission intensities obtained in the absence (control) and presence of 5 µM ionomycin corresponding to pre-membrane Ca2+ (left, n = 10) and bulk Ca2+ (right, n = 21). Data are significantly different (***p = 0.004; ****p = 0.00001 Student’s paired t-test). Circles connected by lines represent data from single cells. i The response to the increase of extracellular KCl concentration from 2.8 to 70 mM of pre-membrane Fluo-8 emission (2p 735 nm excitation) in HEK293 cells expressing NCX1. On the right, images of the cell membrane captured in control (upper one) and at the end of KCl application (lower one). On the left, relative to the values in 2.8 mM KCl, fluorescence intensity values (F/Fo) are plotted along time for Fluo-8 (Ch2) and DiB (Ch1). Mean values with SEM (indicated by bars) from 5 cells are shown. Circles represent individual measurements. The horizontal bars indicate KCl application and time calibration. j Caffeine-induced increase in cytosolic fluorescence observed under 488 nM excitation does not affect pre-membrane fluorescence observed under 2p excitation. Images on the left were captured in control and upon 20 mM caffeine application in Ca2+-free external solution under 2p 735 nm and 1p 488 nM excitations. The chart to the right demonstrates the averaged (between experiments, n = 4) response of cytosolic and pre-membrane fluorescence to caffeine. Relative to control fluorescence intensity values (F/Fo) are plotted along time for Fluo-8 (Ch2). Mean values with SEM (indicated by bars) are shown. Circles represent individual measurements. The horizontal bars indicate caffeine application and time calibration.