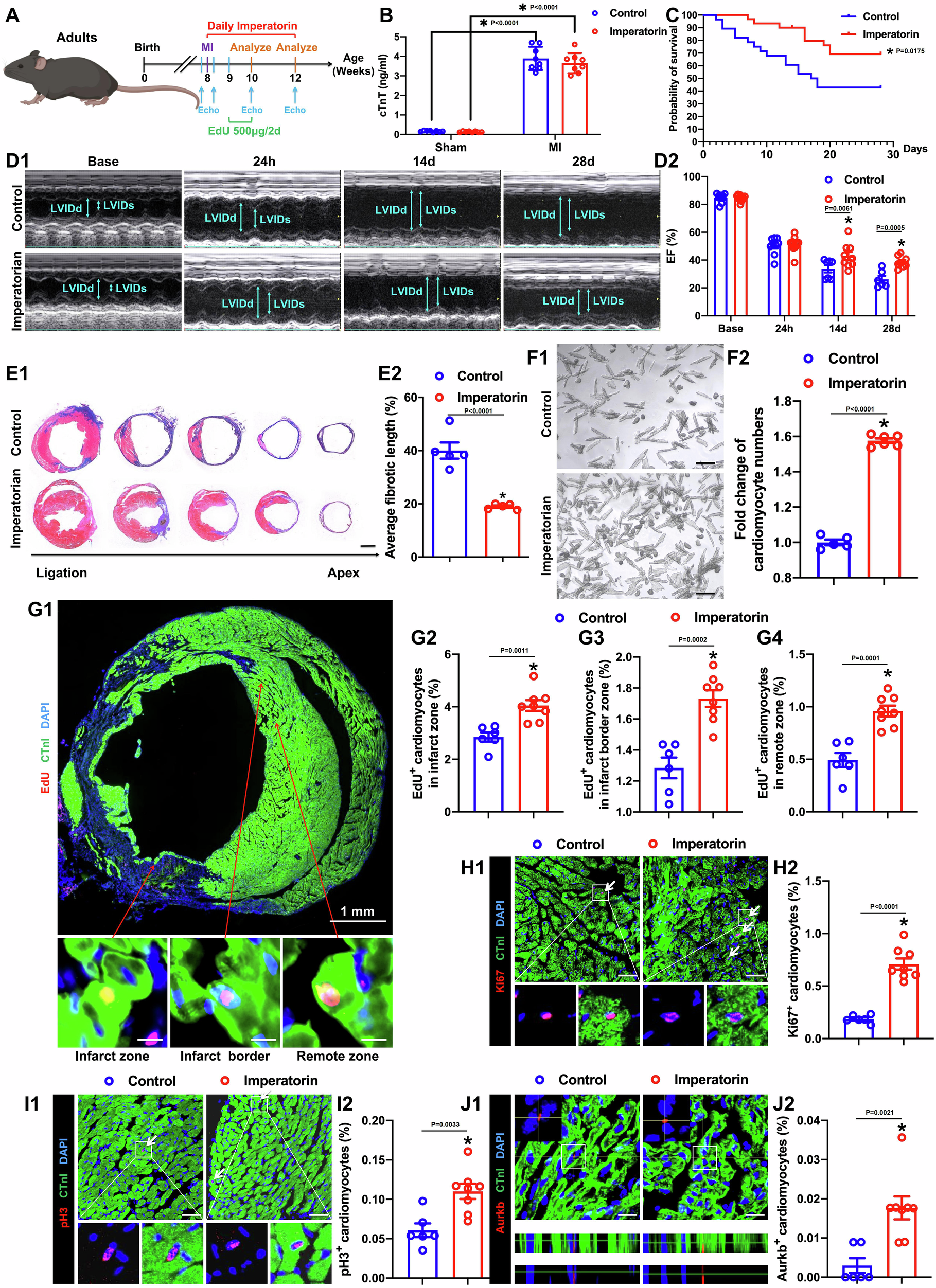
Fig. 3: Imperatorin promotes cardiomyocyte proliferation after MI in adult mice.

A Schematic diagram of the experimental design for imperatorin treatment in mice with MI. Echocardiographic analysis was performed at the age of 8 weeks as a baseline and 24 h, 14 d, and 28 d after MI. Daily imperatorin treatment was performed 0-28 days after MI. EdU was intraperitoneally injected 7-14 days after MI. B Quantification of plasma cTnT in imperatorin treatment mice 24 h after Sham or MI. N = 8 mice/group. *p < 0.05 vs. Sham. C The probability of survival in imperatorin treatment mice after MI. N = 30 mice/group. *p < 0.05 vs. Control. D Cardiac function in adult MI mice after imperatorin treatment was measured by ejection fraction (EF%). N = 6-10 mice/group. *p < 0.05 vs. Control. E Serial sectioning was performed at 500 μm intervals from the ligation area to the apex. Representative images and quantification of infarct/fibrotic length by Masson’s trichrome staining 28 d after MI. Scale bar, 2 mm. N = 5 mice/group. *p < 0.05 vs. Control. F Representative images and quantification of cardiomyocyte numbers isolated from imperatorin treatment hearts 14 days after MI. N = 5-6 mice/group. Scale bar, 100 µm. *p < 0.05 vs. Control. G Representative images and quantification of EdU+ cardiomyocytes of control or imperatorin-treated hearts in infarct (G2), infarct border (G3), and remote zones (G4) at 14 days after MI. Scale bar, 40 μm. N = 6-8 mice/group. *p < 0.05 vs. Control. Representative images and quantification of Ki67+(H), pH3+(I), and Aurkb+(J) cardiomyocytes of control or imperatorin-treated hearts at 14 d after MI. Scale bar, 40 μm. N = 6-8 mice/group. *p < 0.05 vs. Control.