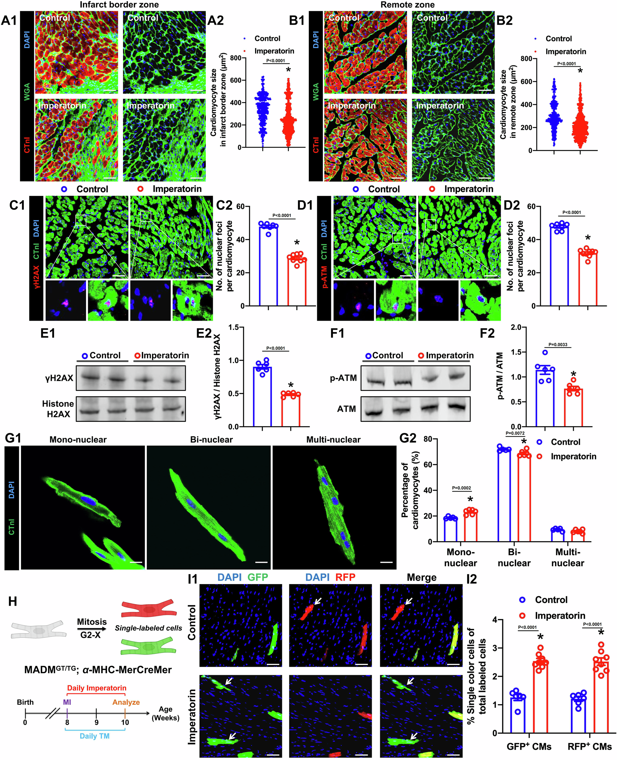
Fig. 4: Imperatorin alleviates cardiomyocyte DNA damage after MI in adult mice.

Representative images and quantification of cardiomyocyte size of control or imperatorin-treated hearts in the infarct border (A) and remote zones (B) at 14 days after MI. Scale bar, 40 μm. N = 6-8 mice/group. *p < 0.05 vs. Control. C Representative images and quantification of γH2AX foci in cardiomyocytes of control or imperatorin-treated hearts at 14 days after MI. Scale bar, 40 μm. N = 7-9 mice/group. *p < 0.05 vs. Control. D Representative images and quantification of p-ATM foci in cardiomyocytes of control or imperatorin-treated hearts at 14 days after MI. Scale bar, 40 μm. N = 7-9 mice/group. *p < 0.05 vs. Control. E Representative images and quantification of γH2AX protein expression after imperatorin treatment at 14 days after MI, analyzed by western blotting. Histone H2AX was used as a control. N = 6 mice/group. *p < 0.05 vs. Control. F Representative images and quantification of p-ATM protein expression after imperatorin treatment at 14 days after MI, analyzed by western blotting. ATM was used as a control. N = 6 mice/group. *p < 0.05 vs. Control. G Representative images and quantification of mono-nuclear, bi-nuclear, and multi-nuclear cardiomyocytes after imperatorin treatment at 14 days after MI. N = 5-6 mice/group. *p < 0.05 vs. Control. H MADM (mosaic analysis with double markers) recombination in a parent cardiomyocyte in α-MHC-expressing cells leads to RFP+ and GFP+ single-labeled daughter cardiomyocytes. Schematic diagram of the experimental design for the imperatorin treatment in MADM mice. Tamoxifen (TM) was injected intraperitoneally into mice for 15 days, beginning the day before imperatorin therapy. I Representative images and quantification of the percentage of single-colored cells to total labeled cells in MADM mouse hearts treated with control or imperatorin at 14 days after MI. Scale bar, 40 μm. N = 6-8 mice/group. *p < 0.05 vs. Control.