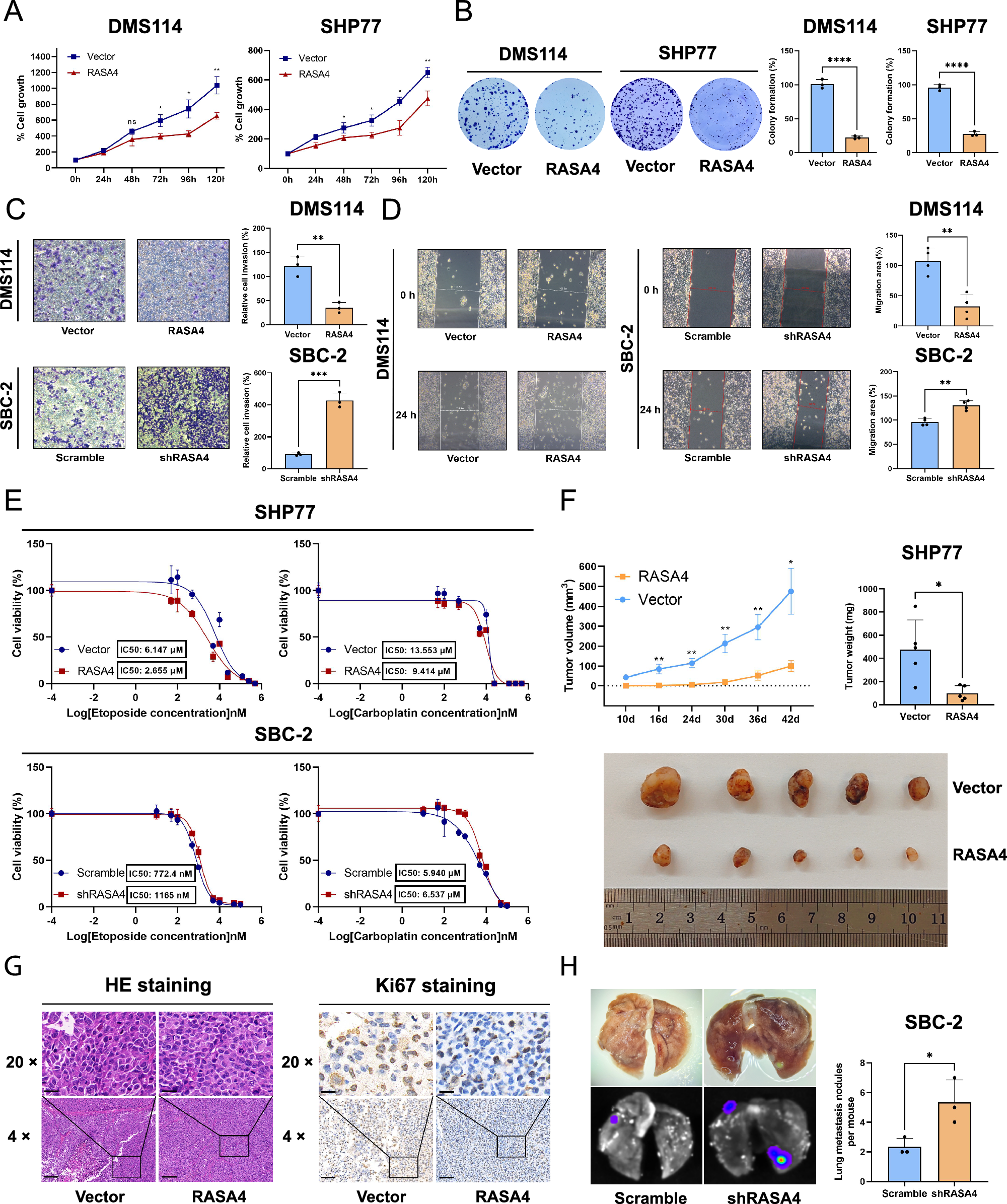
Fig. 4: RASA4 inhibits the proliferation and invasion of SCLC in vitro and in vivo.

A Cell viability assay shows that the stable over-expression of RASA4 inhibits the proliferation in SHP77 and DMS114 cells. Data are shown as mean ± SD from three independent biological replicates (n = 3, unpaired Student’s t-test). B Colony formation assay shows that the ability of colony formation of SHP77 and DMS114 cells with stable over-expression of RASA4 is reduced. The colonies were quantified and shown by mean ± SD from three biologically independent experiments (n = 3, unpaired Student’s t-test). C Matri-gel invasion assay shows that the stable over-expression of RASA4 inhibits the invasion in DMS114 cells. The stable knockdown of RASA4 increases the invasion in SBC-2 cells. The invaded SCLC cells were quantified and shown by mean ± SD from three biologically independent experiments (n = 3, unpaired Student’s t-test). (scale bar = 200 μm) (D) Wound healing assay shows that the stable over-expression of RASA4 inhibits the migration in DMS114 cells. The stable knockdown of RASA4 increases the migration in SBC-2 cells. Wound closure was quantified as a percentage of the initial wound area. Data are shown as mean ± SD from three biologically independent experiments (n = 3, unpaired Student’s t-test). (scale bar = 200 μm) (E) The growth inhibition curves demonstrate that stable RASA4 over-expression sensitizes SHP77 cells to etoposide and carboplatin, respectively, as evidenced by decreased IC50 values, whereas RASA4 knock-down conversely increases the IC50 values in SBC-2 cells. Data are shown as mean ± SD from three independent biological replicates. F Subcutaneous tumorigenesis assay in nude mice. SHP77 cells with stable transfection of the empty vector and the RASA4-expressing vector were subcutaneously injected into nude mice. The growth curves show the tumor volume over a period of 6 weeks. Upon euthanasia at the end of the experiment, tumors were dissected and weighed. Images of tumors from each group were taken. Data are shown as mean ± SD from 5 mice for each group (n = 5, unpaired Student’s t-test). G H&E and Ki67 IHC staining in SHP77 xenografts stably transfected with empty vector or RASA4-expressing vector. (scale bar = 40 μm for 20×, scale bar = 200 μm for 4×) (H) The knockdown of RASA4 promotes the metastasis of SCLC cells. SBC-2 cells stably expressing scramble and RASA4 shRNA were intravenously injected into nude mice. After 6 weeks, the lungs of mice were dissected and photographed using an animal imaging system. Green fluorescence-expressing metastatic nodules were indicated. Each group comprised five mice injected with SBC-2 cells stably expressing scramble or RASA4 shRNA. Three mice in each group developed metastatic lung nodules, as observed during dissection. Metastatic lung nodules are quantified as mean ± SD from three mice (n = 3, unpaired Student’s t-test).