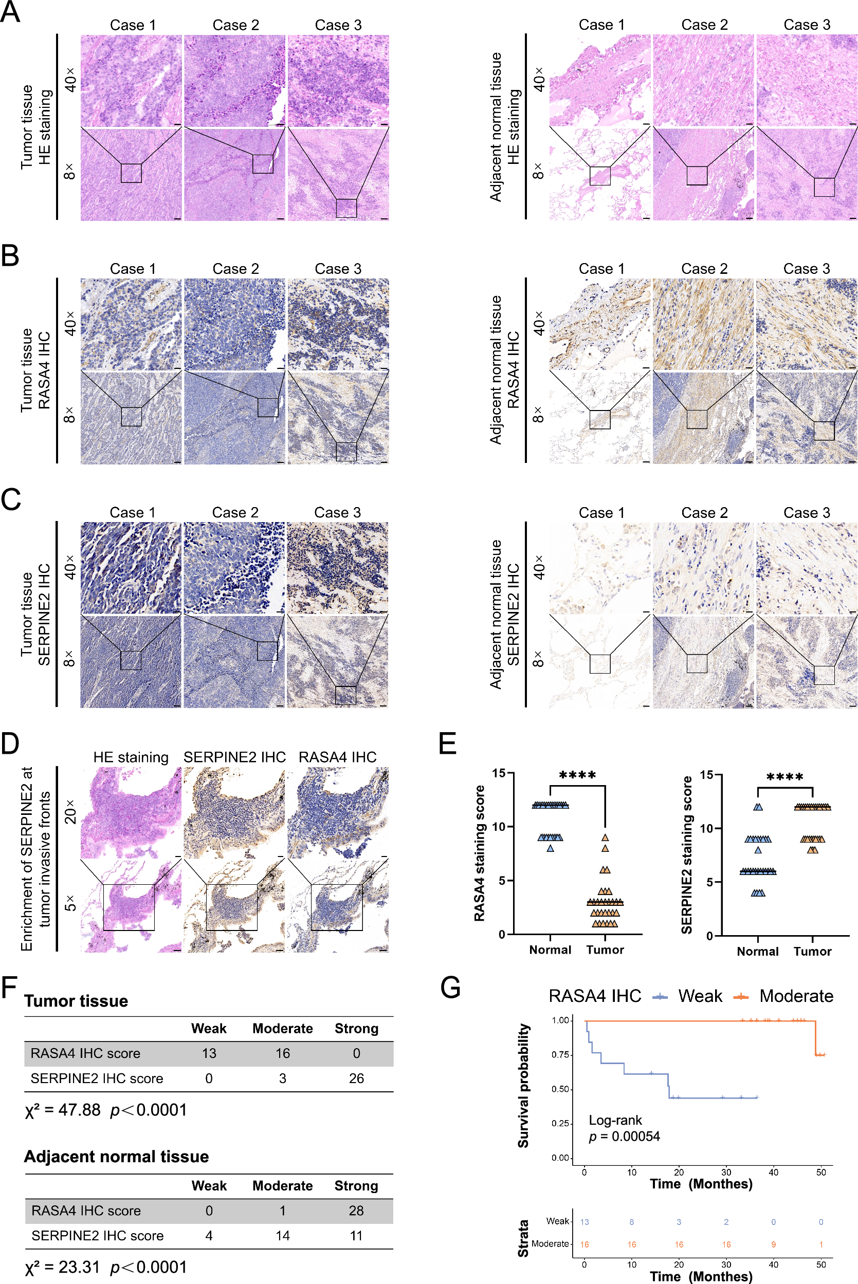
Fig. 6: RASA4 is down-regulated in SCLC tumor tissues and correlates with poor clinical prognosis.

A Representative images of H&E staining in tumor and adjacent normal tissues from FFPE specimens of three surgical SCLC patients. B IHC staining of RASA4 in tumor and adjacent normal tissues from FFPE specimens of the same three SCLC patients. The results show significantly reduced RASA4 expression in the tumor tissues compared to the adjacent normal tissues. C IHC staining of SERPINE2 in tumor and adjacent normal tissues from FFPE specimens of the same three SCLC patient samples. The results show significantly increased SERPINE2 expression in the tumor tissues compared to the adjacent normal tissues. (scale bar = 20 μm for 40×, scale bar = 100 μm for 8×) (D) IHC staining shows that SERPINE2 expression is elevated in the invasive front of the SCLC tumor. (scale bar = 40 μm for 20×, scale bar = 200 μm for 5×) (E) IHC scores of RASA4 and SERPINE2 in tumor and adjacent normal tissues from 29 SCLC patients who underwent surgery (n = 29, Mann–Whitney test). F Statistical analysis indicates the negative association between RASA4 and SERPINE2 expression in SCLC tumor and adjacent normal tissues (n = 29, Chi-square test for R × C contingency tables). G Kaplan–Meier survival analysis of 29 SCLC patients who underwent surgery, stratified by RASA4 IHC scores in tumor tissues. The results show that SCLC patients with moderate scores of RASA4 expression have significantly better survival compared to those with weak scores. The statistical significance of the difference in survival was determined by the log-rank test.