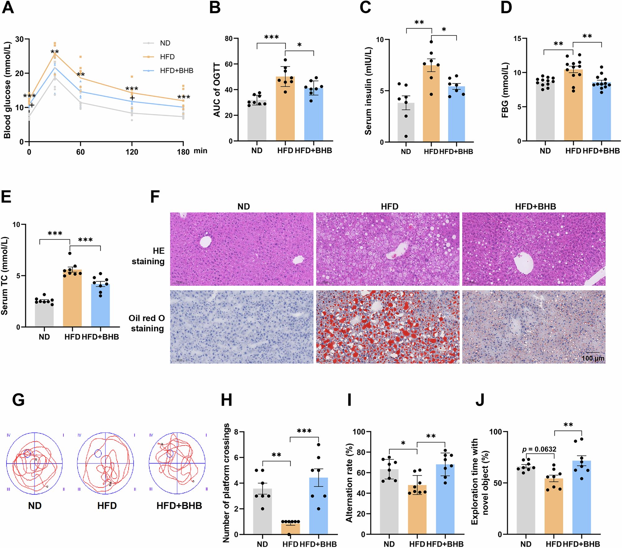
Fig. 3: BHB ameliorates HFD-induced systemic glucose/lipid metabolic disturbances, insulin resistance, and cognitive dysfunction in mice.

A, B OGTT curves and the quantification of the area under the curve (AUC). 0 min: F (2, 21) = 37.84, ND vs HFD: ***p < 0.001, HFD vs HFD + BHB: +p = 0.0451; 30 min: F (2, 21) = 7.175, ND vs HFD: **p = 0.0031, HFD vs HFD + BHB: p = 0.0949; 60 min: F (2, 21) = 9.434, ND vs HFD: ***p < 0.001, HFD vs HFD + BHB: p = 0.0610; 120 min: F (2, 21) = 18.66, ND vs HFD: ***p < 0.001, HFD vs HFD + BHB: +p = 0.0410; 180 min: F (2, 21) = 13.31, ND vs HFD: ***p < 0.001, HFD vs HFD + BHB: p = 0.1243; AUC: F (2, 21) = 19.16, ND vs HFD: ***p < 0.001, HFD vs HFD + BHB: *p = 0.0180; n = 8 mice per group. C Fasting serum insulin levels. F (2, 18) = 10.88, ND vs HFD: ***p < 0.001, HFD vs HFD + BHB: *p = 0.0438; n = 7 mice per group. D FBG levels. F (2, 33) = 10.03, ND vs HFD: **p = 0.0015, HFD vs HFD + BHB: **p = 0.0012; n = 12 mice per group. E Serum total cholesterol (TC) levels. F (2, 21) = 50.38, ND vs HFD: ***p < 0.001, HFD vs HFD + BHB: ***p < 0.001; n = 8 mice per group. F Representative H&E and Oil Red O staining of liver tissue. n = 5 mice per group. Scale bar, 100 μm. G Representative swimming paths in the Morris water-maze (MWM) test. H Platform crossings in the MWM test. F (2, 18) = 15.48, ND vs HFD: **p = 0.0021, HFD vs HFD + BHB: ***p < 0.001; n = 7 mice per group. I Spontaneous alternation percentage in the Y-Maze test. F (2, 21) = 8.838, ND vs HFD: *p = 0.0151, HFD vs HFD + BHB: **p = 0.0017; n = 8 mice per group. J Novel object exploration time in the novel object recognition test. F (2, 21) = 6.404, ND vs HFD: p = 0.0632, HFD vs HFD + BHB: **p = 0.0058; n = 8 mice per group. Error bars represent the SEM. Statistical comparisons were performed using One-way ANOVA with Tukey’s post hoc test; *p < 0.05, **p < 0.01, ***p < 0.001. ND normal diet, BHB β-hydroxybutyrate, HFD high-fat diet.