Fig. 3: Compartmentalization switching among the giant panda tissues.
From: A compendium of chromatin interaction maps in the Giant Panda genome

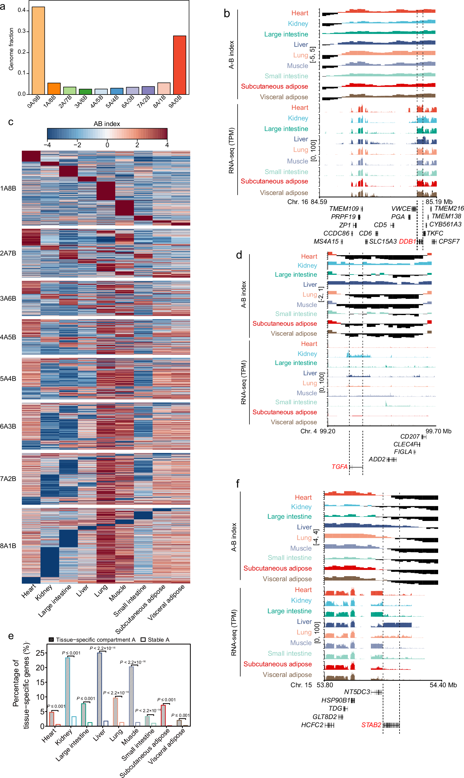
a Bar plots showing the proportion of genomic regions with stable and dynamic compartment status across the nine giant panda tissues. Labels below the bars represent the composition of the compartment designations. For example, “1A/8B” represents the genomic region where one tissue displays A compartment status and the other eight tissues display B compartment status. The “9A/0B” and “0A/9B” denote stable A and B compartments across tissues, respectively. b Example of a PCG embedded in the stable A compartments across tissues. The tracks show the A-B index (top panel) and gene expression (bottom panel) features. Gene structures are shown below the tracks. The vertical dashed lines underline the genomic position of the target PCG. c Heatmap of the A-B index for the compartment switching regions across tissues. d Example of a PCG embedded in A compartments in the kidney and liver, while in B compartments in other tissues. The tracks show the A-B index (top panel) and gene expression (bottom panel) features. Gene structures are shown below the tracks. The vertical dashed lines underline the genomic position of the target PCG. e Percentage of tissue specifically expressed PCGs among all PCGs within the corresponding tissue-specific A compartment regions and the stable A compartment regions. P values were calculated by Fisher’s exact test. f Representative PCG (STAB2) embedded in tissue-specific A compartment regions. The tracks show the A-B index (top panel) and gene expression (bottom panel) features. Gene structures are shown below the tracks. The vertical dashed lines underline the genomic position of the target PCG.