Abstract
Elucidating transcriptional regulatory mechanisms within tissues is essential for both physiological and pathological studies of giant panda. Here, we generate transcriptomic profiles and construct 3D genome maps for nine giant panda tissues. For the first time, we describe alterations in 3D genome organization among giant panda tissues, providing evidence for changes of A/B compartmentalization, variations in topologically associating domains, and rewiring of promoter-enhancer interactions. We demonstrate that many 3D genome reorganization events are tissue-specific and these structural changes are associated with tissue-specific expression of genes and tissue-relevant biological functions. Furthermore, we use these 3D genome maps to systematically interpret adaptive evolution in giant panda genome, emphasizing importance of considering the genome as a 3D configuration when dissecting potential functions of DNA sequence variation. Collectively, our study increases understanding of functional regulatory mechanisms of giant panda tissues and provides a foundational dataset for analysis of tissue-specific regulatory networks in giant panda.
Similar content being viewed by others
Introduction
The giant panda (Ailuropoda melanoleuca) is an iconic flagship species for wildlife conservation and is regarded as a living fossil and a national treasure of China. Although systematic transcriptional analysis has greatly improved our understanding of the complex biological systems of mammals, including humans1,2,3, mice1, rats4, pigs5, and cattle6, such efforts are less advanced for the giant panda. This is primarily attributed to incomplete genome assembly and a lack of biological samples from giant pandas. A recently published, high-quality chromosome-scale genome for the giant panda provided researchers with a new opportunity to obtain a more complete and accurate view of its transcriptomes7. Furthermore, previous transcriptome studies have largely focused on the blood of the giant panda8,9,10, and variations in gene expression patterns among diverse tissues are still less defined.
In addition to transcriptomic characteristics, improving the understanding of transcriptional regulatory mechanisms is of great importance. Previous studies have revealed that genomic DNA is organized into a hierarchical structure, including chromosome territories, A/B compartments, topologically associating domains (TADs), and long-range interactions11,12,13,14,15,16,17,18. It has become increasingly clear that the 3D configuration of the mammalian genome is dynamic and can affect gene expression at multiple levels of its hierarchical organization19,20,21,22,23,24. As 3D genome architectures play crucial roles in many physiological and pathophysiological processes, uncovering tissue-specific regulatory mechanisms becomes an important issue. Global reorganization of the 3D genome organizations between tissues or cell types has been studied in multiple animal models, encompassing both mammalian species (such as humans19,20, mice21,25,26, pigs27) and non-mammalian species (including chickens24,28, pigeons29, Drosophila30,31, and zebrafish32. These studies have contributed to a more detailed and sophisticated mechanistic understanding of phenotypic differences. A recent work presented a constructed 3D genome map of blood tissue in the giant panda7. However, how 3D genome organization contributes to phenotypic differences among diverse tissue types is currently unknown for the giant panda.
Here, we reported the transcriptomic dynamics among nine giant panda tissues and constructed a 3D genome map for these nine tissues using in situ high-throughput chromatin conformation capture (Hi-C) technology. Through comparative 3D genomic analyses, we characterized the differences in 3D genome organization among giant panda tissues, ranging from compartmentalization to TAD and promoter–enhancer interaction (PEI), and revealed how 3D genome organization shapes tissue specificity. Our data not only improve the understanding of the role of 3D genome organization in the regulation of tissue-specific gene expression programs but also provide valuable resources for 3D genomic research on the giant panda.
Results
Transcriptome profiling across nine tissues of the giant panda
To characterize the spatial landscape of the giant panda transcriptome, we analyzed the RNA-seq libraries from nine tissues of an adult female giant panda, including heart, kidney, liver, lung, muscle, large and small intestine, subcutaneous, and visceral adipose tissues. After quality control, a total of ~138.97 Gb of high-quality data were retained, with an average of 15.44 Gb per sample (Supplementary Table 1). Using a detection threshold of >0.5 TPM to identify transcribed protein-coding genes (PCGs), we found that more than 60% of PCGs had evidence of transcription in each of nine tissues, ranging from ~64.21% in subcutaneous adipose tissue to ~76.33% in kidney tissue (Fig. 1a). Notably, the kidney, large intestine, and small intestine had the largest extent of PCG transcription overall (i.e., the most genes transcribed), while the subcutaneous and visceral adipose tissues had the lowest extent of transcription (Fig. 1a). We then examined the distribution of PCG abundances (i.e., transcriptional complexity) across nine tissues. Again, high complexity of the transcriptome (determined by the proportion of transcripts encoded by the top 0.5% of highest abundance PCGs) was observed in the large intestine and small intestine (Fig. 1b), and they had a more uniform distribution (Supplementary Fig. 1). The downsampling analysis of the RNA-seq data confirmed the above findings. In particular, the transcriptome complexity in large intestine was significantly higher than that in other tissues, except for kidney and small intestine (Supplementary Fig. 2). Among the identified most highly abundant PCGs (363 PCGs, top 0.5%, as ranked by expression levels) in each tissue, ~7.71% (28 PCGs) were ubiquitously and highly expressed across all nine tissues (Supplementary Fig. 3a). These PCGs are associated mainly with basic cellular functions, including ‘cytoplasmic translation’ and ‘ribosome biogenesis’ (Supplementary Fig. 3b). Nonetheless, ~46.28% of PCGs (168 PCGs) were only highly expressed in a given tissue (Supplementary Fig. 3a), which were related to the specific functions in the respective tissues (Supplementary Fig. 3c).
a The number and percentage of expressed PCGs (TPM > 0.5) within each of nine tissues. PCGs: protein-coding genes. b Distribution of PCG abundance in each tissue. The x-axis represents the proportion of detected PCGs, sorted from the most to the least abundance, with the vertical dotted line (black) indicating the top 0.5% of highest abundance PCGs. The y-axis represents the accumulated fraction of expressed transcripts relative to the total number of transcripts in each tissue. c Expression heatmap of tissue-specific PCGs across tissues. Representative GO terms for tissue-specific PCGs are shown. Tissues (including subcutaneous and visceral adipose) with fewer than 50 tissue-specific PCGs (with clear gene symbol) were excluded from the functional enrichment analysis. Representative examples of PCGs include FXYD2 (d), ATP6V1C2 (e), TMEM213 (f), and MIOX (g), which are specifically expressed in kidney tissue. The tracks show the gene expression features. Gene structures are shown below the tracks. The vertical dashed lines underline the genomic position of the target PCG.
Next, we determined which PCGs were stably or specifically expressed among the nine tissues. We identified 4398 PCGs (~19.19% of all PCGs) that were broadly expressed among all nine tissues (TPM > 0.5, τ < 0.20), which were defined as housekeeping PCGs in the giant panda (Supplementary Data 1, Supplementary Fig. 4a). Functional enrichment analysis showed that these housekeeping PCGs were mainly associated with basic cellular functions, such as “translation”, “intracellular protein transport” and “nucleocytoplasmic transport” (Supplementary Fig. 4b). Nonetheless, 2715 PCGs were specifically expressed in a particular tissue (τ > 0.80, i.e, tissue-specific PCGs), ranging from 45 in subcutaneous adipose tissue to 719 in the kidney (Supplementary Data 1, Fig. 1c). This finding reveals the strong tissue specialization of the kidney tissue. Pairwise comparison also supported this result (Supplementary Fig. 5). To ensure the reliability of our identified tissue-specific and housekeeping PCGs, we mapped them to a previously published RNA-seq data of five giant panda tissues from five individuals (four females and one male)33, and observed that they also exhibit the tissue-specific and housekeeping expression patterns in the published data (Supplementary Fig. 6).
Given that the definition of “tissue-specific” depends on arbitrary cut-off levels, and many molecules previously identified as “tissue-specific” have been demonstrated to be expressed in several tissues. We further categorized the tissue-specific PCGs into two groups, as referenced in a prior study34: (i) tissue-enriched PCGs and (ii) tissue-enhanced PCGs. Tissue-enriched PCGs are characterized by expression levels in a particular tissue that are at least fourfold higher than those in all other analyzed tissues. In contrast, tissue-enhanced PCGs exhibit gene expression levels that are at least fourfold higher than the average expression levels across all other tissues. Of all the tissue-specific PCGs, 1572 (57.90%) are defined as the tissue-enriched PCGs, with the largest number of tissue-enriched PCGs is found in the kidney, followed by the liver (Supplementary Fig. 7a). Notably, in the liver, more than 10% of transcripts are encoded by liver-enriched PCGs, which is far more than other tissues (Supplementary Fig. 7b). As anticipated, the tissue-specific PCGs are consistent with their respective functions and are related to developmental processes (Fig. 1c). For example, the homologous genes FXYD235,36, ATP6V1C237, TMEM21338, and MIOX39,40, which are important for kidney physiology, showed obvious specific expression patterns in kidney tissue (Fig. 1d–g).
Because some tissues come from related physiological systems (e.g., small and large intestine), tissue-specific PCGs alone are insufficient to fully understand the regulatory genes underlying the biological processes of these systems. Therefore, we next defined group-enriched PCGs, including 194 intestine-enriched and 81 adipose-enriched PCGs according to the method reported previously (see details in “Methods” section). The terms “intestine-enriched PCGs” and “ adipose-enriched PCGs” refer to PCGs that exhibit high levels of expression in the intestine (small and large intestine) and adipose (subcutaneous and visceral adipose), respectively. We observed that the intestine-enriched PCGs are mainly associated with synaptic functions, smooth muscle contraction, response to salt and ion transmembrane transport, whereas large PCGs with higher expression in subcutaneous and visceral adipose are involved in lipid homeostasis, metabolism and biosynthesis, and adipocyte differentiation, as exemplified by LPL, CEBPA and PPARG (Supplementary Fig. 8).
Three-dimensional genome architecture of giant panda
To determine the multiscale rewiring of chromatin topology and its influence on gene expression across giant panda tissues, we generated an in situ high-throughput chromatin conformation capture (Hi-C) map of the same nine tissues used in transcriptomic analysis. A total of ~2.72 billion valid contacts (1.5 Tb) were obtained from nine libraries with a depth of ~302.12 million contacts (~167.56 Gb, 64-fold depth) per library, and the maximum resolution of Hi-C matrices was at least 10 kb, which enable us to explore the 3D genome structures at a resolution of 10 kb or less (e.g., 20 and 100 kb) (Supplementary Table 2, Supplementary Fig. 9). At different resolutions, different higher-order chromatin structures were identified (Fig. 2a).
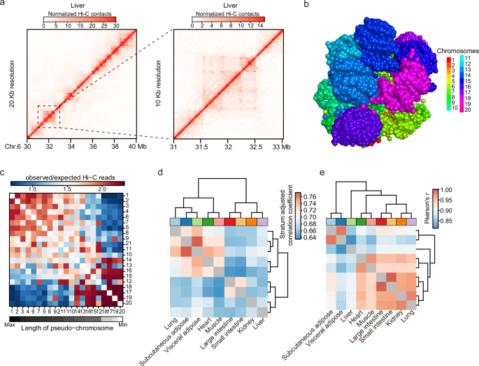
a Example of Hi-C heat maps for liver at 20 kb (left), and 10 kb (right) resolution, respectively. The Hi-C matrices were normalized by Knight–Ruiz (KR) and the quantile algorithm. b Simulation of 3D genome organization in the large intestine of the giant panda. c Observed/expected Hi-C contact matrix between autosomes in liver at a resolution of 1 Mb. Similar-length chromosomes are spatially close. d Pairwise correlation of intra-chromosomal Hi-C contact matrices between different tissues. Stratum-adjusted correlation coefficient was calculated by HiCRep at 100-kb resolution. e Hierarchical clustering of PCG expression data for all samples.
In each tissue, more than 60% chromatin contacts occurred within one chromosome (i.e., intrachromosomal contacts, also known as cis contacts) (Supplementary Fig. 10a), in line with previous findings for other mammalian and non-mammalian species41,42. Similar to those previously reported in other mammals11,12,43, we observed that individual chromosomes formed structural domains (i.e., chromosome territories) in the giant panda genome (Fig. 2b). Moreover, chromosomes with similar lengths were usually in close spatial proximity within the nucleus (Fig. 2c). Notably, we found that chromosomes containing nucleolus organizer regions (NORs) tend to be located close to each other (as indicated by the contact frequency between the chromosomes), compared to the distances observed between chromosomes with NORs and those without, as well as between pairs of chromosomes lacking NORs (P < 0.0001, Wilcoxon rank-sum test) (Supplementary Fig. 11). The same trend was observed in all detected giant panda tissues (Supplementary Fig. 11).
At the chromosomal level, we observed that more interactions occurred at a long distance (> 20 kb), and the cis contact frequencies displayed a distance-dependent decay pattern (Supplementary Fig. 10b and c). These findings confirmed the high quality of our Hi-C data. Hierarchical clustering analysis of these Hi-C data indicated a higher correlation between similar tissues, e.g., small and large intestine, subcutaneous and visceral adipose, heart and muscle (Fig. 2d). This finding reveals that tissues with similar cell compositions and physiological functions often have similar chromatin conformations. The RNA-seq data recapitulated these findings (Fig. 2e), implying that chromatin organization is intimately related to transcriptome output. Thus, we next investigated the structural changes in chromatin organization and their impact on gene expression across the nine giant panda tissues.
A/B compartment switching contributes to tissue-specific gene expression in giant panda
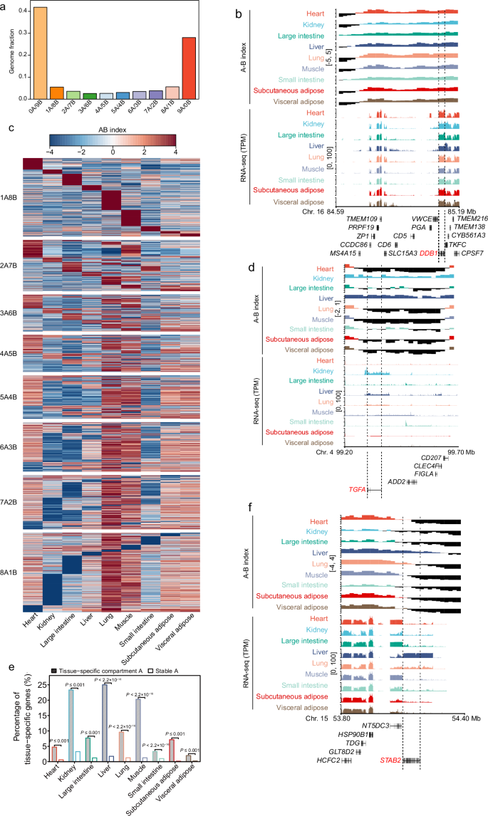
We categorized the chromatin organizations in each tissue into A compartments (active chromatin) and B compartments (inactive chromatin) using a 20-kb Hi-C matrix (Supplementary Data 2). As expected, the GC content, protein-coding genes, and their transcription signals were more enriched in A compartments than in B compartments (Supplementary Fig. 12a–c), indicating the reliable identification of A/B compartments. To further ensure reliability, we identified compartments at 40 and 100 kb resolutions, which are standard for compartment calling. Comparisons of compartment calls at 20, 40, and 100 kb resolutions showed strong consistency, with approximately 92.22% and 91.60% of A/B compartments at 20 kb matching the same type at 40 and 100 kb, respectively (Supplementary Fig. 12d). Consistent with previously reported in human cell lines and tissues20, more genomic regions belonging to the B compartments (~56.66%, ranging from 51.86% to 63.02%) as opposed to A compartments (~43.34%, ranging from 36.98% to 48.14%) in giant panda tissues (Supplementary Fig. 12e). Next, we examined the changes in the A/B compartments among different tissues. We found that the compartment status of the genome (~69.86%) was largely invariant among tissues, while ~30% of genomic regions switched compartment status in at least one of the nine tissues (Fig. 3a). Compared with stable B compartments and other switching compartments, stable A compartments were more enriched for housekeeping genes (Supplementary Fig. 13a), suggesting that these compartments play an important role in the maintenance of basic biological functions of cells. Supporting this idea, functional enrichment analysis showed that genes embedded in stable A compartments were mainly associated with basic cellular processes, such as ‘DNA metabolic process’ and ‘regulation of cell cycle process’ (Supplementary Fig. 13b). One example is the DDB1 locus (Fig. 3b), which is crucial to DNA repair and DNA replication44,45 and is embedded in a stable A compartment across tissues. Furthermore, the PCGs in the stable A compartments appear to be shared across evolution (~41% of PCGs in the giant panda stable A compartments are located in stable A compartments in human20, compared to ~9% of other genes in the giant panda are located in human stable A compartments, P < 2.2 × 10−16, Fisher’s exact test). Combined with the PCGs embedded in stable A compartments were mainly associated with basic cellular processes. This evolutionarily maintained stable A compartment pattern of PCGs points to functional constraints of the PCGs related to fundamental cellular functions. The genes embedded in the stable B compartment were primarily involved in synapse functions (Supplementary Fig. 13c), which is possibly due to these genes are mainly functional in the nervous system rather than in peripheral tissues.
a Bar plots showing the proportion of genomic regions with stable and dynamic compartment status across the nine giant panda tissues. Labels below the bars represent the composition of the compartment designations. For example, “1A/8B” represents the genomic region where one tissue displays A compartment status and the other eight tissues display B compartment status. The “9A/0B” and “0A/9B” denote stable A and B compartments across tissues, respectively. b Example of a PCG embedded in the stable A compartments across tissues. The tracks show the A-B index (top panel) and gene expression (bottom panel) features. Gene structures are shown below the tracks. The vertical dashed lines underline the genomic position of the target PCG. c Heatmap of the A-B index for the compartment switching regions across tissues. d Example of a PCG embedded in A compartments in the kidney and liver, while in B compartments in other tissues. The tracks show the A-B index (top panel) and gene expression (bottom panel) features. Gene structures are shown below the tracks. The vertical dashed lines underline the genomic position of the target PCG. e Percentage of tissue specifically expressed PCGs among all PCGs within the corresponding tissue-specific A compartment regions and the stable A compartment regions. P values were calculated by Fisher’s exact test. f Representative PCG (STAB2) embedded in tissue-specific A compartment regions. The tracks show the A-B index (top panel) and gene expression (bottom panel) features. Gene structures are shown below the tracks. The vertical dashed lines underline the genomic position of the target PCG.
We next focused on the compartment switching regions among tissues. In these regions, many switching events occurred in only one (i.e., “1A8B” and “8A1B”, 36.73% or 259.28 Mb) or two (“2A7B” and “7A2B”, 24.53% or 173.16 Mb) tissues (Fig. 3c), supporting the highly tissue-specific nature of the compartments19,20. ‘XA/YB’ represents the genomic region where X tissue displays A compartment status, and the other Y tissues display B compartment status. For “2A7B” and “7A2B”, these two classes of compartment switching, we found that the tissue pairs with similar functions are prone to change compartment status together, such as small-large intestine and subcutaneous-visceral adipose (Fig. 3c), suggesting that similar tissues would change compartment status together. To gain further insights into the potential relevance among tissues, we then examined the frequency of identical compartment switching occurring between two tissues in groups “2A7B” and “7A2B” by quantifying the occurrence of 20-kb compartment bins exhibiting the same switching pattern in all potential pairwise comparisons. Interestingly, we found that coswitching did not occur randomly but had selectivity and preference (Supplementary Fig. 14a,b). For each tissue, we extracted the tissue pair with the highest coswitching frequency in the “2A7B” and “7A2B” groups (Supplementary Fig. 14a,b). In addition to the pairs within gut or adipose tissues noted above, several tissue pairs are worth mentioning, such as kidney–liver in the “2A7B” group and kidney–large intestine in the “7A2B” group. We found that the TGFA locus, which is associated with the growth and development of liver and kidney46,47,48, was embedded in the A compartment in the kidney and liver but in the B compartment in other tissues (Fig. 3d). Furthermore, the expression level of TGFA was greater in the kidney (19.92 TPM) and liver (14.62 TPM) than other tissues (~1.72 TPM).
Next, we investigated the effect of compartment switching on the tissue-specific functions of the giant panda. We found that the genes embedded in tissue-specific A compartment regions were usually highly expressed in this tissue (Supplementary Fig. 15), suggesting that tissue-specific compartment switching may contribute to the tissue-specific patterns of gene expression. In addition, the tissue-specific expressed genes tended to be more enriched in the tissue-specific A compartment regions compared to other regions (Fig. 3e), including STAB2, AFM (liver-specific), MYL1 (muscle-specific), and TLE7 (large intestine-specific) (Fig. 3f, Supplementary Fig. 16a–c). This result further validates the association between tissue-specific gene expression and compartment status switching. Functional enrichment analysis also demonstrated that the genes embedded in tissue-specific A compartment regions were associated with specific functions of various tissues (Supplementary Fig. 16d).
Altogether, through cross-tissue comparisons, we were able to identify the specific regions of the genome in the giant panda that exhibit high plasticity in compartment status, which correlated with gene expression changes and were closely related to tissue- or system-specific functions.
Dynamic organization of TADs among giant panda tissues
We then used the chromosome-wide insulation score to identify the TAD boundary and define TADs at 20 kb resolution, detecting 4625–4882 TAD boundaries in each of nine giant panda tissues, which were enriched for transcription start sites of PCGs consistent with previous reports in other mammalian species13,49 (Supplementary Fig. 17a, b). These boundaries defined a comparable number of TADs (average = 4745, range: 4603–4860), which occupy ~94% of the genome and have a median TAD size between 420 and 440 kb (Supplementary Fig. 17c, d).
To study the TAD boundary changes among tissues, we merged the coordinates of TAD boundaries across tissues and obtained 4781 nonredundant TAD boundaries (see the “Methods” section for details, Supplementary Data 3). Of these, ~37.86% of TAD boundaries (1810 of 4781) were identified in all tissues, while ~62.14% of TAD boundaries were changed in at least one tissue (Fig. 4a, b). Remarkably, ~15.12% of TAD boundaries (723 of 4781) were defined as tissue-specific TAD boundaries, including 458 completely tissue-specific acquired boundaries (~9.58%) and 265 tissue-specific lost boundaries (~5.54%). Interestingly, tissue-specific acquired boundaries occurred more frequently than tissue-specific lost boundaries in the giant panda genome (Fig. 4c), suggesting that the formation of new TAD boundaries was more strongly associated with tissue-specific regulation. Comparison analysis showed that the tissue-specific acquired TAD boundaries have lower chromatin insulation than stable boundaries (Fig. 4d). Moreover, most of these boundary regions (75.89%) were located within the stable compartments. This percentage would even be higher than that of stable boundaries (68.54%, P = 0.11, Fisher’s exact test) (Fig. 4e), suggesting that the change of TAD boundaries among giant panda tissues is independent of compartment switching.
a Hi-C contact heat maps (20-kb resolution) of a representative genomic region on chromosome 7, showing stable and changed TAD structures across giant panda tissues. b The degree of TAD boundary conservation across nine giant panda tissues. Numbers below bars represent how many tissues have detected a given TAD boundary. c Number of identified tissue-specific acquired and lost TAD boundaries in each tissue. d Insulation score profiles around tissue-specific acquired and stable TAD boundaries. The subcutaneous adipose-specific TAD boundaries are not presented because there are too few boundaries to generate a reliable result. e Proportion of tissue-specific and tissue-stable TAD boundaries located within stable compartment regions across giant panda tissues. P values were calculated by Fisher’s exact test. f Coefficient of variation of expression level for the PCGs located within tissue-specific TADs and stable TADs, respectively. P values were calculated using the Wilcoxon rank-sum test. g Representative example of PCG located within tissue-specific TAD. Top panel: Hi-C contact heat map around the MYF5 locus. Middle panel: Schematic of TAD regions and genome browser tracks of RNA-seq signal. Bottom: PCG structures in this genomic region. The vertical dashed lines underline the genomic position of the target PCG.
Next, we defined 820 tissue-stable TADs (both boundaries were stable among tissues) and 545 tissue-specific TADs (one side boundary was tissue-specific and another was a stable boundary, or both boundaries were tissue-specific boundaries), including 307 tissue-specific acquired TADs, 215 tissue-specific lost TADs, and 23 tissue-specific shift TADs (see the “Methods” section for details), in the giant panda genome (Supplementary Fig. 18a). We then focused on the genes associated with tissue-stable and tissue-specific TADs. We found that genes within the tissue-specific TADs exhibited significant differences in expression among tissues compared with those within the stable TADs (Fig. 4f). However, only four of nine tissues exhibited significant enrichment of the tissue-specific expressed genes within tissue-specific TADs (Supplementary Fig. 18b), probably because the number of genes within tissue-specific TADs was quite small. Nonetheless, some significant enrichment for the genes related to tissue-specific functions was found, such as the “muscle cell fate commitment” GO term, which was significantly enriched in muscle-specific TADs (Supplementary Fig. 18c). One example is the muscle-specific acquired TAD boundary around MYF550 and MYF651, and both genes are related to muscular regeneration (Fig. 4g). Consistently, MYF5 and MYF6 were also specifically expressed in giant panda muscle compared with other tissues (MYF5: TPM = 6.32 vs. ~0.01 in other tissues; MYF6: TPM = 394.35 vs. 0 in other tissues). Furthermore, we also found that the tissue-specific TADs were enriched for many immune-related genes (Supplementary Fig. 18c). The diverse chromatin spatial environments in which these immune genes reside may contribute to their increased variability across tissues. Remarkably, in the majority of tissue samples, stable TADs have more active compartment states than tissue-specific TADs (Supplementary Fig. 18d), suggesting that they are important regulatory domains. Functional annotation of the PCGs within the stable TADs showed that they were more enriched for housekeeping genes relative to the tissue-specific TADs (Supplementary Fig. 18e).
PEIs are mostly tissue-specific and underlie functional divergence among giant panda tissues
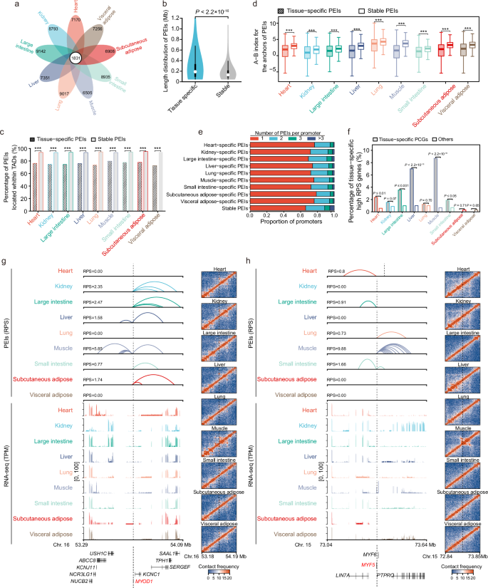
The chromatin interactions between enhancers and their target gene promoters are important for the transcriptional regulation of genes and could be causally related to spatiotemporal gene expression. We employed the PSYCHIC algorithm52 to identify promoter-enhancer interactions (PEIs) and implemented rigorous filtering criteria to reduce false positives (FDR ≤ 0.001). Consequently, we generated a comprehensive catalog of promoter-enhancer interactions (PEIs) (median size of ~150 kb) in each of nine giant panda tissues (average n = 44,687, range: 41,053-47,841) at a 10 kb resolution (Supplementary Data 4, Supplementary Fig. 19a, b). Aggregating peak analysis (APA) indicated the accuracy and reliability of PEI calling (APA score > 2.05) (Supplementary Fig. 20). More than 75% of PEIs were restricted to TADs, and more than 75% of PEIs bypassed the closest putative enhancer to interact with distal enhancers (Supplementary Fig. 19c, d). These spatial proximity data highlight the complexity of PEIs in the giant panda genome.
Consistent with the additive effect of enhancers on the transcription of target genes53,54,55, a positive correlation was observed between the total PEI number and gene expression level among tissues (Pearson’s r = 0.70) (Supplementary Fig. 21a). This finding suggests that while PEIs contribute to the observed patterns of gene expression in giant panda tissues, they do not entirely explain the variability in expression levels. The same correlation was also observed with respect to the individual genes in each tissue (Supplementary Fig. 21b). To confirm the reliability of enhancers identified as interacting with promoters, we randomly selected an enhancer associated with the promoter of gene (ARRDC3), for validation in HEK-293T cells utilizing the Dual-Luciferase reporter assay. The results demonstrated a statistically significant increase in transcriptional activity for the tested enhancers compared to the controls (P < 0.05, two-sided Student’s t-test) (Supplementary Fig. 22). To better demonstrate how extensive PEI rewiring contributes to transcriptomic divergence among giant panda tissues, we calculated a regulatory potential score (RPS) to measure the regulatory effects of multiple enhancers for a given gene. As expected, genes with larger RPS had higher levels of expression (Supplementary Fig. 21c).
We next performed a comparative analysis to characterize the dynamics of PEIs among tissues. Approximately 37.38% of PEIs (71,077 of 190,126 PEIs) were identified in only one tissue and are thus classified as tissue-specific enhanced PEIs (Fig. 5a). This finding indicates that a substantial subset of PEIs works in a tissue-specific manner, consistent with observations documented in other mammalian studies56,57. APA validated the accuracy of the identification of tissue-specific enhanced PEIs (Supplementary Fig. 23). Tissue-specific enhanced PEIs tend to span TAD boundaries than their stable counterparts (Fig. 5b), suggesting the tissue-specific PEIs tend to act via long distance in the giant panda genome. In terms of PEI anchors, the anchors of stable PEIs have a higher AB index than those of tissue-specific enhanced PEIs (Fig. 5c), possibly reflecting essential roles of stable PEIs. Notably, fewer tissue-specific enhanced PEIs target the same promoter (Fig. 5d). Given that the chromatin interactome maps showed that for 21,082 genes, each promoter can assign to 9 putative enhancers on average. Our findings imply that the formation of tissue-specific enhanced PEIs may be a fine-tuning tool to regulate gene transcription.
a Flower plot of the PEIs. Numbers in the periphery indicate the counts of tissue-specific enhanced PEIs, while the number in the center indicate the number of shared PEIs across all tissues. b Length distribution of tissue-specific and tissue-stable PEIs. P values were calculated by Wilcoxon rank-sum test. c Proportion of tissue-specific enhanced and tissue-stable PEIs located within TAD. P values were calculated by Fisher’s exact test. d A-B index for the anchors of tissue-specific enhanced or tissue-stable PEIs in each tissue. P values were calculated by Wilcoxon rank-sum test. e Proportion of promoters forming one to more than three tissue-specific enhanced or tissue-stable PEIs. f Percentage of the tissue specifically expressed PCGs in the tissue-specific high RPS PCGs relative to the other PCGs. P values were calculated by Fisher’s exact test. g, h Examples of PEI rewiring related to tissue-specific functions. Including MYOD1 (g), MYF5 (h). Left: Schematics of PEIs and transcription. Right: Hi-C contact maps of the corresponding genomic region around the target PCG. The vertical dashed lines underline the genomic position of the target PCG.
To understand which genes have undergone PEI changes among tissues, we performed pairwise comparisons. Approximately 10,291 PCGs exhibited differential RPS between tissues ( | log 2 FC | > 1.5 and |Δ| >3). Of these, 481 PCGs showed much higher RPS values in a particular tissue compared to other tissues (ranging from 15 in visceral adipose tissue to 98 in liver tissue), which were defined as tissue-specific high RPS PCGs. Functional enrichment analysis showed that these PCGs were involved in distinct biological functions (Supplementary Fig. 24). For instance, liver-specific high RPS PCGs were significantly involved in ‘carbohydrate metabolic process’ and ‘generation of precursor metabolites and energy’, muscle-specific high RPS PCGs were mainly engaged in ‘muscle structure development’ and ‘muscle cell differentiation’, and large intestine-specific high RPS PCGs were related to ‘cellular homeostasis’ and ‘small molecule catabolic process’. The tissue-specific high RPS PCGs were accompanied by changes in expression levels and were more enriched for tissue-specific expressed PCGs (Supplementary Fig. 25, Fig. 5e). These results suggest that the rewiring of PEIs also plays an important role in tissue-specific function.
Our results demonstrated that candidate loci can be analyzed in future studies. Typically, MYF5 and MYOD150,58,59 (which are involved in muscle development, differentiation and regeneration) had more and spatially closer enhancers (thus resulting in a higher RPS) in muscle than in other tissues; CFHR560 (related to starch and sucrose metabolism) and DIO361 (associated with liver regeneration) displayed most PEIs in liver; SLC7A1462 (which involves amino acid transport) exhibited most PEIs in small intestine; SATB263 (which associated with the development of large intestine) showed more PEIs in large intestine than in other tissues; HOXD164 (a member of HOXD subfamily, which associated with kidney diseases had most PEIs in kidney) (Fig. 5f, g, Supplementary Fig. 26). Likewise, these PCGs were highly expressed in corresponding tissues.
Three-dimensional chromatin maps enhance the biological interpretations of adaptive evolution
PEI analyses revealed a set of putative cis-acting regulatory elements (enhancers) in the giant panda genome. We next examined whether these cis-regulatory elements are associated with the adaptive evolution of the giant panda. To do so, we collected publicly available giant panda whole-genome sequencing datasets across three mountain populations (Qinling, Minshan and Qionglai)65. In total, 10,559,685 SNPs were identified, most of which were located in intronic and intergenic regions (Supplementary Fig. 27a). Furthermore, when we examined the enrichment of SNPs in our identified PEIs, we found that they were preferentially enriched in enhancers related to promoters (P < 2.20 × 10–16, Wilcoxon rank-sum test) (Supplementary Fig. 27b). Using the population differentiation fixation index (FST) and nucleotide polymorphism levels (θπ) to estimate the genomic differentiation of three giant panda populations, we identified 2018 selection signatures (10-kb windows with the top 5% of FST values and 5% top/bottom of θπ ratios) in the Qingling giant pandas, 649 in the Minshan giant pandas and 1074 in the Qionglai giant pandas. We found that the genomic regions under selection were significantly enriched in enhancers (1184 of 3741, 31.65%, Χ² test, P = 0.019, compared to random regions).
To estimate the enrichment of selection signatures, we defined an enrichment score as the fold enrichment compared with the genome background. We found that the enrichment scores (selection signatures of Qinling population) for tissue-specific enhancers were significantly higher than those for stable enhancers (average fold change = 2.09, from 1.47 to 2.46) (Fig. 6a), with similar patterns for the selection signatures of the other two populations (Supplementary Fig. 28), despite being slightly weaker. As previous research found that genomic regions under selective pressure are enriched for enhancers66. Our observations indicated that the tissue-specific enhancers are the hotspots for the selection signatures and suggested that the selection signatures tended to function in a tissue-specific manner. Consequently, tissue-specific gene regulation may have played an essential role in the adaptive selection processes.
a The enrichment score of the selective signatures of Qinling population in the tissue-specific enhancers relative to the stable enhancers (fold changes are shown). b Selective signatures enrichment in tissue-specific enhancers among Qinling, Qionglai and Minshan populations. Example of selective signatures in the Minshan population located within a small intestine-specific enhancer (c) and a subcutaneous adipose-specific enhancer (d), respectively. The Hi-C maps around the tissue-specific enhancers and their interacting promoters in the nine giant panda tissues were shown. Genome browser tracks show the the FST and θπ ratios between Qinling and Minshan (black bordered, θπ ratio: θπ, Qinling/θπ, Minshan) and between Qionglai and Minshan (without border, θπ ratio: θπ, Qionglai/θπ, Minshan). The target PCGs are marked in red. The dashed line boxes indicate the chromosomal locations of the tissue-specific enhancer and its interacted promoter. E: enhancer, P: Promoter.
To examine tissue-specific regulation, we combined the enhancer–promoter interactome map of each giant panda tissue. We found that the selection signatures of the Qingling giant pandas were most enriched in heart-specific enhancers, while the selection signatures of the Qionglai giant pandas were most enriched in kidney-specific enhancers (Fig. 6b). Remarkably high relative enrichment scores were observed in the small intestine-specific and subcutaneous adipose-specific enhancers, and they were more enriched in the Minshan giant pandas (Fig. 6b). We found a Minshan selective signature located within a small intestine-specific enhancer, which interacted with the USP10 gene67 (associated with immune response and infectious diseases) (Fig. 6c). Furthermore, many subcutaneous adipose-specific enhancers containing Minshan selective signatures have been detected to interact with immune-related genes, such as PARP268, and BTLA69 (Fig. 6d, Supplementary Fig. 29). Because Minshan giant pandas live in relatively humid environments, the expected exposure to pathogens and parasite loads may be much higher than in more arid areas (such as the Qinling giant pandas in Shanxi). Our results indicated that adaptive evolution in the Minshan giant pandas may enhance the immune response of the gastrointestinal tract and subcutaneous fat to pathogens70. These results were also in agreement with the observation that the Sichuan subspecies have better adaptability than the Qingling subspecies. Furthermore, these selective signatures spanned 70–260 kb to interact with genes (USP10: 70 kb, BTLA: 210 kb, PARP2: 260 kb), and the regulated genes were not their nearest genes. This further emphasizes the importance of chromatin interaction maps.
Taken together, these results suggest that the selective signals in the giant panda were closely associated with cis-regulatory elements, and they are involved in tissue-specific regulation of the genes. The chromatin interaction maps contribute substantially to interpreting the molecular mechanisms underpinning the adaptive evolution of the giant panda. These data also provide a fundamental molecular map linking tissue-specific gene regulation to adaptive evolution in the giant panda.
Chromosome conformation reveals the potential function of accelerated regions in giant pandas
Previously, it was reported that 3D structure of a genome could help to decipher the possible functions of evolved genomic elements71,72. To further unravel the regulatory mechanisms underlying giant panda-specific traits, we next tried to explore the function of the giant panda evolved genomic elements by using our conducted 3D genome maps. Given the giant pandas are known for their bamboo diet (99% of its diet being bamboo). Therefore, we first compared the giant panda genome to other published Carnivora genomes, including American black bear (Ursus americanus), Asian black bear (Ursus thibetanus), polar bear (Ursus maritimus), tiger (Panthera tigris), leopard (Panthera pardus) and lion (Panthera leo). A total of 5163 giant panda accelerated regions (GARs) (false discovery rate [FDR] ≤ 0.05) were identified, which represent conserved genomic loci with elevated divergence in giant panda. Of these GARs, 2506 (~49%) are located within noncoding regions, we hereafter refer to these noncoding GARs as ncGARs. Former studies have revealed that the accelerated regions in human can work as enhancers to regulate the gene expression73,74. We then examine the association between ncGARs and enhancer. We found that ~22.0% (ranging from 18.1% to 34.3%) of ncGARs overlap with our above identified enhancer regions in the nine giant panda tissues (Fig. 7a), supporting the ncGARs have potential regulatory functions. Notably, most of the overlapped enhancers (42.9%) are tissue-specific, while only 3.8% of them are present in all tissues (Fig. 7b), highlighting the tissue-specific gene regulation mediated by ncGARs.
a Percentage of GARs within enhancers in the nine giant panda tissues. b The overlap of ncGAR enhancers among the nine tissues. Numbers below bars represent how many tissues have detected a given ncGAR enhancers. c Proportion of ncGAR enhancers interacting with the nearest promoter (no skipping) or skipping the nearest promoter to interact with distal promoters (skipping). Examples of ncGAR enhancers interact with genes that are associated with giant panda-specific traits, which include ACAD10 (d), IVD (e), ATF4 (f), and VEGFA (g). Left: Schematics of ncGAR enhancers interact with genes. Right: Hi-C contact maps of the corresponding genomic region around the target PCG. The vertical dashed line represents the promoter loci of the target PCG.
We next ask which genes are regulated by these ncGAR enhancers. Based on our detected PEIs in giant panda tissues, we were able to assign ncGAR enhancers to 8727 putative target genes in the nine tissues. The distance between ncGAR enhancers and target genes are slight longer than other PEIs (200 kb vs. 170 kb of non-ncGAR PEIs, P = 1.11 × 10−11, Wilcoxon rank-sum test). Moreover, more than 77.1% ncGAR enhancers were ‘skip’ nearby genes and contact with more distally located genes (Fig. 7c). These findings suggested the ncGAR enhancers tend to play a distal regulatory role. Among the 8727 target genes, 18.45% of them (1610) interacted with ncGAR enhancers in a tissue-specific manner. Even for the 42 ncGAR enhancers share by all tissues, almost all of them (40 of 42) contacted with different target genes among nine tissues. These results reemphasize the tissue-specific nature of chromatin interactions.
We then performed functional enrichment analysis of the putative target genes for ncGAR enhancers in each tissue. Noteworthy, the categories related to development and growth were enriched at all tissues (Supplementary Data 5), suggesting that multiple aspects of tissue development and growth are subject to giant panda-specific regulation. This finding was in agreement with the observations that giant pandas have relatively small sizes of some high metabolism organs (such as brain, kidney, and liver) compared with other eutherian mammals75,76, and their newborn offspring are notably smaller relative to other placental mammals77, which appears to be an energy saving strategy to favor survival on their bamboo diet. Moreover, we observed that many genes associated with fatty acid oxidation (Supplementary Data 5), such as ACAD10 and IVD (Fig. 7d, e), interacted with ncGAR enhancers in the metabolic organs (e.g., large intestine and liver) and the organs with high metabolic activity (e.g., kidney and heart). Furthermore, we also found that some ncGAR enhancers were in contact with hypoxia-related genes in almost all of the nine giant panda tissues, including ATF4 and VEGFA (Fig. 7f, g), consistent with the giant pandas generally inhabiting primary forests at high altitude (1200–4000 m).
Collectively, we show that the ncGARs usually served as distal regulatory elements, which function in a tissue-specific manner and potentially involved in the regulation of multiple giant panda specific traits, including development, growth, metabolism, and hypoxia adaptation.
Discussion
The giant panda is an endangered mammalian species that has received particular attention in regards to biodiversity conservation. Due to the difficulties of obtaining giant panda samples, the elucidation of the transcriptomic characterization of giant pandas has been impeded thus far. In this study, we described the transcriptomic signature of nine giant panda tissues and further elucidated tissue-specific regulation of the transcriptome. A set of housekeeping genes were identified in the giant panda, which were associated with basic cellular activity, highlighting the importance of these genes for the survival of the giant panda. Moreover, several exceptionally uniform genes could be used for future experiments, such as RT-PCR control genes. Remarkably, many of the identified housekeeping genes in the giant panda were distinguished from those previously reported in humans78 (45.33%, 966 of 2131). This reflects transcriptional differences between the giant panda and other species and emphasizes the need to define a useful reference set for housekeeping gene studies in the giant panda. Our data also reveal the unique transcriptomic signatures among giant panda tissues, providing a framework for understanding their tissue-specific functions. The presence of many transcribed PCGs, greater expression and higher transcriptional complexity all suggest overall functional complexity in the giant panda gut. The identified tissue-specific expressed genes also provide important insights into organ function. For example, MIOX, which is closely associated with ferroptosis, was specifically expressed in the giant panda kidney (TPM = 833.64) compared with other tissues (TPM = ~0.54), and overexpression of this gene could exacerbate renal tubular injury in mice. Indeed, bamboo, particularly bamboo shoots, can stress the kidney and even cause kidney disease79. Therefore, the well-being of the kidney in giant pandas warrants increased attention. In future research, it is worth investigating whether MIOX can induce kidney damage in giant pandas and whether it can serve as an early diagnostic indicator.
In this study, we created a comprehensive experimental dataset and provided the first genome-wide view of alterations in 3D chromatin organization among giant panda tissues. Our study found an increasing amount of changes from A/B compartment (~30%) to TAD (~62%) and PEI (>95%). These findings are similar to those previously reported 3D genome reorganization between fetal and adult hematopoietic stem cells in mouse26, and support the notion that 3D chromatin organizations are more extensively reorganized locally80. Moreover, many of our detected changes of chromatin structures (e.g., compartment transitions and PEI rewiring) are tissue specific, indicating that chromatin organization is an important component of tissue-specific networks in the giant panda. This is in agreement with that observed in human19,20. However, we could not infer more refined chromatin organizations (e.g., stripes81,82,83,84) in the giant panda genome by the current analysis due to the limited resolution of the 3D genome map. Future studies with higher resolutions or more sensitive bioinformatics methods will make it possible to investigate the variation of chromatin organizations at even smaller scales.
3D chromatin architecture has been increasingly regarded as a new layer of epigenetic regulatory mechanisms for controlling gene expression85,86. In our study, we found that the alteration of chromatin organization in the giant panda genome is closely associated with gene expression changes. Moreover, the tissue-specific chromatin organizations are enriched in tissue-specific expressed genes, which are involved in organ morphogenesis and the known biology of tissue and organ systems. This reveals the importance of 3D genome organization in the regulation of tissue-specific functions in the giant panda. Remarkably, the TAD and PEI structures may function cooperatively in the giant panda genome. For example, MYF5 associates with both muscle-specific TADs and PEIs. This supports the prior notion that the change in a TAD was associated with changes in intra-TAD gene promoter interactions in mammals87.
Cis-regulatory elements play essential roles in regulating gene expression in living cells and tissues. Great efforts have been made to identify and annotate functional elements in human and mouse genomes1,88,89,90 as well as other model organisms, such as pigs66,91 and chickens92. However, defining the genomic locations of such regulatory elements and their regulation in the giant panda is still largely unclear. Our identified PEIs provide a candidate set of cis-regulatory elements (i.e., enhancers) in nine giant panda tissues and comparative analyses defining their tissue-specific regulatory activities. This finding bridges the gap in tissue type resolution in the annotation of candidate regulatory elements in the giant panda genome. Importantly, we demonstrated that one gene is often controlled by multiple enhancers, and a large proportion of enhancers can skip proximal promoters and contact distal genes. This highlights the importance of 3D chromatin organization in the functional interpretation of cis-regulatory elements.
The largest limitation of this study is the small sample size, which may affect the reliability of the datasets. Nevertheless, many results proved the reliability of our dataset. Specifically, for the RNA-seq data: (1) the identified tissue-specific and housekeeping PCGs in this study also exhibit the tissue-specific and housekeeping expression patterns in a previously published RNA-seq data of giant pandas33, respectively, this finding give confidence in the reliability and reproducibility of our RNA-seq data; (2) the identified tissue-specific PCGs are linked to functions that are highly specific to particular tissues, aligning with our existing understanding of the roles of tissue-specific PCGs. For the Hi-C data: (1) The characterizations of our identified 3D genome structures in line with the findings of previous studies in other mammalian species. For example, (i) the A compartments were enriched for GC content and PCGs compared with the B compartments93; (ii) the TAD boundaries were enriched for the transcription start sites of PCGs13,49; (iii) the most PEIs occur within the same TAD54. (2) Consistent with previous results16,49,93, the 3D genome structures also highly correlated with the transcriptional activity of PCGs. For instance, the PCGs with higher AB index or more PEIs tend to have higher expression levels16. Moreover, at the PEI level, analysis of H3K27ac peak data from the ENCODE database revealed that 48,742 enhancer anchors (54.1%) overlapped with the identified human peak regions. Additionally, tissue-specific enhancers in the giant panda generally correspond with those in humans, with the notable exception of the large and small intestines (Supplementary Fig. 30). This observation indicates a high degree of conservation of these enhancers between the species, with the differences in intestinal enhancers likely attributable to the panda’s specialized bamboo diet and its impact on the digestive system. The validity of the putative enhancers interacting with promoters was confirmed through a Dual-Luciferase reporter assay. Altogether, these results support the reliability of our RNA-seq and Hi-C data. In addition, we only focused on 3D genome structures across the tissues of the adult healthy female giant panda. Indeed, the structures of 3D genome may undergo changes in some conditions, such as aging25,94 and disease95. Consequently, future studies should aim to investigate larger numbers of individuals and even include individuals representing different ages, genders and disease states.
Conclusions
We demonstrated that many 3D genome reorganization events are tissue-specific and that these structural changes are associated with tissue-specific expression of genes and tissue-relevant biological functions. We also used these 3D genome maps to systematically interpret adaptive evolution in the giant panda genome, emphasizing the importance of considering the genome as a 3D configuration when dissecting the potential functions of DNA sequence variation. Our study increases the understanding of the functional regulatory mechanisms of giant panda tissues and provides a foundational dataset for the analysis of tissue-specific regulatory networks in the giant panda.
Methods
Sample collection
One healthy captive adult female giant panda (16 years old) that died by accident was used in this study. Nine tissues, including heart, kidney, large intestine, liver, lung, muscle, small intestine, subcutaneous adipose, and visceral adipose, were then extracted.
RNA-seq library preparation and sequencing
Total RNA from each sample was extracted using the RNeasy Mini Kit according to the manufacturer’s protocol (Qiagen, Valencia, CA, USA). The concentration and purity of extracted RNA were quantified by NanoDrop, and the integrity of the RNA was evaluated using an Agilent 2000 Bioanalyzer. The mRNA was enriched by using the oligo (dT)-containing magnetic beads. Following that, the mRNA was randomly fragmented into small pieces with fragmentation buffer. Using the mRNA fragments as templates, the first-strand cDNA was synthesized with M-MuLV reverse transcriptase and random primers. Then, the RNase H, DNA polymerase I and dNTPs were added to synthesize the second-strand of cDNA. After purification, end-repair, A-tailing, and adapter ligation of the double-strand cDNA, AMPure XP Beads were used to select 370–420 bp fragments, which were then used for PCR amplification. PCR products were purified with AMPure XP beads and the final RNA-seq library was obtained. The libraries were sequenced by the NovaSeq-6000 platform with a paired-end sequencing length of 150 bp.
RNA-seq data processing
The abundance of each protein-coding genes was estimated as transcripts per million (TPM) by kallisto96 (version 0.44.0) with default parameters. The TPM measurement includes normalization for transcript length and sequencing depth across samples. A protein-coding gene was considered detected/transcribed if it had a TPM > 0.5. Pairwise differential expression analysis was conducted using edgeR97 implemented in R software (version 4.1.3), with a significance cutoff of false discovery rate (FDR) ≤ 0.01 and log2 (fold change) ≥ 2. To quantify tissue specificity on gene expression, we calculated the tau score98 (τ) (ranging from 0 to 1, with 0 indicates that genes are ubiquitous transcription and 1 indicates that genes are highly tissue-specific expression) for each gene. Some previous studies categorize tau scores between 0 and 0.3 as housekeeping genes and scores above 0.75 as tissue-specific genes5,98,99. To ensure the reliability of our identified tissue-specific and housekeeping PCGs, we applied more rigorous criteria with τ > 0.80 for tissue-specific PCGs and τ < 0.20 for housekeeping PCGs. The term “intestine-enriched PCGs” denotes PCGs that exhibit high levels of expression in the small and large intestine, with expression levels at least fourfold greater than in all other tissues. Similarly, “adipose-enriched PCGs” refers to PCGs that are highly expressed in subcutaneous and visceral adipose tissues, with expression levels at least fourfold higher than in all other tissues.
In situ Hi-C library preparation and sequencing
The Hi-C libraries for each of the nine giant panda tissues were constructed according to the previously reported in situ Hi-C protocol with a few modifications100. Briefly, the tissues were homogenized under liquid nitrogen and fixed with 4% formaldehyde at room temperature for 30 min. After that, 0.25 mol l−1 glycine was added to quench the reaction, and the mixture was centrifuged 2000×g for 10 min (1500×g for 10 min for adipose tissue). The supernatant was discarded and the cells were lysed in a lysis buffer (containing 9 mM Tris–HCl [pH 8.0] [Invitrogen, Carlsbad, CA, USA], 9 mM NaCl, 0.2% CA-630 [Sigma Aldrich, Louis, MO, USA] and protease inhibitors [Sigma Aldrich, Louis, MO, USA]) with a 15 min incubation on ice. Notably, because the adipocytes were usually floating above the supernatant, the upper layer containing adipocytes of adipose tissue sample was transferred to a new 1.5 mL microcentrifuge tube, after which the lysis buffer (9 mM Tris–HCl [pH 8.0], 9 mM NaCl, 0.18% CA-630 and protease inhibitors) were added and the mixture were homogenized by dunce homogenizer. The mixture was then centrifuged at room temperature, 5000×g for 10 min to collect the pellet of cell nuclei, which was washed twice with 500 μl 1× NEBuffer 2 (NEB). After centrifugation at 5000 rpm for 5 min, the pellet was resuspended in 100 µl 1× NEBuffer 2, and 0.1% SDS (Amresco, Solon, OH, USA) were then added. The mixture was incubated at 65 °C for 10 min, 1% Triton X-100 (Sigma Aldrich, Louis, MO, USA) was added, and the solution was further incubated at 37 °C for 15 min. After nuclei permeabilization, the chromatin was digested with 200 units of MboI enzyme (NEB) at 37 °C for 1 h, followed by 65 °C for 20 min and 25 °C for 5 min. 7.5 nM of each biotin-14-dATP, dTTP, dGTP, dCTP and 25 unit of Klenow fragment (NEB) were then added, and incubated at 37 °C for 45 min, followed by 75 °C for 20 min. The digested chromatin was then ligated by T4 DNA ligase (Enzymatics), incubated at 20 °C for 30 min. After that, the mixture was centrifuged at 5000 rpm for 5 min, and the pellet was resuspended in 20 μl of 10× T4 DNA ligase buffer, 20 μl of 10% SDS, 50 μl of 20 mg ml−1 Proteinase K and 90 μl of nuclease-free water were added, and the mixture was incubated at 55 °C for 30 min to digest proteins. After that, 20 μl of 5 M NaCl was added and continued to incubate at 65 °C for 90 min, 25 °C for 5 min. The DNA were then purified using AMPure XP Beads (Beckman Coulter). To remove non-ligated biotinylated DNA, T4 DNA polymerase was added and the mixture was incubated at 12 °C for 2 h. Next, the DNA was sonicated using a Covaris S220 sonicator to generate DNA fragments of ~300–500 bp. Biotin-labeled DNA was pulled down by M280 beads (Invitrogen), after which end repair, A-tailing, adapter ligation, post-ligation cleanup, and PCR amplification (8–10 cycles) were performed using the KAPA Hyper Prep Kit (Roche). Size selection (300–800 bp) was performed by AMPure XP Beads, and the libraries were sequenced on the Illumina NovaSeq 6000 platform (150 bp paired end).
Hi-C data processing
Hi-C data were processed using the Juicer pipeline101 (version 1.6). In brief, the Hi-C sequencing reads were aligned against the reference genome of the giant panda (CPB_AME_v1) by BWA102 (version 0.7.15) with default parameters. Mapped read pairs were filtered to remove invalid read pairs, including duplications, low-quality alignment read pairs (MAPQ < 30), and intra-fragment read pairs.
The raw intra-chromosomal contact matrices were generated from the valid Hi-C read pairs at 100, 20, and 10 kb resolution. Contact matrices were then normalized using the Knight–Ruiz (KR) algorithm101 (removing intrinsic biases within matrix) as implemented in juicer tools with the use of default parameters, and followed by the quantile algorithm103 (removing biases between matrices) as implemented in the R package “bnbc” (version 1.0.0) with default parameters.
The stratum-adjusted correlation coefficients (SCC) between normalized matrices were calculated by HiCRep104 with default parameters at 100-kb resolution.
Chromatin 3D modeling
The 3D chromosome conformations were inferred using the miniMDS105 Python package (https://github.com/seqcode/miniMDS) with default parameters, which is an approximation of the multidimensional scaling (MDS) method. This was done by utilizing the KR-normalized intra-chromosomal observed contact matrices at a resolution of 100-kb and the KR-normalized inter-chromosomal observed contact matrices at a resolution of 500-kb. To simulate the 3D organizational structure of the genome, PyMOL (version 2.5.2, https://pymol.org/2/) was employed.
Identification of NOR-bearing chromosomes in the giant panda
We annotated the giant panda reference genome using RepeatMasker (v4.2.0) to identify ribosomal DNA (rDNA) sequences. Regions with dense, contiguous annotations of 5.8S, 18S, and 28S rRNA genes were defined as Nucleolus Organizer Regions (NORs). This analysis predicted that giant panda chromosomes 4, 7, 11, 12, 13, and 16 contained NORs.
A/B compartment identification
We identified the A and B compartments using both principal component analysis12 (PCA) and A-B index106, as described previously. In detail, we first generate a 100-kb observed/expected contact matrix for each sample by dividing the normalized Hi-C matrix of each chromosome by the median contact frequency of normalized Hi-C contacts at the same genomic distance on this chromosome. Principal component analysis of the observed/expected contact matrices was performed using the R function ‘prcomp’ with default parameters to generate the PC1 values. We then calculated the gene density for each 100 kb bin, and calculated Pearson’s correlation between gene density and PC1 values for each chromosome. If the chromosome shows a positive correlation coefficient, bins with positive PC1 values in this chromosome were assigned to the A compartment, and those with negative PC1 values were assigned to the B compartment. In contrast, if the chromosome shows a negative correlation coefficient, bins with positive PC1 values in this chromosome were assigned to B compartment, those with negative PC1 values were assigned to A compartment. To evaluate the A/B status of local genomic regions in a more refined manner, we calculated the A–B index for the 20-kb bins as previously described, which represents the likelihood of a genomic bin interacting with the A or B compartment defined from the above calculated 100-kb PC1. Bins with positive or negative A–B index were annotated as A or B compartments, respectively.
Topologically associated domains (TADs) identification and analysis
We defined TAD boundaries in each sample using an insulation score (IS) method107 based on the normalized Hi-C matrices at 20-kb resolution. The TAD boundaries were called using the public code (matrix2insulation.pl, https://github.com/dekkerlab/cworld-dekker) with parameters (-v -is 260000 -ids 200000 -im mean -nt 0.1 -bmoe 0).
To obtain non-redundant TAD boundaries for between-tissue comparisons, we reassembled a set of non-redundant boundary-enriched regions using a previously described method108 with minor modifications. Specifically, we first merged the boundary locations from all Hi-C samples. Next, we calculated the average IS of these TAD boundaries across all samples and ranked them in ascending order. Following that, we removed any boundaries that were within ±100-kb of the top boundary, starting with the boundary at the top of the list until the entire list was complete.
We used the above-identified non-redundant TAD boundaries to perform comparisons between tissues. We conserved the non-redundant TAD boundary location in each of the nine giant panda tissues. Referring to previous studies109,110, if a non-redundant boundary is located within the flanking 40-kb (2 bins) region of the boundary in all nine tissues, this non-redundant boundary was defined as a stable TAD boundary. If the distance is only within 40-kb in one tissue, while >100-kb in the other eight tissues, the non-redundant boundary was defined as tissue-specific acquired or lost TAD boundaries. Finally, a stable TAD is surrounded by the stable TAD boundaries on both sides. The TADs whose one side boundary was tissue-specific and another was a stable boundary, or both boundaries were tissue-specific boundaries, were defined as tissue-specific TADs. Of them, the TADs with tissue-specific acquired boundary on one side and tissue-specific lost boundary on the other were defined as tissue-specific shift TADs. The other TADs were defined as tissue-lost or tissue-specific acquired TADs based on their boundary properties.
Identification of promoter–enhancer interaction (PEI)
We detected promoter-enhancer interactions (PEIs) in each tissue using the previously published PSYCHIC algorithm52 (https://github.com/dhkron/PSYCHIC) based on the normalized 10-kb Hi-C matrices, with default parameters. In brief, we first defined the promoter region for each gene as the interval spanning 2200 bp upstream and 500 bp downstream of the transcription start site. Following that, we compared the observed contact frequency of promoter-centered chromatin interactions with its expected contact frequency (defined as the normalized contact frequency based on a domain-specific model, output by PSYCHIC), and obtained the FDR values for each interaction according to the PSYCHIC algorithm. To obtain PEIs with high confidence, we removed the promoter-promoter interactions and adopted a cutoff of FDR ≤ 0.001, interaction length ≥ 20 kb.
Calculation of regulatory potential score (RPS)
To evaluate the regulatory effects of the PEIs on a given gene, we calculated the regulatory potential score (RPS) for each gene in each giant panda tissue, as previously described27. Based on a previously proposed biochemical hypothesis that the contribution of the enhancers to the target gene transcription is additive and is dependent on its spatial proximity to the target gene. The RPS was calculated using the following equation: RPS = ∑n(log10 In). The In represents the normalized interaction intensity, i.e., the observed value minus its expected value. A promoter that interacts with no enhancer will have an RPS of zero.
Differential RPS for genes was considered when the |log2 fold change| > 2 and |ΔRPS| > 3. This avoids genes that have high RPS fold changes but small RPS fluctuations between tissues. As a convenience, we set the RPS of genes without PEIs as 0.1 for the calculation of fold change of RPS.
SNP identification
The high-quality paired-end reads of 25 giant panda individuals (comprising populations from the Minshan, Qionglai, and Qingling) were first downloaded from the CNGB Sequence Archive (CNSA) with accession number (CNP0000785). The data were then mapped to the reference genome (CPB_AME_v1) by using the BWA software (version 0.7.15). We used GATK software111 (version 4.1.4.1) to generate the combined variant call format and then selected SNPs separately. SNPs with genotype quality < 30 or read depth < 50 were then filtered.
Identification of selected regions
A sliding-window approach (20-kb windows sliding in 10-kb steps) was applied to quantify polymorphism levels (θπ, pairwise nucleotide variation as a measure of variability) and genetic differentiation (FST) among the pairwise populations by using VCFtools (version 0.1.13). To detect regions with significant signatures of genomic regions, we considered the distribution of the θπ ratios (θπ pop1/θπ pop2) and FST values as described previously112.
Enrichment analysis of non-coding SNPs in enhancers
Enrichment score was calculated as previously113:
in which, Nsnp and Nother represent the number of SNPs in the enhancer regions and the other regions, respectively; BNother and BNsnp represent the total base number of enhancer regions and the other regions. The significance of the difference was then calculated by the χ2 test.
Identification of ARs in giant panda
We first downloaded the six published Carnivora genomes, which included American black bear (Ursus americanus), Asian black bear (Ursus thibetanus), polar bear (Ursus maritimus), tiger (Panthera tigris), leopard (Panthera pardus), and lion (Panthera leo). Then we performed multiple genome alignment analysis using progressiveMauve software114. From the background species, we identified the single-base wig file using phastCons and phyloP with the default parameters. To match the distance of interaction, we then calculated the mean value of the phastCons and phyloP in each 10 Kb bin. Finally, ARs in the giant panda were defined in the conserved regions using RPHAST115,116. Statistically significant ARs were defined with an FDR threshold of 0.05.
Functional enrichment analysis
Functional enrichment analysis was performed using Metascape117 (http://metascape.org) for the gene sets from different analyses. Genes in the giant panda genome were converted to their human orthologous, which were used as inputs for the enrichment analysis. Humans (Homo sapiens) were selected as the organism. Biological Process Gene Ontology (GO) terms and Kyoto Encyclopedia of Genes and Genomes (KEGG) pathways were utilized as ontology sources. The most statistically significant terms in each cluster are selected as outputs.
Ethics approval and consent to participate
Animal care, sample collection, and experiments were performed according to the guidelines established by the Institutional Animal Care and Use Committee (IACUC).
Data availability
All the high-quality sequencing data (RNA-seq and Hi-C) used in this study have been deposited in the China National GeneBank DataBase (CNGBdb) under accession number CNP0005017.
References
Moore, J. E. et al. Expanded encyclopaedias of DNA elements in the human and mouse genomes. Nature 583, 699–710 (2020).
Consortium, G. The GTEx Consortium atlas of genetic regulatory effects across human tissues. Science 369, 1318–1330 (2020).
GTEx Consortium. Genetic effects on gene expression across human tissues. Nature 550, 204–213 (2017).
Yu, Y. et al. A rat RNA-Seq transcriptomic BodyMap across 11 organs and 4 developmental stages. Nat. Commun. 5, 3230 (2014).
Jin, L. et al. A pig BodyMap transcriptome reveals diverse tissue physiologies and evolutionary dynamics of transcription. Nat. Commun. 12, Artn 3715 (2021).
Fang, L. et al. Comprehensive analyses of 723 transcriptomes enhance genetic and biological interpretations for complex traits in cattle. Genome Res. 30, 790–801 (2020).
Li, Y. et al. An improved, chromosome-level genome of the giant panda (Ailuropoda melanoleuca). Genomics 114, 110501 (2022).
Du, L. et al. First insights into the giant panda (Ailuropoda melanoleuca) blood transcriptome: a resource for novel gene loci and immunogenetics. Mol. Ecol. Resour. 15, 1001–1013 (2015).
Du, L. et al. Transcriptome analysis reveals immune-related gene expression changes with age in giant panda (Ailuropoda melanoleuca) blood. Aging (Albany, NY) 11, 249 (2019).
Shen, H. et al. Whole blood transcriptome profiling identifies candidate genes associated with alopecia in male giant pandas (Ailuropoda melanoleuca). BMC Genom. 23, 1–14 (2022).
Cremer, T. & Cremer, M. Chromosome territories. Cold Spring Harb. Perspect. Biol. 2, a003889 (2010).
Lieberman-Aiden, E. et al. Comprehensive mapping of long-range interactions reveals folding principles of the human genome. Science 326, 289–293 (2009).
Dixon, J. R. et al. Topological domains in mammalian genomes identified by analysis of chromatin interactions. Nature 485, 376–380 (2012).
Siersbæk, R. et al. Dynamic rewiring of promoter-anchored chromatin loops during adipocyte differentiation. Mol. Cell 66, 420–435.e425 (2017).
Phanstiel, D. H. et al. Static and dynamic DNA loops form AP-1-bound activation hubs during macrophage development. Mol. Cell 67, 1037–1048.e1036 (2017).
Jung, I. et al. A compendium of promoter-centered long-range chromatin interactions in the human genome. Nat. Genet. 51, 1442–1449 (2019).
Zheng, H. & Xie, W. The role of 3D genome organization in development and cell differentiation. Nat. Rev. Mol. Cell Biol. 20, 535–550 (2019).
Yu, M. & Ren, B. The three-dimensional organization of mammalian genomes. Annu. Rev. Cell Dev. Biol. 33, 265–289 (2017).
Dixon, J. R. et al. Chromatin architecture reorganization during stem cell differentiation. Nature 518, 331–336 (2015).
Schmitt, A. D. et al. A compendium of chromatin contact maps reveals spatially active regions in the human genome. Cell Rep. 17, 2042–2059 (2016).
Bonev, B. B. et al. Multiscale 3D genome rewiring during mouse neural development. Cell 171, 557–572.e524 (2017).
Ke, Y. et al. 3D Chromatin structures of mature gametes and structural reprogramming during mammalian embryogenesis. Cell 170, 367–381.e320 (2017).
Stadhouders, R. et al. Transcription factors orchestrate dynamic interplay between genome topology and gene regulation during cell reprogramming. Nat. Genet. 50, 238–249 (2018).
Li, D. et al. Dynamic transcriptome and chromatin architecture in granulosa cells during chicken folliculogenesis. Nat. Commun. 13, 131 (2022).
Zhao, Y. et al. Multiscale 3D genome reorganization during skeletal muscle stem cell lineage progression and aging. Sci. Adv. 9, eabo1360 (2023).
Chen, C. et al. Spatial genome re-organization between fetal and adult hematopoietic stem cells. Cell Rep. 29, 4200–4211.e4207 (2019).
Jin, L. et al. Dynamic chromatin architecture of the porcine adipose tissues with weight gain and loss. Nat. Commun. 14, 3457 (2023).
Fishman, V. et al. 3D organization of chicken genome demonstrates evolutionary conservation of topologically associated domains and highlights unique architecture of erythrocytes’ chromatin. Nucleic Acids Res. 47, 648–665 (2019).
Wang, Y. et al. Spatio-temporal transcriptome dynamics coordinate rapid transition of core crop functions in ‘lactating’pigeon. PLoS Genet. 19, e1010746 (2023).
Ali, M. et al. Development and evolution of Drosophila chromatin landscape in a 3D genome context. Nat. Commun. 15, 9452 (2024).
Hug, C. B. et al. Chromatin architecture emerges during zygotic genome activation independent of transcription. Cell 169, 216–228 (2017).
Wike, C. L. et al. Chromatin architecture transitions from zebrafish sperm through early embryogenesis. Genome Res. 31, 981–994 (2021).
Li, F. & Wang, C. Transcriptome profiling across five tissues of giant panda. Biomed. Res. Int. 2020, https://doi.org/10.1155/2020/3852586 (2020).
Uhlén, M. et al. Tissue-based map of the human proteome. Science 347, 1260419 (2015).
Geering, K. FXYD proteins: new regulators of Na-K-ATPase. Am. J. Physiol.-Ren. Physiol. 290, F241–F250 (2006).
Garty, H. & Karlish, S. J. Role of FXYD proteins in ion transport. Annu. Rev. Physiol. 68, 431–459 (2006).
Jobst-Schwan, T. et al. Whole exome sequencing identified ATP6V1C2 as a novel candidate gene for recessive distal renal tubular acidosis. Kidney Int. 97, 567–579 (2020).
van der Ven, A. T. et al. Whole-exome sequencing identifies causative mutations in families with congenital anomalies of the kidney and urinary tract. J. Am. Soc. Nephrology 29, 2348 (2018).
Sharma, I., Deng, F., Liao, Y. & Kanwar, Y. S. Myo-inositol oxygenase (MIOX) overexpression drives the progression of renal tubulointerstitial injury in diabetes. Diabetes 69, 1248–1263 (2020).
Zhan, M., Usman, I. M., Sun, L. & Kanwar, Y. S. Disruption of renal tubular mitochondrial quality control by Myo-inositol oxygenase in diabetic kidney disease. J. Am. Soc. Nephrology 26, 1304 (2015).
Álvarez-González, L. et al. Principles of 3D chromosome folding and evolutionary genome reshuffling in mammals. Cell Rep. 41, 12 (2022).
Li, D. iyan et al. Comparative 3D genome architecture in vertebrates. BMC Biol. 20, 99 (2022).
Cremer, T. & Cremer, C. Chromosome territories, nuclear architecture and gene regulation in mammalian cells. Nat. Rev. Genet. 2, 292–301 (2001).
Scrima, A. et al. Structural basis of UV DNA-damage recognition by the DDB1–DDB2 complex. Cell 135, 1213–1223 (2008).
Hu, J., McCall, C. M., Ohta, T. & Xiong, Y. Targeted ubiquitination of CDT1 by the DDB1–CUL4A–ROC1 ligase in response to DNA damage. Nat. Cell Biol. 6, 1003–1009 (2004).
Webber, E. M., Wu, J. C., Wang, L., Merlino, G. & Fausto, N. Overexpression of transforming growth factor-alpha causes liver enlargement and increased hepatocyte proliferation in transgenic mice. Am. J. Pathol. 145, 398 (1994).
Fausto, N., Laird, A. & Webber, E. Role of growth factors and cytokines in hepatic regeneration. FASEB J. 9, 1527–1536 (1995).
Grigo, K., Wirsing, A., Lucas, B., Klein-Hitpass, L. & Ryffel, G. U. HNF4α orchestrates a set of 14 genes to down-regulate cell proliferation in kidney cells. Bol. Chem. 389, 179–187 (2008).
Zhang, J. et al. Reorganization of 3D genome architecture across wild boar and Bama pig adipose tissues. J. Anim. Sci. Biotechnol. 13, 32 (2022).
Ustanina, S., Carvajal, J., Rigby, P. & Braun, T. The myogenic factor Myf5 supports efficient skeletal muscle regeneration by enabling transient myoblast amplification. Stem Cells 25, 2006–2016 (2007).
Lazure, F. et al. Myf6/MRF4 is a myogenic niche regulator required for the maintenance of the muscle stem cell pool. EMBO Rep. 21, e49499 (2020).
Ron, G., Globerson, Y., Moran, D. & Kaplan, T. Promoter–enhancer interactions identified from Hi-C data using probabilistic models and hierarchical topological domains. Nat. Commun. 8, 2237 (2017).
Cao, Q. et al. Reconstruction of enhancer–target networks in 935 samples of human primary cells, tissues and cell lines. Nat. Genet. 49, 1428–1436 (2017).
Whalen, S., Truty, R. M. & Pollard, K. S. Enhancer-promoter interactions are encoded by complex genomic signatures on looping chromatin. Nat. Genet. 48, 488–496 (2016).
Fulco, C. P. et al. Activity-by-contact model of enhancer–promoter regulation from thousands of CRISPR perturbations. Nat. Genet. 51, 1664–1669 (2019).
Zhang, Y. et al. Chromatin connectivity maps reveal dynamic promoter–enhancer long-range associations. Nature 504, 306–310 (2013).
Kieffer-Kwon, K.-R. et al. Interactome maps of mouse gene regulatory domains reveal basic principles of transcriptional regulation. Cell 155, 1507–1520 (2013).
Rudnicki, M. A. et al. MyoD or Myf-5 is required for the formation of skeletal muscle. Cell 75, 1351–1359 (1993).
Tapscott, S. J. The circuitry of a master switch: myod and the regulation of skeletal muscle gene transcription. Development 132, 2685–2695 (2005).
Cheng, J. et al. Shared liver-like transcriptional characteristics in liver metastases and corresponding primary colorectal tumors. J. Cancer 9, 1500 (2018).
Kester, M. H. et al. Large induction of type III deiodinase expression after partial hepatectomy in the regenerating mouse and rat liver. Endocrinology 150, 540–545 (2009).
Fotiadis, D., Kanai, Y. & Palacín, M. The SLC3 and SLC7 families of amino acid transporters. Mol. Asp. Med. 34, 139–158 (2013).
Gu, W. et al. SATB2 preserves colon stem cell identity and mediates ileum-colon conversion via enhancer remodeling. Cell Stem Cell 29, 101–115.e110 (2022).
Cui, Y. et al. HOXD1 functions as a novel tumor suppressor in kidney renal clear cell carcinoma. Cell Biol. Int. 45, 1246–1259 (2021).
Guang, X. et al. Chromosome-scale genomes provide new insights into subspecies divergence and evolutionary characteristics of the giant panda. Sci. Bull. 66, 2002–2013 (2021).
Pan, Z. et al. Pig genome functional annotation enhances the biological interpretation of complex traits and human disease. Nat. Commun. 12, 5848 (2021).
Bhattacharya, U., Neizer-Ashun, F., Mukherjee, P. & Bhattacharya, R. When the chains do not break: the role of USP10 in physiology and pathology. Cell Death Dis. 11, 1033 (2020).
Yélamos, J. et al. PARP-2 deficiency affects the survival of CD4+ CD8+ double-positive thymocytes. EMBO J. 25, 4350–4360 (2006).
Ning, Z., Liu, K. & Xiong, H. Roles of BTLA in immunity and immune disorders. Front. Immunol. 12, 654960 (2021).
Wan, Q.-H., Wu, H. & Fang, S.-G. A new subspecies of giant panda (Ailuropoda melanoleuca) from Shaanxi, China. J. Mammal. 86, 397–402 (2005).
Won, H., Huang, J., Opland, C. K., Hartl, C. L. & Geschwind, D. H. Human evolved regulatory elements modulate genes involved in cortical expansion and neurodevelopmental disease susceptibility. Nat. Commun. 10, 2396 (2019).
Won, H. et al. Chromosome conformation elucidates regulatory relationships in developing human brain. Nature 538, 523–527 (2016).
Doan, R. N. et al. Mutations in human accelerated regions disrupt cognition and social behavior. Cell 167, 341 (2016).
Capra, J. A., Erwin, G. D., McKinsey, G., Rubenstein, J. L. R. & Pollard, K. S. Many human accelerated regions are developmental enhancers. Philos. Trans. R. Soc. B 368, https://doi.org/10.1098/Rstb.2013.0025 (2013).
Nie, Y. et al. Exceptionally low daily energy expenditure in the bamboo-eating giant panda. Science 349, 171–174 (2015).
Wang, D. Low daily energy expenditure enables giant pandas to survive on bamboo. Sci. China Life Sci. 58, 925–926 (2015).
Snyder, R. J., Perdue, B. M., Zhang, Z., Maple, T. L. & Charlton, B. D. Giant panda maternal care: a test of the experience constraint hypothesis. Sci. Rep.-Uk 6, 27509 (2016).
Eisenberg, E. & Levanon, E. Y. Human housekeeping genes, revisited. Trends Genet. 29, 569–574 (2013).
Wang, H. et al. A diet diverse in bamboo parts is important for giant panda (Ailuropoda melanoleuca) metabolism and health. Sci. Rep.-Uk 7, 3377 (2017).
Stadhouders, R., Filion, G. J. & Graf, T. Transcription factors and 3D genome conformation in cell-fate decisions. Nature 569, 345–354 (2019).
Vian, L. et al. The energetics and physiological impact of cohesin extrusion. Cell 173, 1165–1178. e1120 (2018).
Fudenberg, G. et al. Formation of chromosomal domains by loop extrusion. Cell Rep. 15, 2038–2049 (2016).
Fudenberg, G., Abdennur, N., Imakaev, M., Goloborodko, A. & Mirny, L. A. Emerging Evidence of Chromosome Folding by Loop Extrusion. Cold Spring Harb Symp Quant Biol. 82, 45–55 (2017).
Kraft, K. et al. Serial genomic inversions induce tissue-specific architectural stripes, gene misexpression and congenital malformations. Nat. Cell Biol. 21, 305–310 (2019).
Feng, Y., Liu, X. & Pauklin, S. 3D chromatin architecture and epigenetic regulation in cancer stem cells. Protein cell 12, 440–454 (2021).
Ibrahim, D. M. & Mundlos, S. The role of 3D chromatin domains in gene regulation: a multi-facetted view on genome organization. Curr. Opin. Genet. Dev. 61, 1–8 (2020).
Oudelaar, A. M. & Higgs, D. R. The relationship between genome structure and function. Nat. Rev. Genet. 22, 154–168 (2021).
Consortium, E. P. et al. Identification and analysis of functional elements in 1% of the human genome by the ENCODE pilot project. Nature 447, 799–816 (2007).
Consortium, E. P. An integrated encyclopedia of DNA elements in the human genome. Nature 489, 57 (2012).
Gorkin, D. U. et al. An atlas of dynamic chromatin landscapes in mouse fetal development. Nature 583, 744–751 (2020).
Zhao, Y. et al. A compendium and comparative epigenomics analysis of cis-regulatory elements in the pig genome. Nat. Commun. 12, 2217 (2021).
Pan, Z. et al. An atlas of regulatory elements in chicken: a resource for chicken genetics and genomics. Sci. Adv. 9, eade1204 (2023).
Chen, L. et al. Dynamic 3D genome reorganization during development and metabolic stress of the porcine liver. Cell Discov. 8, 56 (2022).
Sati, S. et al. 4D Genome rewiring during oncogene-induced and replicative senescence. Mol. Cell 78, 522–538.e529 (2020).
Li, R. et al. 3D genome and its disorganization in diseases. Cell Biol. Toxicol. 34, 351–365 (2018).
Bray, N. L., Pimentel, H., Melsted, P. & Pachter, L. Near-optimal probabilistic RNA-seq quantification. Nat. Biotechnol. 34, 525–527 (2016).
Robinson, M. D., McCarthy, D. J. & Smyth, G. K. edgeR: a Bioconductor package for differential expression analysis of digital gene expression data. Bioinformatics 26, 139–140 (2010).
Yanai, I. et al. Genome-wide midrange transcription profiles reveal expression level relationships in human tissue specification. Bioinformatics 21, 650–659 (2005).
Matthews, B. J. & Waxman, D. J. Computational prediction of CTCF/cohesin-based intra-TAD loops that insulate chromatin contacts and gene expression in mouse liver. eLife 7, https://doi.org/10.7554/eLife.34077 (2018).
Rao, S. S. et al. A 3D map of the human genome at kilobase resolution reveals principles of chromatin looping. Cell 159, 1665–1680 (2014).
Durand, N. C. et al. Juicer provides a one-click system for analyzing loop-resolution Hi-C experiments. Cell Syst. 3, 95–98 (2016).
Li, H. & Durbin, R. Fast and accurate long-read alignment with Burrows–Wheeler transform. Bioinformatics 26, 589–595 (2010).
Fletez-Brant, K., Qiu, Y., Gorkin, D. U., Hu, M. & Hansen, K. D. Removing unwanted variation between samples in Hi-C experiments. Brief. Bioinform. 25, https://doi.org/10.1093/bib/bbae217 (2024).
Yang, T. et al. HiCRep: assessing the reproducibility of Hi-C data using a stratum-adjusted correlation coefficient. Genome Res. 27, 1939–1949 (2017).
Rieber, L. & Mahony, S. miniMDS: 3D structural inference from high-resolution Hi-C data. Bioinformatics 33, i261–i266 (2017).
Rowley, M. J. et al. Evolutionarily conserved principles predict 3D chromatin organization. Mol. cell 67, 837–852.e837 (2017).
Crane, E. et al. Condensin-driven remodelling of X chromosome topology during dosage compensation. Nature 523, 240–244 (2015).
Zhang, Y. et al. Transcriptionally active HERV-H retrotransposons demarcate topologically associating domains in human pluripotent stem cells. Nat. Genet. 51, 1380–1388 (2019).
Luo, X. et al. 3D Genome of macaque fetal brain reveals evolutionary innovations during primate corticogenesis. Cell 184, 723–740.e721 (2021).
Hu, S., Lv, P., Yan, Z. & Wen, B. Disruption of nuclear speckles reduces chromatin interactions in active compartments. Epigenet. Chromatin 12, 43 (2019).
McKenna, A. et al. The Genome Analysis Toolkit: a MapReduce framework for analyzing next-generation DNA sequencing data. Genome Res. 20, 1297–1303 (2010).
Li, M. et al. Genomic analyses identify distinct patterns of selection in domesticated pigs and Tibetan wild boars. Nat. Genet. 45, 1431–1438 (2013).
Hnisz, D. et al. Super-enhancers in the control of cell identity and disease. Cell 155, 934–947 (2013).
Darling, A. C., Mau, B., Blattner, F. R. & Perna, N. T. Mauve: multiple alignment of conserved genomic sequence with rearrangements. Genome Res. 14, 1394–1403 (2004).
Pollard, K. S., Hubisz, M. J., Rosenbloom, K. R. & Siepel, A. Detection of nonneutral substitution rates on mammalian phylogenies. Genome Res. 20, 110–121 (2010).
Hubisz, M. J., Pollard, K. S. & Siepel, A. PHAST and RPHAST: phylogenetic analysis with space/time models. Brief. Bioinform. 12, 41–51 (2011).
Zhou, Y. et al. Metascape provides a biologist-oriented resource for the analysis of systems-level datasets. Nat. Commun. 10, 1523 (2019).
Acknowledgements
This work was supported by the National Forestry and Grassland Administration (CGF20240002), the Independent Project of the Chengdu Research Base of Giant Panda Breeding (2021CPB-B04, 2024CPB-A26, 202503KY0010, and 2024CPB-P03).
Author information
Authors and Affiliations
Contributions
Y.L., P.L., J.Z., and K.C. designed the study and performed the genomic analyses. J.W. and H.L. collected the samples, and L.Z. and W.X. performed DNA extraction. P.L., F.S., Y.L., and R.H. interpreted the results and wrote the paper. All authors have accepted the final version of the paper.
Corresponding author
Ethics declarations
Competing interests
The authors declare no competing interests.
Peer review
Peer review information
Communications Biology thanks Chao Zhang, Qing Fang and the other, anonymous, reviewer(s) for their contribution to the peer review of this work. Primary Handling Editors: John Mulley, Mengtan Xing and Tobias Goris. A peer review file is available.
Additional information
Publisher’s note Springer Nature remains neutral with regard to jurisdictional claims in published maps and institutional affiliations.
Supplementary information
Rights and permissions
Open Access This article is licensed under a Creative Commons Attribution-NonCommercial-NoDerivatives 4.0 International License, which permits any non-commercial use, sharing, distribution and reproduction in any medium or format, as long as you give appropriate credit to the original author(s) and the source, provide a link to the Creative Commons licence, and indicate if you modified the licensed material. You do not have permission under this licence to share adapted material derived from this article or parts of it. The images or other third party material in this article are included in the article’s Creative Commons licence, unless indicated otherwise in a credit line to the material. If material is not included in the article’s Creative Commons licence and your intended use is not permitted by statutory regulation or exceeds the permitted use, you will need to obtain permission directly from the copyright holder. To view a copy of this licence, visit http://creativecommons.org/licenses/by-nc-nd/4.0/.
About this article
Cite this article
Liu, P., Zhang, J., Cai, K. et al. A compendium of chromatin interaction maps in the Giant Panda genome. Commun Biol 9, 244 (2026). https://doi.org/10.1038/s42003-026-09522-0
Received:
Accepted:
Published:
Version of record:
DOI: https://doi.org/10.1038/s42003-026-09522-0









