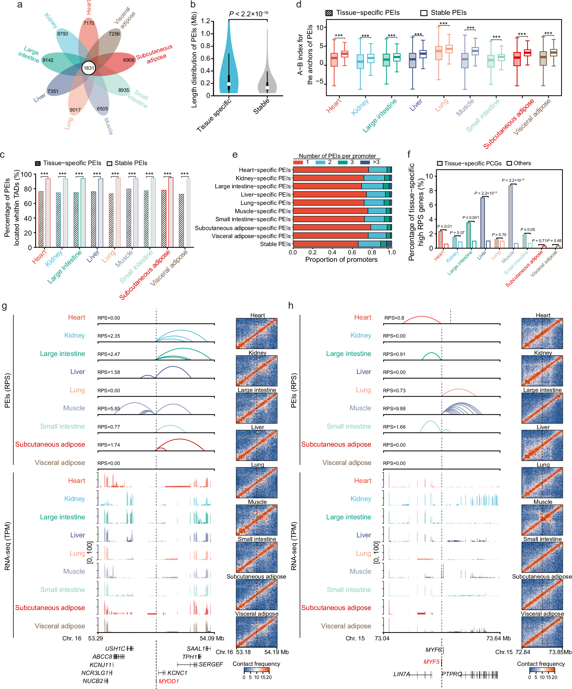
Fig. 5: Extensive rewiring of PEIs implicate transcriptional regulation among giant panda tissues.
From: A compendium of chromatin interaction maps in the Giant Panda genome

a Flower plot of the PEIs. Numbers in the periphery indicate the counts of tissue-specific enhanced PEIs, while the number in the center indicate the number of shared PEIs across all tissues. b Length distribution of tissue-specific and tissue-stable PEIs. P values were calculated by Wilcoxon rank-sum test. c Proportion of tissue-specific enhanced and tissue-stable PEIs located within TAD. P values were calculated by Fisher’s exact test. d A-B index for the anchors of tissue-specific enhanced or tissue-stable PEIs in each tissue. P values were calculated by Wilcoxon rank-sum test. e Proportion of promoters forming one to more than three tissue-specific enhanced or tissue-stable PEIs. f Percentage of the tissue specifically expressed PCGs in the tissue-specific high RPS PCGs relative to the other PCGs. P values were calculated by Fisher’s exact test. g, h Examples of PEI rewiring related to tissue-specific functions. Including MYOD1 (g), MYF5 (h). Left: Schematics of PEIs and transcription. Right: Hi-C contact maps of the corresponding genomic region around the target PCG. The vertical dashed lines underline the genomic position of the target PCG.