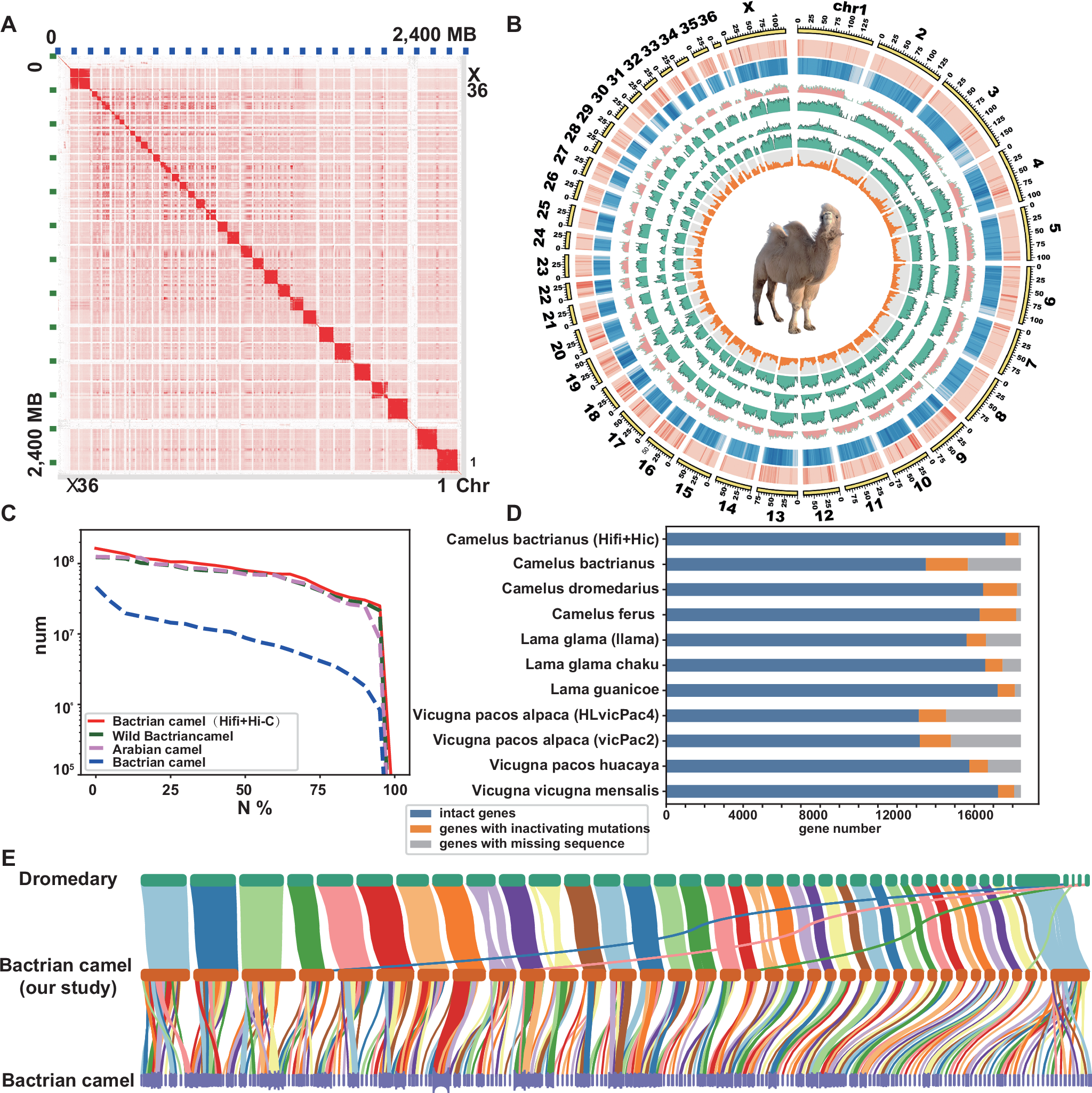
Fig. 1: Chromosome-level genome assembly of domestic Bactrian camel.

A Hi-C heatmaps among all chromosomes of the domestic Bactrian camel generated by Juicebox Assembly Tool91. B Chromosome architecture of the domestic Bactrian camel genome, using 1,000,000 bp windows. From the outer to inner rings: (1) chromosomes; (2) chromosomes length (Mb); (3) the number of genes; (4) the number of repeats; (5) the number of satellites; (6) the number of long interspersed nuclear elements; (7) the number of short interspersed nuclear elements; (8) the number of the long terminal repeats; (9) density of GC content. The domestic Bactrian camel illustration in this figure was entirely created by the authors using original artwork, with no third-party elements. C Comparison of camel genome between de novo assembly and reference in NCBI. Y axis shows scaffold sizes for which x percent of the assembly consisted of scaffolds of at least that size. D State of 18,430 ancestral placental mammal genes in Camelidae. E Syntenic relationships between de novo assembly in our study and published camel genomes.