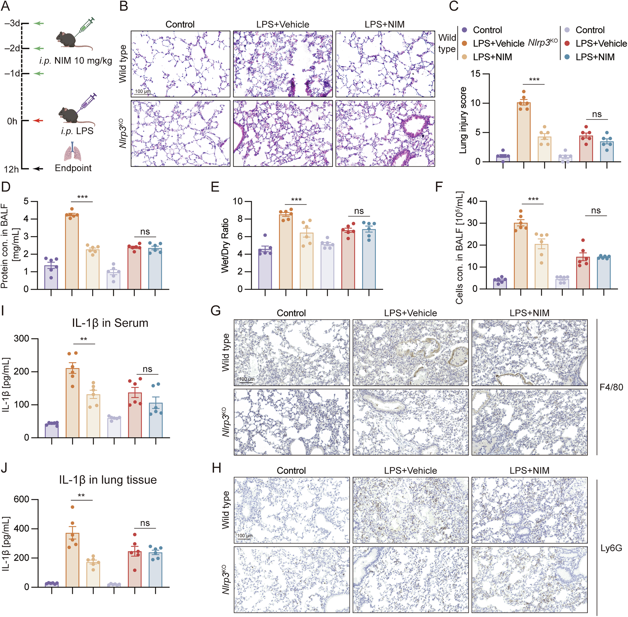
Fig. 5: NIM alleviated LPS-induced septic ARDS in mice model via suppressing NLRP3 inflammasome.
From: Nimbolide ameliorates ARDS and ulcerative colitis by disrupting NLRP3 inflammasome activation

A Schematic diagram of the experimental protocol. 10–week–old Wild-type (WT) and Nlrp3-deficient (Nlrp3KO) mice were pretreated with NIM (10 mg/kg, i.p.) or vehicle for three consecutive days, followed by an intraperitoneal injection of LPS (10 mg/kg) to induce sepsis-associated ARDS. Tissues were collected 12 h post-challenge. Panel (A) was created with BioRender.com. B Representative H&E staining of lung tissue sections. Scale bars: 100 μm. C Lung injury scores based on histological analysis of B. The legend in (C) applies to (D–F, I, J). D–F Assessment of pulmonary barrier function and inflammation, measured by total protein concentration in BALF (D), lung wet/dry weight ratio (E), and total cell counts in BALF (F). G, H Representative immunohistochemical staining of lung tissues for F4/80 (G) and Ly6G (H). Scale bars: 100 μm. I, J Concentrations of IL-1β in serum (I) and lung tissue (J) measured by ELISA. Data are presented as mean ± SEM (n = 6 biologically independent mice per group). Statistical significance was determined by one-way ANOVA followed by Tukey’s multiple comparisons test (C–F, I, J). *P < 0.05, **P < 0.01, ***P < 0.001, significantly different; ns not significant.