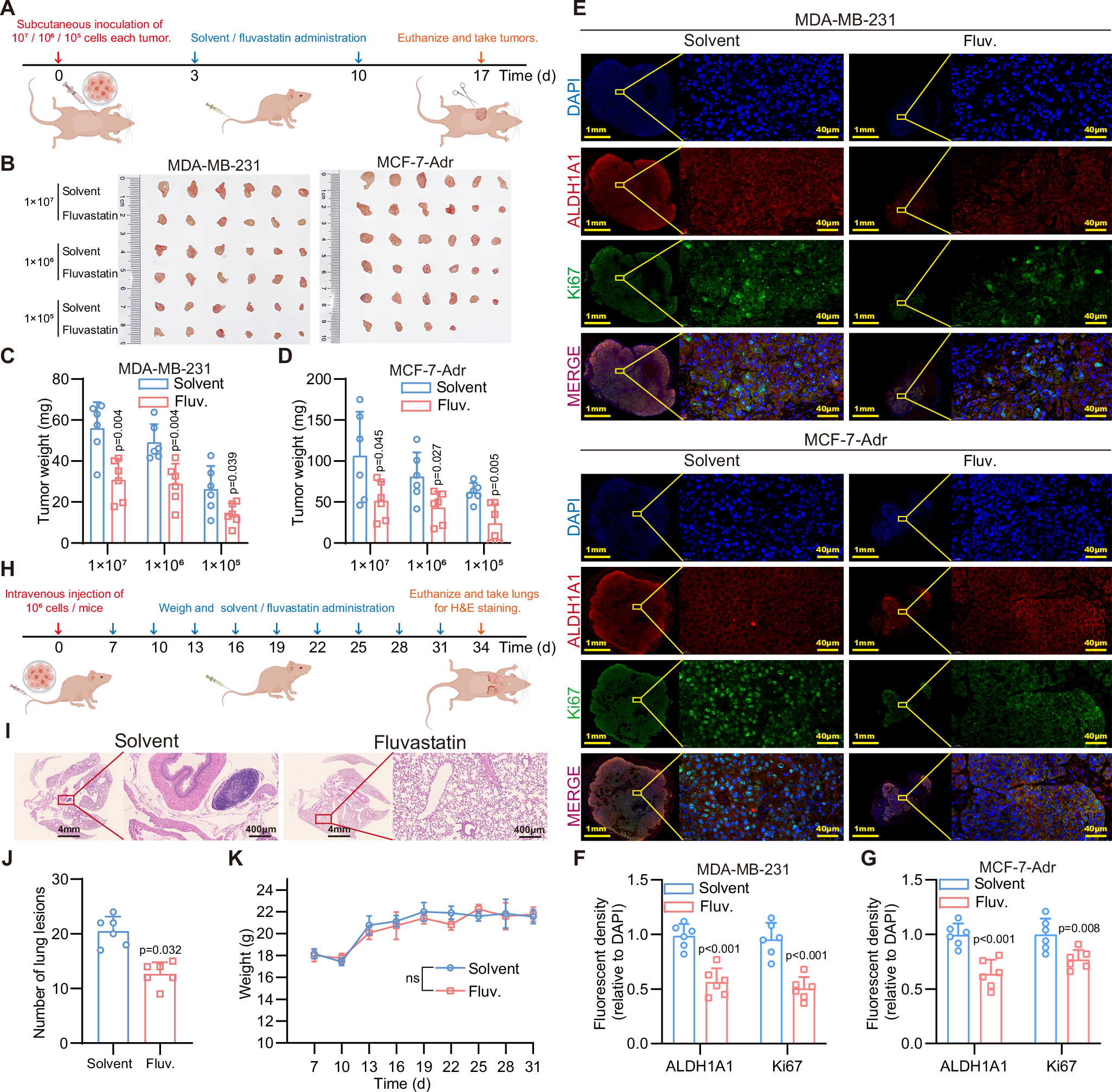
Fig. 3: Fluvastatin inhibits tumor growth and metastasis.
From: Fluvastatin suppresses breast cancer initiation and progression via targeting CYP4Z1

A Schematic diagram illustrating the construction and experimental design of the xenotransplantation model. B–D Effects of fluvastatin administration on the size and weight of MDA-MB-231 and MCF-7-Adr xenograft tumors. Fluvastatin was administered at a dose of 10 mg/kg and dissolved in PBS. n = 6 biologically independent animals. E–G Immunofluorescence analysis and quantification results of the stemness marker ALDH1A1 and proliferation marker Ki67 in xenograft tumors. Scale bars, 1 mm and 40 μm. n = 6 biologically independent animals. H The schematic diagram of the construction and experiment of the lung metastasis model. I, J The H&E staining results of the lungs with or without fluvastatin administration (10 mg/kg, dissolved in PBS) and the quantification of the number of lesions. Scale bars, 4 mm and 400 μm. n = 6 biologically independent animals. K Changes in body weight of nude mice during fluvastatin treatment. n = 6 biologically independent animals. Error bars in the figures represent SEM.