Abstract
The soluble N-ethylmaleimide-sensitive factor attachment protein alpha (α-SNAP) is essential for vesicle trafficking, coordinating trans-SNARE zippering and cis-SNARE disassembly. α-SNAP also regulates autophagy, apoptosis, calcium signaling, and AMPK activity. The hyh missense mutation M105I produces a distinctive neurodevelopmental phenotype, yet its pathogenic mechanism remains unclear. Because many α-SNAP functions rely on lipid binding, we examined whether M105I alters this property. In silico modeling revealed structural rearrangements that conceal the N-terminal hydrophobic loop, and molecular dynamics simulations predicted reduced binding free energy and weakened protein–lipid interactions. These predictions were validated in vitro and in hyh mouse brains, showing diminished membrane association, particularly at the plasma membrane. Liposome flotation assays with plasma-membrane–derived lipids confirmed that M105I directly impairs lipid binding and that membrane composition influences this interaction. Thus, defective lipid engagement emerges as a central determinant of α-SNAP dysfunction and likely contributes to the pathogenesis of hyh phenotype.

Similar content being viewed by others
Introduction
Soluble N-ethylmaleimide-sensitive factor (NSF) attachment protein alpha (α-SNAP) is a multifunctional protein that participates in intracellular membrane fusion events by regulating the zippering and disaggregation of SNAP receptors (SNAREs)1,2,3. In addition, α-SNAP plays relevant roles in non-canonical (NSF- and SNAREs-independent) processes, such as autophagy4, apoptosis regulation5, store-operated calcium entry (SOCE)6, and 5’ AMP-activated protein kinase (AMPK) signaling7,8.
Biochemical experiments demonstrated that α-SNAP can interact with lipids, and protein-lipid interaction enhanced its ability to stimulate the ATPase activity of NSF9,10. Following this, Winter et al. identified a hydrophobic loop between the residues 27 and 32 of the N-terminal domain that enables the protein to interact with lipid bilayers directly11. Moreover, the interaction of α-SNAP through this hydrophobic loop is critical for its canonical and non-canonical functions as mutations in this loop reduce by ~25 times the efficiency to disassemble SNAREs complexes11 and negatively regulate SOCE6. Furthermore, Song et al. have demonstrated that the hydrophobic loop of α-SNAP is important not only for the coordinate binding of α-SNAP to membranes but also for promoting or driving membrane fusion12.
The naturally occurring substitution of the methionine at position 105 by isoleucine (M105I) in α-SNAP, known as the hyh (hydrocephalus with hop gait) mutation, provokes a neurodevelopmental phenotype characterized by fetal-onset hydrocephalus, abnormal corticogenesis, agenesia of the corpus callosum, periventricular heterotopia, and cerebellar hypoplasia, among other pathological features13,14,15,16,17,18. The hyh mutation results in a reduction of mRNA14 and protein levels (hypomorphic mutation) in the developing brain and other organs8,15,19,20. Since the deletion of α-SNAP is embryonically lethal, the hyh mutant mouse represents a unique model to study α-SNAP function in vivo14,21. The M105 residue resides within a tetratricopeptide repeat (TPR) module of the N terminal “twisted sheet” where four tandem TPR motifs create concave and convex faces relevant for protein-protein interactions22,23,24.
Remarkably, in vitro experiments using soluble SNAREs indicate that the binding of the M105I mutant protein to cis-SNARE complexes and the NSF-mediated dissociation of these complexes were comparable to those observed with α-SNAP WT14, suggesting that the hyh phenotype results from the α-SNAP hypomorphism and not from an altered protein function per se. In contrast, experiments in the complexity of a cellular environment suggest that M105I mutation provokes an intrinsic reduction of protein function. In fact, acrosome exocytosis experiments in sperm cells reveal similar amounts of α-SNAP protein but a defective acrosome reaction. Furthermore, the addition of α-SNAP WT protein, but not M105I mutant protein, to permeabilized sperm from hyh mice, restored exocytosis, suggesting that M105I mutation impairs the functional efficiency of α-SNAP in the cellular context25.
Considering that protein-lipid interaction is critical for α-SNAP efficiency, and that hyh mutation reduces α-SNAP function in the cellular context but not in lipid-free in vitro experiments, we assessed whether the M105I mutation alters the membrane lipid affinity of α-SNAP. In that sense, in silico modeling and molecular dynamics (MD) simulations showed structural changes in the α-SNAP M105I mutant protein and the conceals of the hydrophobic amino acids of the N-terminal loop. In addition, MD simulations suggested that the lipid interaction of the WT protein is more favorable than the M105I mutant. This was confirmed by in vitro assays, which show a decreased affinity of the recombinant M105I mutant protein for cellular membranes and purified lipids. Moreover, biochemical and microscopy studies in embryonic brains demonstrated that α-SNAP M105I was less associated with membranes than the WT protein. Finally, using plasma membrane enriched fractions of WT and hyh mutant mice, we demonstrated that the reduction protein-lipid interaction was exclusively due to defects in the lipid-binding affinity of α-SNAP M105I and not to alterations of hyh membranes.
Results
Molecular dynamics simulations suggest that the M105I mutation impairs α-SNAP protein-lipid interaction
To assess whether the M105I mutation leads to changes in membrane affinity, we evaluated its effect by coarse-grained molecular dynamics simulations and binding free energy calculations using the extended adaptive biasing force (eABF) method. Initially, we generated protein models using the Modeller software, employing as templates the structures from proteins homologous to mouse α-SNAP (Tables 1 and 2). Additionally, as a comparison, a model of the WT α-SNAP protein was built with the alphafold3 server26 and compared with the model generated with Modeller. Between both structures, the root mean square deviation (RMSD) of the backbone atoms was markedly similar (2.8 Å) (Supplementary Fig. S1). Then, using extended 20 μs of coarse-grained simulations to refine the initial models in a solvated box, it was found that the M105I model shortens its total size by an average of ~17 Å with respect to the WT structure (Supplementary Fig. S2a, b, left). Additionally, when we examined the extended loop at the N-terminal end, which contains residues F27 and F28, known to play a crucial role in membrane interaction11, the mutant M105I protein adopted a fold that hides these residues from the solvent (Supplementary Fig. S2a, b, left). Moreover, analysis of the radial distribution function, g(r), for the final 3 μs of the 20 μs refinement simulation revealed increased solvent exposure of residues F27 and F28 (reference points of the hydrophobic loop) in the WT structures compared to the M105I mutant (Supplementary Fig. S2c). This was evident from the higher density of water molecules within the first and second coarse-grained solvation shells, centered at ~5 Å and 10 Å for the WT and mutant systems, respectively. For residue F27, the difference in solvent exposure was more significant (Supplementary Fig. S2c, left). Then, we analyzed the RMSD values obtained from the last 10 μs of a 20 μs simulation. The central part of the protein (Supplementary Fig. S2a, b, green), consisting of α helices α4–α9 (residues 76–197), displayed the highest stability with a RMSD around ~2–4 Å in both structures in the last 5 μs. In the WT and M105I systems, stabilization was observed at ~12 µs and 16 µs, respectively. On the contrary, the helices α10–α14 (Supplementary Fig. S2a, b, residues 198–295, red) showed more significant fluctuations with RMSD values between ~4 and 10 Å in both structures in the last 5 μs. Moreover, the N-terminal region of the protein (Supplementary Fig. S2a, b, α1–α3, residues 1–75, blue) was the most affected by the mutation, with an RMSD exceeding 12 Å and subsequent stabilization after 17 µs with fluctuations between ~2 and 8 Å (Supplementary Fig. S2a, b, right).
To investigate the structural basis for the conformational changes observed in the M105I mutant, we analyzed the solvent accessibility of residue 105 throughout the refinement simulations. The M105I mutation significantly reduced the solvent-accessible surface area (SASA) of position 105 compared to WT (WT: 0.62 ± 0.04 nm² vs. M105I: 0.32 ± 0.12 nm²; mean ± SD, measured during the last 3 μs of 20 μs refinement MD simulations and averaged across three replicas). This decrease indicates that the more hydrophobic isoleucine side chain becomes buried within the protein interior, positioning itself between helices α5 and α6.
To understand how this local perturbation propagates through the protein structure, we analyzed inter-helical angles throughout the TPR-like domain (twisted sheet; helices α1-α9) during the same time period (Supplementary Table S1). The burial of the isoleucine at position 105 causes a local expansion of the α4–α5 angle from 18.83° ± 4.66° in WT to 24.61° ± 3.22° in the mutant. This distortion propagates to adjacent N-terminal helical interfaces, increasing the α3-α4 angle from 22.18° ± 4.26° to 29.88° ± 3.91°. However, the α1-α2 junction shows compensatory compaction, with the angle decreasing from 33.00° ± 7.87° to 18.91° ± 7.69°. Remarkably, no significant changes were observed towards the C-terminal region of the twisted sheet (α5-α6 to α8-α9 angles). These coordinated structural changes -expansion in the middle region of the TPR-like domain and compaction at the N-terminal region- disrupt the geometric arrangement of the twisted sheet structure.
Importantly, the WT protein exhibits marked conformational flexibility, transiently extending the N-terminal loop and exposing residues F27/F28 in the absence of membranes (Supplementary Fig. S3a, b, top). This dynamic rearrangement increases the solvent accessibility of these aromatic residues, positioning them in a conformation that is competent for potential membrane engagement. In contrast, the M105I mutant maintains the hydrophobic loop (F27/F28 residues) in a consistently buried state throughout the simulations, failing to adopt the extended loop conformation characteristic of the WT structure. Instead, the mutant preferentially exposes the helix α3 (L75/Q76 residues as reference points), which is a surface less favorable for membrane association due to its weaker hydrophobic character (Supplementary Fig. S3a, b, bottom). Consistent with these structural differences, the electrostatic potential surfaces of both proteins reveal predominantly neutral-to-positive patches in the regions that would interface with membranes, supporting the notion that hydrophobic exposure—rather than electrostatics—is the principal determinant of their membrane-binding competence (Supplementary Fig. S3b).
Based on previous reports on the structure of the 20S particles, consisting of NSF, SNAPs, and SNARE complexes27, and the disposition of α-SNAP in functional experiments using liposomes11, we assessed α-SNAP protein interaction with a membrane system in silico by positioning the protein perpendicular to the lipid membrane with its N-terminal region 20 Å away from the lipids, and using the last frame from the previous step as the starting point (Supplementary Fig. S4). To investigate which region of the proteins primarily interacts with the membrane, the systems were divided into 3 subparts corresponding to the α1–α3, α4–α9, and α10–α14 helices, and the position of the center of mass of each region along the z-axis was then measured (Supplementary Fig. S5). Five µs of molecular dynamics simulations were performed. Due to the periodic conditions, the protein could interact with the upper or lower part of the bilayer. For both, the WT and M105I systems, the α1–α3 segment was the one closest to the membrane. However, the three subparts of the WT system were equally spaced, a difference that was more noticeable when the WT protein was interacting with the membrane (Supplementary Fig. S5a). On the other hand, the α1–α3 and the α4–α9 segments of the M105I system were closer together because of the folding suffered by the mutant system (Supplementary Fig. S5b).
Given that our previous analyses showed that the WT protein consistently exposes the hydrophobic loop between α1 and α2 helices (containing F27/F28 residues), whereas the M105I mutant buries them and instead exposes the α3-helix (with L75/Q76 residues as reference points), we next examined, based on these reference residues, how these regions behave in the presence of the membrane. As expected, the WT system interacted with the membrane through the extended loop, involving the amino-acid residues F27 and F28, which were inserted into the palmitoyl oleoyl phosphatidylcholine (POPC) membrane (Fig. 1a and Supplementary Fig. S6). Instead, the M105I protein interacted less with the membrane, and when it did, this occurred through interaction with the α3-helix region (residues L75 and Q76) (Fig. 1b and Supplementary Fig. S6).
a, b Simulations of protein-membrane interactions during 5 μs. The position of the center of mass of the residues F27, F28, L75 and Q76 of α-SNAP WT (a) and M105I mutant protein (b) is shown. The plane of the PO4 beads of the lipid bilayer is shown in gray. The system was post-processed to center the lipid bilayer at the center of the simulation box. Polar graph representing the orientation of the WT (c) and M105I mutant protein (d) during simulation. Center of the plot represents the initial time of the simulation while the outer radial circle represents the final. The numbers 1–5 represent the simulation time (5 μs in total). The frames in which there was interaction with the membrane are shown in more intense colors, and the rest of the time is shown in light colors. A value of 0° represents the initial orientation shown in Supplementary Fig. S3. A value of 180° represents the reverse position. The vector was drawn from the alpha carbons of the α1–α3 to α10–α14 segment, and the angle was projected in the xz and yz planes (representation in the left).
To provide a quantitative comparison of these interactions and evaluate whether the M105I substitution reduces membrane engagement, we calculated the average residue–membrane interaction depth with the lipid phosphate layer (Supplementary Table S2). This was determined by subtracting the z-coordinate of the residue’s center of mass of the proteins from the average z-coordinate of the PO4 beads in the lipid bilayer. In the M105I system, the reference L75 and Q76 residues interact with the membrane; however, their interaction percentages were notably lower, ranging from 3% to 23% approximately, compared to the WT system, where the interaction percentages for F27 and F28 were higher, spanning approximately from 7% to 64%. Remarkably, F27 and F28 residues in the WT system are more deeply embedded in the membrane than L75 and Q76 in M105I, which interact less frequently and at shallower depths. Notably, L75 in replica 2 displays a greater depth than usual, but this occurs with a low interaction percentage (4.79%).
Since M105I system showed not only reduced protein-membrane interaction, but also a change in the regions mainly interacting with lipids, we then analyzed how the proteins were oriented during the simulations. For this, the angles of orientation were plotted from the vector drawn from the extreme segments α1–α3 and α10–α14, where a 0° value represents the initial orientation (N-terminal region pointing downward) and a value of 180° represents the opposite orientation (N-terminal region pointing upward). The tilt angle of the protein was projected onto the ‘xz’ and ‘yz’ planes to examine the tilt with respect to the ‘xy’ plane (Fig. 1c, d). In the WT replica 1 (WT.1), the protein interacted with the lower membrane for ~3.5 µs with an orientation fluctuating between 100° and 225°, almost perpendicular to the lower-leaflet membrane. In the WT.2 system, the protein interacted during ~2 µs with an orientation between 290° and 90° with the upper-leaflet membrane, while the WT.3 system showed a short interaction (<1 µs) with angles oscillating around 315° and 90° (Fig. 1a, c, and Supplementary movie 1). On the other hand, the M105I system showed less interaction with the membrane, with times of ~0.5 µs and ~1.5 µs for replicas 2 and 3, respectively (Fig. 1b, d, and Supplementary movie 1). Furthermore, the M105I.2 and M105I.3 systems presented a more parallel to the membrane surface disposition (angles between 45° and 90°), in contrast to the perpendicular interaction observed in the WT system.
To determine if there was a change in the secondary structure between the two systems, the Random forests secondary structure assignment (RaFoSA) webserver28 was used to assign secondary structure to the proteins on the coarse-grained trajectories. The percentage of helices and coil regions was determined over a 5 µs of molecular dynamics simulations. It was observed that both the WT and the mutant M105I systems had a similar percentage of helical structures (Fig. 2a), indicating that although they maintain almost the same proportion of secondary structure, their folding is markedly different (Supplementary Figs. S2a, b, S3, S4).
a Secondary structure throughout the 5 µs of molecular dynamics simulation. No significant differences were observed in the percentage of coils and helices between α-SNAP WT and M105I mutant protein. b Energy profiles obtained with the eABF method of the α-SNAP WT (gray) and M105I (blue) system. Mean ± SEM are shown. c Representation of the initial (top), and final position (bottom) of the WT (left) and M105I (right) proteins on the studied reaction coordinate. The small red cylinder represents the 1 Å radius harmonic constraint applied to the center of mass of the carbon atoms of the entire protein. The yellow cylinder represents the 6 Å radius harmonic constraint in which the center of mass of residues F27 and F28 was retained. d, e Left: The distances of the WT (d) or the M105I (e) systems and the membrane during the ABF calculations are shown. The protein center is defined as the geometrical center of the alpha carbons of the protein for each system. The up-bilayer corresponds to the z-component of the PO4 atoms of the upper-leaflet of the lipid bilayer. Residues F27–F28 or L75–Q76 correspond to the geometrical center of both residues. The bilayer-center is defined as the geometrical center between the PO4 atoms of both leaflets (upper and lower). Right: Representation of protein positions in different time points (indicated as circles 1 and 2 in the graph at the left). The residues F27, F28, and L75 are represented within the blue color palette, while residue Q76 is presented in green. Amino acid 105 is depicted in orange. Insertion frequency (%) and insertion depth (Å) of WT (f) and M105I protein (g) are shown for each residue. These metrics are measured as the percentage of frames in which the side chain geometric center was below the phosphate (PO₄) beads of the upper membrane leaflet. The corresponding distance below this plane is also reported. Negative values indicate deeper penetration. Data was aggregated across all five eABF simulation replicas. For (a) figure data is presented as mean ± SEM, with sample sizes of n = 3. Group differences were evaluated using two-tailed unpaired Student’s t tests. No significant differences were detected for (a) coil (t = 1.17, df = 4, P = 0.3064, η² = 0.26) or (a) helix (t = 1.15, df = 4, P = 0.3144, η² = 0.25). For panels (f) and (g) data is shown for descriptive purposes only; no statistical analysis was performed.
To further study the impact of the M105I mutation on the membrane-binding properties of α-SNAP in the in silico simulations, we assessed the strength of interaction between the protein (WT or M105I) and the membrane by analyzing the free energy profile along a reaction coordinate of 30 Å (distance between the center of mass of all the alpha carbon of each protein and the geometrical center between the upper and lower PO4 atoms of the membrane bilayer), using the eABF method. As expected, the WT system showed a favorable energy minimum between the coordinates 5–10 Å with a change in the binding free energy corresponding to a ΔΔG of −2.45 ± 0.43 kcal/mol. On the other hand, the M105I system showed a less favorable value of ΔΔG of 3.47 ± 0.27 kcal/mol at the same coordinates (Fig. 2b, c; bound states). Because a change in folding between the two systems was evidenced, the coordinates of each system were defined from different starting points (Fig. 2d, e). While both systems fully explored the reaction coordinate in the free energy calculations and established contact with the upper bilayer (where 0 Å represents the center of the PO4 beads of the upper leaflet), their conformational behavior and orientation differed significantly. The WT protein maintained larger distances from the membrane throughout the simulation, with the protein center to the bilayer-center distance ranging from ~55 to 85 Å (Fig. 2d). In contrast, the M105I mutant exhibited consistently shorter distances, typically between 40 and 65 Å, reflecting both its more compact conformational state and its preferential orientation parallel to the membrane surface. In fact, the M105I mutant predominantly adopted membrane-parallel conformations as demonstrated by the maintained proximity between residues L75–Q76 and the upper bilayer ranging from 0 to 40 Å, along with the consistent distance of 20-45 Å between the protein center and the upper bilayer throughout the simulation (Fig. 2e). The WT system, however, adopted predominantly perpendicular orientations relative to the membrane surface, as evidenced by the larger distances between the protein center and both the upper bilayer (40–65 Å) and bilayer center (55–85 Å) throughout the simulation (Fig. 2d). These distinct conformational preferences align with the free energy profiles (Fig. 2b, c), suggesting that despite the M105I mutant’s closer proximity to the membrane, its parallel orientation results in less energetically favorable interactions compared to the perpendicular positioning of the WT system. To assess the convergence of the simulations, the Root Mean Square Error (RMSE) of the energy values along the reaction coordinate was analyzed between consecutive frames. For each window and replica of the eABF calculations, the RMSE was computed sequentially by comparing adjacent energy profiles throughout the simulation period. The RMSE of the energy fluctuates primarily within the first 40 ns of every replica (Supplementary Fig. S7). By the end of the 200 ns simulation, the energy fluctuations within each window were less than 0.02 kcal/mol, indicating a stable energy estimation per window.
To further characterize the molecular basis of protein-membrane interactions in both systems, we analyzed the insertion depth of individual reference amino acid residues into the lipid bilayer during the eABF calculations. The depth was quantified by measuring the distance between the geometric center of the side chain of each residue and the phosphate (PO₄) beads of the upper membrane leaflet, aggregated across all five eABF replicas (Fig. 2f, g). The WT system exhibited highly localized membrane insertion, with residues in the N-terminal hydrophobic loop region (particularly F27 and F28) showing insertion frequencies exceeding 20% and penetration depths of ~5 Å below the membrane surface (Fig. 2f). This concentrated insertion pattern reflects the specific engagement of the hydrophobic loop with the lipid bilayer observed in our previous classical simulations. In contrast, the M105I mutant displayed a markedly different insertion profile, characterized by shallow (~2–5 Å), and low-frequency (<10% per residue) insertions distributed across multiple regions, including areas near the F27–F28 loop and around residues L75–Q76 (Fig. 2g). This dispersed interaction pattern is consistent with the parallel membrane orientation and reduced binding affinity of the M105I system (Fig. 2e). It should be noted that these insertion profiles were obtained from biased simulations (eABF), where forces are applied along the reaction coordinate; therefore, these data reflect interactions sampled during free energy calculations rather than spontaneous binding events. Nonetheless, these results support our conclusion that the M105I mutation disrupts the specific, hydrophobic loop-mediated membrane insertion characteristic of WT α-SNAP.
Finally, to evaluate whether the altered orientation of M105I protein could affect 20S complex formation, we selected representative membrane-bound conformations based on median orientation angles and aligned the NSF/α-SNAP/syntaxin supercomplex structure (PDB: 9OM6) by rotation to best match the reference α-SNAP chain in each system. Orientation vectors were projected onto xz and yz planes. The representative α-SNAP conformation alone exhibited angles (165° and 133°) closely matching α-SNAP in 9OM6 structure (159° and 135°), with minimal absolute deviations of 6° and 2°. In contrast, M105I.3 showed angles of 52° and 57°, deviating by 73° and 53° from α-SNAP in 9OM6 structure (Supplementary Fig. S8 and Supplementary Table S3). When the 20S complex is superimposed onto the membrane-bound α-SNAP structures, the WT system positions the supercomplex perpendicular to the membrane, consistent with functional SNARE complex geometry. In contrast, superposition onto M105I results in a tilted, non-perpendicular arrangement incompatible with symmetric α-SNAP positioning around the SNARE bundle.
Together, the evidence from the computational modeling studies suggests that the M105I mutation alters the folding of the protein, causing the extended hydrophobic loop (residues F27 and F28) to be hidden, and reducing protein-membrane interaction. In addition, when protein-membrane interaction occurs in the M105I system, it seems to be through multiple regions and mainly involving the α3-helix region, containing L75 and Q76 residues. In this context, the M105I mutation also affects the angle at which the protein preferentially interacts with the membrane. These results, together with binding free energy calculations showing a less favorable interaction between the M105I system and membranes, strongly suggest that the M105I mutation negatively affects α-SNAP-membrane interaction. To test this assumption, we performed in vitro experiments to compare the α-SNAP-lipid interactions of both protein forms.
The M105I mutation reduces α-SNAP hydrophobicity and impairs its affinity for membrane lipids in vitro
Considering that α-SNAP is an amphipathic protein with a membrane lipid attachment domain11, the hydrophobic properties of the M105I mutant protein were evaluated using a Triton X-114 phase separation-based technique. Triton X-114 forms a homogeneous solution at temperatures below 25 °C, but temperatures exceeding 30 °C induce intermicellar interactions (the cloud point). Low-speed centrifugation separates the solution into an aqueous (Aq) phase at the top and a detergent-enriched (D) phase at the bottom. Amphipathic proteins, like α-SNAP, can partition into both phases, and the partition coefficient (D/Aq) depends on both the detergent concentration and the protein quantity. Thus, we initially determined the Triton X-114 concentration required to establish a partition coefficient (D/Aq) near 1 for recombinant α-SNAP WT to obtain a similar distribution in both phases. We found that 0.3 µM of recombinant α-SNAP WT in 2% Triton X-114 led to a partition coefficient of ~1 (Supplementary Fig. S9 and Fig. 3). Then, recombinant α-SNAP WT or M105I proteins were incubated in a heated solution (>30 °C) of 2% Triton X-114 (Fig. 3a). After centrifugation, both phases were obtained and analyzed by immunoblot. Remarkably, α-SNAP M105I protein showed a reduced partition coefficient compared to the α-SNAP WT protein (Fig. 3b, c), indicating a reduced hydrophobicity of the mutant protein that results in a lower interaction with Triton X-114 micelles. These results are in accordance with the results obtained by in silico analyses, which suggested that the M105I mutant protein could adopt a fold that hides hydrophobic residues from the solvent.
a Schematic experimental representation of the change in the properties of Triton X-114 detergent induced by temperature change. Ten μg of recombinant α-SNAP WT or M105I protein was dissolved in a 2% Triton X-114 solution in PBS, which is heated to >30 °C to generate two phases, an aqueous (Aq) phase and a detergent-rich (D) phase with low micelle concentration and high micelle concentration, respectively. b Representative Western blot image against α-SNAP from the Aq and D fractions containing recombinant α-SNAP proteins. c Densitometric analysis of α-SNAP levels in the D fraction relative to the Aq fraction (D/Aq ratio). O.D. optical density. Quantification of is presented as mean ± SEM, with sample sizes of n = 3 for WT and n = 4 for M105I protein. Group differences were evaluated using a two-tailed unpaired Student’s t test, revealing a significant difference between groups (t = 3.40, df = 5, P = 0.0192). The mean difference between groups was −0.26 ± 0.08, with a 95% confidence interval of −0.46 to −0.06, and an effect size of η² = 0.70. Variance homogeneity was confirmed using an F test (P = 0.6659).
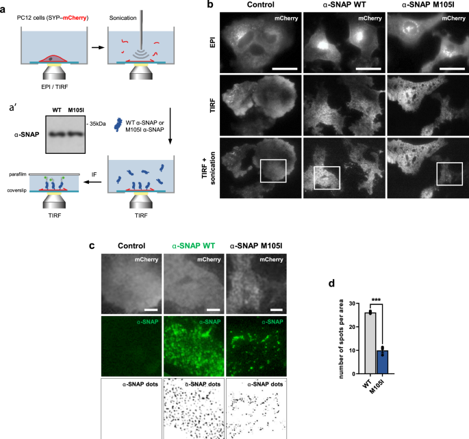
To assess whether the reduced hydrophobicity of α-SNAP M105I mutant protein affects its membrane-binding capabilities, we took advantage of the on-stage preparation of sheets of plasma membrane described by Barszczewski et al.29. This preparation is based on the generation of planar plasma membrane sheets in an inside-out manner which are attached to a glass substrate, allowing to examine the interaction with cytosolic components. Thus, 2 µM of recombinant α-SNAP WT or M105I protein were added with the subsequent immunostaining against α-SNAP (Fig. 4a-a’). Freshly prepared membrane sheets without adding of the recombinant protein were probed with α-SNAP antibody as control. No specific staining was detectable, regardless of whether the sheets were immediately fixed after the sonication or after 5 min (Fig. 4b, c, left column). However, a strong punctate staining pattern was observed when the sheets were incubated with recombinant α-SNAP WT. Remarkably, a significant reduction in α-SNAP staining was observed when membrane sheets were incubated with α-SNAP M105I compared to those sheets incubated with α-SNAP WT (Fig. 4c, d).
a Experimental setup for testing the interaction of recombinant proteins with the inner (cytosolic) leaflet of the plasma membrane. Plasma membrane sheets are prepared through sonication steps. Membrane sheets are incubated with 2 µM recombinant protein, and a standard immunofluorescence assay is conducted. Evaluation is carried out using Total Internal Reflection Fluorescence (TIRF) microscopy. a’ Western blot analysis of recombinant protein solutions showing that the inputs of α-SNAP WT and M105I are comparable (250 ng of purified protein per lane). b PC12 cells are transfected with a reporter construct encoding for the synaptic vesicle protein synaptophysin fused to mCherry (SYP-mCherry) to identify PM-docked vesicles as a reference of undamaged membrane sheets after sonication pulses. Representative images of mCherry fluorescent protein in SYP-mCherry PC12 transfected cells observed before (epifluorescence (EPI) and TIRF microscopy) and after sonication (TIRF + sonication). Note that plasma membranes adhered to the coverslip (membrane sheets) are preserved after sonication. c Immunofluorescent detection of recombinant α-SNAP WT and M105I proteins with m-Cherry (synaptophysin). Controls correspond to incubation without recombinant protein. Magnifications obtained from dotted squares in (b) are depicted in the top panels. The bottom row shows spots obtained from processed images after deconvolution and threshold application. d Quantification of dots obtained after image processing. Ten ROIs (10 × 10 µm each) were analyzed per image, selected from different regions across at least 10 membrane sheets per experiment. Scale bars: b (50 μm) and c (10 μm). Data are presented as mean ± SEM, with sample sizes of n = 3 per group. Group differences were evaluated using a two-tailed unpaired Student’s t test, revealing a highly significant difference between groups (t = 14.90, df = 4, P = 0.0001). The mean difference between groups was −16.15 ± 1.08, with a 95% confidence interval of −19.16 to −13.14, and a very large effect size (η² = 0.98). Variance homogeneity was confirmed using an F test (P = 0.1908).
The M105I mutation alters the preferential plasma membrane-bound distribution of α-SNAP in vivo
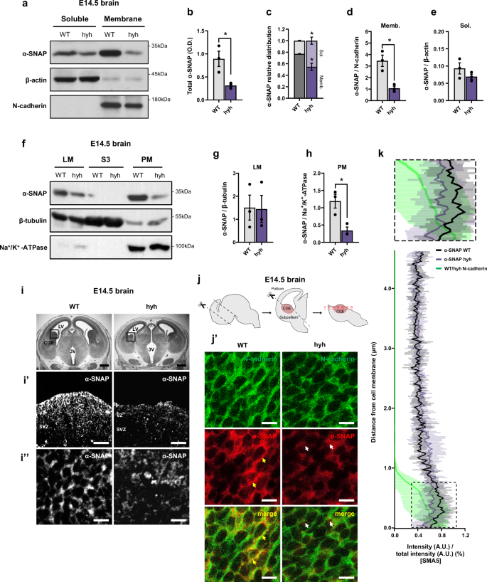
To explore whether the reduction in protein-lipid interaction of the α-SNAP M105I mutant, as suggested by in silico studies and observed in in vitro experiments, was also present in vivo, we analyzed the subcellular distribution of α-SNAP in the brain of WT and hyh mutant mice. Considering that the hyh mutation impairs cortical neurogenesis, we studied the expression of α-SNAP at embryonic day (E) 14.5, the stage with the peak of cortical neurogenesis. First, we obtained protein homogenates of brain telencephalic samples from WT and hyh mice at E14.5 and subjected them to a subcellular fractionation protocol and Western blot analyses. The quality of the fractions was assessed using N-cadherin as a marker of membrane-enriched fractions and β-actin as a marker of soluble (cytosol)-enriched fractions, which were also used as loading controls. As expected, the total α-SNAP signal obtained from the combined soluble and membrane fractions was reduced in the mutant compared with the WT (Fig. 5a, b). Interestingly, the relative distribution analysis revealed a reduction in the membrane-associated α-SNAP signal relative to total α-SNAP protein in the hyh condition (Fig. 5c). This reduction was further confirmed by normalizing α-SNAP levels to the membrane marker N-cadherin, showing significantly lower α-SNAP abundance in the membrane-enriched fraction of hyh brains compared with WT (Fig. 5d). No significant differences were observed in α-SNAP levels in the soluble (cytosolic) fractions (Fig. 5e).
a Representative Western blots for α-SNAP using protein homogenates derived from the soluble (cytosol-enriched) and membrane-enriched fractions of E14.5 WT and hyh brains. β-actin and N-cadherin were used as loading controls for the soluble and membrane fractions, respectively. b Quantification of total α-SNAP levels from both the soluble (Sol.) and membrane-enriched (Memb.) fractions. c Relative distribution of α-SNAP signal between soluble and membrane fractions. Relative densitometric analysis of α-SNAP/β-actin in the soluble (Sol.) fraction (d) and α-SNAP/N-cadherin in the membrane-enriched (Memb.) fraction (e). f Representative Western blots for α-SNAP using protein homogenates of fractions enriched in intracellular (light) membranes (LM), cytosol (S3), and plasma membrane (PM) obtained from E14.5 WT and hyh mutant mice brains. β-tubulin and Na+/K+-ATPase were used as loading controls. Relative densitometric analysis of α-SNAP/β-tubulin in LM fractions (g) and α-SNAP/Na+/K+-ATPase in PM fractions (h). i Hematoxylin and eosin staining of coronal brain sections from E14.5 WT and hyh mice (top). Magnification of α-SNAP immunofluorescence pattern in the caudal ganglionic eminence (CGE) of WT and hyh mice (i’). Note that α-SNAP exhibits a more peripheral (honeycomb-like) distribution pattern in WT brains, while in hyh mutant brains, it shows a more diffuse and cytoplasmic-like distribution pattern (i”). j Scheme of CGE tangential sections. Ventral region of the brain (Subpallium) was dissected from the dorsal region (Pallium) and mounted to obtain serial tangential sections (red dotted lines). j’ Confocal microscopy of immunofluorescence staining for α-SNAP and N-cadherin in tangential sections of the VZ of the CGE from WT and hyh mutant mice. In WT mice, α-SNAP distribution largely mirrors the N-cadherin pattern, appearing prominently at the cell periphery (cell-cell boundary regions) (yellow arrows). This pattern was less noticeable in hyh brains (white arrows). k Quantification of α-SNAP immunofluorescence profile in the VZ of the CGE of WT and hyh brains. Data is presented as the normalization of each pixel to the mean fluorescence intensity of the entire analyzed profile. Values near to zero (y-axis) represent the more peripheric (cell membrane-closest) region. The green signal represents the normalized intensity of the plasma membrane marker N-cadherin. To smooth the high variability in intensity values along a linear profile, the data are presented as an SMA5 (small moving average over 5 consecutive data points). No statistical analysis was performed. Scale bars: i (top) (500 μm), i’ (100 μm), i” (15 μm), j (10 μm). VZ ventricular zone, SVZ subventricular zone, LV lateral ventricles, 3V third ventricle. Quantification of b, c (membrane), c (soluble), d, e, g, h was performed using independent biological samples. Data are presented as mean ± SEM, with sample sizes of n = 3 per group for all comparisons. Group differences were evaluated using two-tailed unpaired Student’s t tests. All quantified subpanels were analyzed using the same statistical design. Significant differences were detected in b (t = 3.42, df = 4, P = 0.0267, η² = 0.75), c (membrane) (t = 3.61, df = 4, P = 0.0226, η² = 0.77), c (soluble) (t = 3.61, df = 4, P = 0.0226, η² = 0.77), e (t = 4.56, df = 4, P = 0.0104, η² = 0.84), and h (t = 3.79, df = 4, P = 0.0192, η² = 0.78). No significant differences were observed for d (t = 1.36, df = 4, P = 0.2468, η² = 0.31) or g (t = 0.08, df = 4, P = 0.9409, η² = 0.002).
To investigate whether this reduction in membrane-bound α-SNAP occurs in a particular membrane subtype (i.e., plasma membrane or intracellular membranes), we subjected homogenates from E14.5 WT and hyh brains to a subcellular fractionation protocol that allows fractionating cytosol from intracellular (light) membranes (LM) and plasma membranes (PM)–enriched fractions (Supplementary Fig. S10) and Western blot analysis. The quality of the fractions was assessed using Na+/K+-ATPase as a marker of PM-enriched fractions and β-tubulin as a marker of cytosol-enriched fractions. Quantification of α-SNAP levels in each fraction revealed that (i) in WT conditions, α-SNAP was mainly associated with PM-enriched fractions, (ii) in hyh mice, PM-enriched fractions showed a significant decrease in α-SNAP levels, and (iii) no significant differences were observed in LM-enriched fractions between WT and hyh mice (Fig. 5f–h). To further validate the distinct subcellular distribution of α-SNAP M105I in the fetal brain of hyh mice, we performed another subcellular fractionation protocol using a continuous iodixanol gradient. As expected, a clear enrichment of α-SNAP in fractions with higher levels of Na+/K+-ATPase (i.e., PM-enriched fractions), as compared with the levels of α-SNAP in endosome-enriched (Rab4+) and endoplasmic reticulum-enriched (P63+) fractions, was observed in WT samples (Supplementary Fig. S11a); however, this ratio was reduced in hyh samples (Supplementary Fig. S11b), indicating an impairment in the interaction of α-SNAP M105I with the PM.
Since it has been previously described that α-SNAP protein is mainly expressed in the ventricular zone (VZ) of the telencephalon, and particularly in the ventral region (subpallium; ganglionic eminences)8, we further performed α-SNAP immunostaining of brain coronal sections of E14.5 WT and hyh mice to analyze this region. Interestingly, the VZ of WT ganglionic eminences showed a honeycomb-like pattern of α-SNAP immunostaining (Fig. 5i-i”, left). In contrast, hyh mice showed a less intense (hypomorphism) and more diffuse (cytosolic-like) pattern (Fig. 5i-i”, right). These differences in the α-SNAP immunostaining pattern were confirmed by performing tangential sections of the VZ of ganglionic eminences, and using N-cadherin as a plasma membrane reference marker (Fig. 5j-j’). N-cadherin exhibited a distinct, continuous membranous localization pattern in both, WT and hyh. Immunostaining for alpha-SNAP in WT tissue revealed a distribution that largely mirrored the N-cadherin pattern, appearing prominently at the cell periphery and enriched at cell-cell boundary regions. In contrast, tissues from hyh mutant animals showed an alteration in the alpha-SNAP immunofluorescence pattern, where the distinct peripheral staining observed in WT samples was partially lost. Quantification of α-SNAP relative fluorescence intensity across cells, revealed a more centrifugal (closer to the plasma membrane) distribution pattern in WT than in mutant animals (Fig. 5k). All these findings collectively indicate that, at steady-state, α-SNAP is predominantly localized to the plasma membrane, and the M105I mutation significantly reduces this protein-membrane interaction.
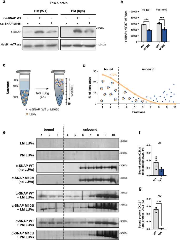
To rule out that the less protein-membrane interaction observed in hyh mice resulted from any physical or biochemical PM alteration associated with hyh phenotype, we performed a crossover protein-lipid interaction experiment. First, we depleted WT and hyh brain PM fractions of endogenous membrane-bound (peripheral) proteins, including α-SNAP. For this, PM-enriched fractions were suspended in sodium carbonate buffer solution (pH11.5) following the protocol described previously by Fujiki et al.30. The efficiency of this method relies on the alkaline pH that decreases noncovalent protein-protein interactions, converting membranes into membrane sheets, retaining integral (transmembrane) proteins, and releasing attached peripheral proteins. Using Na+/K+-ATPase and N-cadherin as controls for integral proteins, we confirmed the depletion of α-SNAP in sodium carbonate-treated membranes (Supplementary Fig. S12). Then, sodium carbonate-treated WT and hyh membranes were incubated with recombinant WT and M105I mutant proteins. Remarkably, recombinant α-SNAP WT protein showed a comparable affinity for WT and hyh PM fractions (Fig. 6a, b). This suggests that hyh-derived membranes do not present physical or biochemical alterations interfering with α-SNAP binding. On the other hand, recombinant α-SNAP M105I mutant protein showed a lower interaction with hyh-derived PM and, also, with WT-derived PM (Fig. 6a, b), strongly suggesting that the reduction in PM distribution of α-SNAP M105I protein observed in hyh brain samples is mainly, if not exclusively, due to intrinsic alterations in the lipid-binding capacity of the mutant protein.
a Representative Western blot for α-SNAP and Na+/K+-ATPase sodium carbonate-treated plasma membrane-enriched fractions derived from E14.5 WT and hyh brains, previously incubated without or with recombinant (r) α-SNAP WT or M105I proteins. b Relative densitometric analysis of α-SNAP/Na+/K+-ATPase levels. c Schematic representation of the liposome flotation assay. Recombinant α-SNAP WT and M105I proteins are subjected to centrifugation in a sucrose gradient in the presence of large unilamellar vesicles (LUVs). Ten fractions (100 μl each) were collected from top to bottom. d Distribution (flotation) of LUVs after centrifugation. After centrifugation, most (~70%) LUVs are recovered in the 3 upper fractions; thus, proteins present in these 3 fractions are considered as vesicle-bound and those present in the 7 lower fractions as unbound. e Representative images of silver staining of fractions obtained from liposome flotation assays using light membranes (LM) and plasma membrane (PM)-derived LUVs from WT mice incubated with recombinant α-SNAP WT or M105I proteins. Proteins present in fractions 1–3 are considered liposome (LUV)-bound. The omission of LUVs was used as control. Densitometric analysis of protein levels in fractions 1–3 (bound protein) versus fractions 1–10 (total protein) using LM (f) or PM (g) derived LUVs. O.D. optical density. Data are presented as mean ± SEM, with sample sizes of n = 3 per group for all comparisons. Group differences were evaluated using two-tailed unpaired Student’s t tests. Significant differences were observed for b (soluble) (t = 16.10, df = 4, P < 0.0001, η² = 0.98), b (membrane) (t = 8.18, df = 4, P = 0.0012, η² = 0.94), and g (t = 12.08, df = 4, P = 0.0003, η² = 0.97). In contrast, no significant difference was detected for f (t = 1.69, df = 4, P = 0.1658, η² = 0.42). For significant comparisons, mean differences were −18,475 ± 1,147 for b (soluble) (95% CI − 21,660 to −15,290), −19,018 ± 2325 for b (membrane) (95% CI −25,472 to −12,564), and −0.26 ± 0.02 for g (95% CI −0.32 to −0.20). Variance homogeneity was confirmed for b (soluble), b (membrane), and f using F tests (P > 0.05), whereas g showed unequal variances (F = 94.05, P = 0.021).
Finally, to confirm that the M105I mutation induces modifications in the α-SNAP protein that alters its lipid binding affinity, and to rule out the possibility that the reduction in PM binding is due to differential interactions with membrane-associated proteins, we performed a liposome flotation assay. Furthermore, to assess whether lipid-binding defect is specific to certain lipid compositions or membrane properties, liposomes (large unilamellar vesicles (LUVs) of ~200 nm) were prepared from purified lipids obtained from mouse brain PM and LM-enriched fractions (Supplementary Fig. S13).
The flotation assay consisted of the incubation of PM-LUVs and LM-LUVs with α-SNAP WT or M105I and the subsequent flotation (after centrifugation) of the LUVs on a sucrose gradient to separate vesicle-bound proteins from unbound proteins (Fig. 6c). After centrifugation, fluorescently stained LUVs showed that ~70% of LUVs are recovered in the 3 upper fractions; thus, proteins present in these 3 fractions were considered as vesicle-bound and those present in the 7 lower fractions as mostly unbound (Fig. 6d). To evaluate α-SNAP-liposome interaction, consecutive fractions were subjected to SDS-PAGE and silver staining (Fig. 6e). Our findings showed that recombinant α-SNAP WT binds more efficiently to PM-derived LUVs and is consequently more abundantly present in PM-LUV-enriched fractions (fractions 1–3) than recombinant α-SNAP M105I (Fig. 6e, f). However, when recombinant proteins were incubated with LM-derived LUVs, the M105I mutant protein displayed a similar liposome-binding than the WT protein (Fig. 6e, g). These findings indicate that the M105I mutation selectively reduces the affinity of α-SNAP for PM-derived lipids, and underline that the diminished association of α-SNAP with the PM in fetal hyh brains arises mainly from intrinsic defects in the mutant protein itself.
Discussion
In this study, we demonstrate that the M105I (hyh) mutation induces intrinsic dysfunction of α-SNAP by impairing its membrane lipid binding capacity. Through an integrative approach combining coarse-grained molecular dynamics simulations, free energy calculations, in vitro lipid-binding assays, and subcellular analyses in embryonic mouse brains, we show that the M105I mutation conceals a critical hydrophobic loop in the N-terminal region and reduces its affinity for plasma membrane–derived lipids.
Despite earlier far UV circular dichroism analyses suggesting that the M105I mutation does not significantly perturb α SNAP folding14, our coarse-grained simulations reveal that the mutation subtly reconfigures the arrangement of α helices rather than their overall abundance. In particular, since the M105 residue resides within a TPR module, the M105I substitution implies an accommodation of the I105 (hydrophobic residue). This change creates a structural tension that distorts the TPR-like arrangement, shifting inter-helical angles and promoting a compaction of the N-terminal domain, that occludes the critical hydrophobic loop. Together, these computational observations support a plausible model in which structural strain propagated through the TPR-like scaffold can influence distant N-terminal regions, offering a mechanistic explanation for how a mutation at position 105 (helix α5) affects the hydrophobic loop between helices α1- α2. As this mechanism is inferred from in silico analyses, its definitive resolution would require high-resolution structural approaches (e.g., X-ray crystallography or cryo-EM), which lie beyond the scope and aims of the present study.
Remarkably, the TPR-containing twisted sheet structure of α-SNAP is relevant not only for interaction with SNARE complexes (through the concave face)27,31, but also for homotypic interactions between adjacent α-SNAPs27, and protein-protein interactions through the convex face32. In this context, mutagenic analyses have shown that amino acid residues located on the convex face of α-SNAP are not relevant for α-SNAP binding to SNAREs33 Following these findings, co-immunoprecipitation and fluorescence resonance energy transfer (FRET) studies have shown that M105I mutation (located in the convex face) does not affect the binding of α-SNAP to SNARE complexes14,15. However, the consequences of M105I mutation on the interaction of α-SNAP with non-SNARE protein partners have not been assessed yet. Wang and Brautigan described that the M105I mutation provokes a gain of function in the AMPK phosphatase activity of α-SNAP7, strongly suggesting that the M105I mutation affects some SNARE-independent protein-protein interaction-dependent functions. In line with this notion, our laboratory is currently exploring whether the M105I mutation alters SNARE-independent protein–protein interactions of α-SNAP. Using complementary co-immunoprecipitation and proximity-dependent biotinylation (BioID) approaches, our preliminary observations strongly suggest that the M105I substitution can modify the α-SNAP interactome, supporting the idea that this mutation impacts protein interaction networks beyond canonical SNARE binding. A detailed characterization of these non-SNARE interactions exceeds the scope of the present study and needs to be addressed in a dedicated future work. In addition, the structural stability of TPR domains is required for the protein’s thermostability, folding properties, and half-life34,35. In that sense, the presence of the M105I mutation in a TPR module could affect α-SNAP half-life, thus contributing to protein hypomorphism observed in several organs of the hyh mutant mouse8,14,19,20,25 Supporting this, the M105 amino acid residue is highly conserved across various species14,15.
Our simulations identify a pronounced concealment of the extended hydrophobic loop connecting the first two α-helices of the N-terminal region of α-SNAP, which is essential for lipid bilayer insertion11 and its functional efficiency6,11,12. Critically, our molecular dynamics simulations and free energy profiles showed that, in wild type α-SNAP, this loop penetrates the membrane almost perpendicularly, facilitating stable membrane association. Conversely, the M105I mutant conceals the hydrophobic loop from the solvent, and displays a substantially less favorable binding free energy, leading to reduced affinity for membrane lipids. Remarkably, when binding of M105I mutant occurred in our simulations, preferentially occurred in a semi-parallel conformation mediated by the α3-helix region. This “side-on” association is energetically less favorable and fails to position the hydrophobic loop in the configuration. In the context of 20S supercomplex assembly, such an altered membrane attachment mode is likely to have important functional consequences. Structural studies of the NSF/α-SNAP/SNARE 20S particle show that α-SNAP molecules arrange as a tilted, quasi-perpendicular ring around the SNARE four-helix bundle, creating a geometry that couples membrane anchoring of the N-terminal loop to force transmission from NSF during ATP hydrolysis27,36. Our orientation analyses indicate that WT α-SNAP closely matches this arrangement, whereas M105I favors a horizontally biased conformation that is incompatible with symmetric positioning of α-SNAP around the SNARE bundle. Together with previous work showing that perturbations of the N-terminal loop or α-SNAP/Sec17 membrane engagement compromise SNARE complex disassembly and membrane fusion dynamics11,37,38, these findings support the idea that the M105I mutation may impair membrane fusion not only by diminishing plasma membrane binding, but also by diverting α-SNAP into non-productive, off-pathway membrane contacts that cannot support a properly assembled 20S complex.
Our in silico predictions were validated by multiple in vitro assays. Phase partitioning with Triton X 114 revealed reduced hydrophobic partitioning of the M105I protein, consistent with burial of key hydrophobic residues. Planar plasma membrane sheet assays and liposome flotation using purified plasma membrane–derived large unilamellar vesicles confirmed a marked decrease in membrane-bound M105I relative to WT. Importantly, crossover experiments using sodium carbonate–treated brain membrane sheets excluded alterations in hyh membrane composition, indicating that the reduced affinity is intrinsic to the mutant protein.
Subcellular fractionation of E14.5 telencephalic tissue shows that, in WT brains, α-SNAP is enriched in plasma membrane fractions, whereas in hyh mutants the plasma membrane association is selectively diminished, without changes in soluble or intracellular light membrane fractions. Immunofluorescence studies in brain sections further corroborates a shift from peripheral, honeycomb like staining in WT to a more diffuse cytosolic distribution in hyh embryos. These findings mirror observations in germinal vesicle–intact and metaphase II oocytes from hyh mice39, suggesting that changes in α-SNAP-membrane lipid interaction depends on intrinsic protein defects and not the cellular context.
On the other hand, the pronounced changes in α-SNAP-PM binding, with no significant changes in its binding capacity to intracellular membranes or LM-LUVs, reinforce the notion that the plasma membrane, with its particular biochemical and biophysical properties, constitutes a lipid environment distinct from intracellular (light) membranes40,41,42,43,44, and suggest that lipid composition and/or membrane biophysics also play a role in α-SNAP-membrane interactions. Future studies should interrogate how variations in bilayer thickness, specific lipid species, and ordered microdomains, influence α SNAP-membrane binding and activity.
Collectively, our data highlight membrane lipid interaction as a crucial determinant of α-SNAP functional efficiency in membrane fusion events and reconcile previous discrepancies: the M105I mutation does not reduce α-SNAP’s ability to disassemble soluble SNARE complexes in vitro (without lipids)14 but undermines α-SNAP functions in cellular contexts (with membrane lipids)25. Furthermore, they strongly suggest that the pathogenic mechanisms underlying the hyh phenotype involve not only a reduction of mutant protein levels but also defects in α-SNAP protein-lipid interaction. Assessing the functional efficiency of M105I mutant protein in a cellular context will be critical to fully understand the pathogenic cascade in hyh mutants8,14,19.
Materials and methods
Protein modeling
The three-dimensional structure of mouse α-SNAP (Uniprot Code: Q9DB05) remains unresolved; therefore, a comparative model was generated (Supplementary Fig. S1). A BLAST search was first performed against the Protein Data Bank to identify homologous proteins45,46. Three templates showing high sequence identity and low E-values were selected from structures of α-SNAP from Rattus norvegicus and Bos taurus (Table 1). Using Modeller software47,48, a multiple-template model was constructed based on a multiple sequence and structural alignment between the templates and the full 295-residue target sequence. Ten models were generated, and nine exhibited over 90% of residues in the most favorable regions (Table 2). Model 9, which had no residues in disallowed regions, was chosen to minimize bias before further refinement by molecular dynamics. The M105I point mutation was introduced into the wild-type (WT) model using the ‘Maestro’ graphical interface from the Schrödinger suite (Protein Preparation Wizard; Epik, Schrodinger).
Molecular dynamics simulations
Simulations were performed using Gromacs49,50 (version 2020.4) and the Martini 2.2 P coarse-grained force field51. Systems were built via the CHARMM-GUI server52,53. Both WT and M105I α-SNAP proteins were placed in a cubic box of 119 ų, solvated with a polarizable water model, and neutralized with counterions; NaCl was added to achieve a physiological concentration of 0.15 M. Energy minimization was conducted using the steepest descent algorithm54 for 3000 cycles to remove any unfavorable contacts. This was followed by a 1 ns equilibration under NVT conditions with positional force restraints of 1000 kJ·mol−1·nm−1 on Cα atoms, using a 20 fs timestep. Pressure was controlled at 1 bar using the Berendsen barostat55 (coupling constant 5 ps, compressibility 4.5 × 10−5 bar−1. Temperature was maintained at 303.15 K using the velocity rescaling method56. Following equilibration, restraints were removed and three independent production runs of 20 µs each were performed for both WT and M105I proteins using the Parrinello-Rahman barostat57 (coupling constant 12 ps, compressibility 4.5 × 10−5 bar−1) in an isotropic coupling scheme.
To explore protein–membrane interactions, the final frame from each 20 µs run was extracted and positioned 20 Å above a pre-equilibrated POPC (1-palmitoyl-2-oleoyl-sn-glycero-3-phosphocholine; phosphatidylcholine) bilayer (Supplementary Fig. S4). For these systems, energy minimization and equilibration were performed under a semi-isotropic ensemble. The pressure was maintained at 1 bar by coupling the system in the plane of the bilayer using the Parrinello-Rahman barostat (coupling constant of 12 ps and a compressibility value of 3 × 10−4 bar−1)57. Three replicates of 5 µs were performed for each system (WT and M105I) to analyze protein-membrane interactions. The analysis of root mean square deviation (RMSD, segment distances and positions, tilt angles and radial distribution function g(r) was carried out using VMD software58 (version 1.9.4).
Free energy calculations
The strength of the protein–membrane interaction was evaluated using the extended adaptive biasing force (eABF) algorithm59,60. Collective variables were defined with the colvars module patch61 in Gromacs (version 2020.4)49,50. A reaction coordinate of 30 Å was defined as the distance from the center of mass (COM) of the protein’s Cα atoms (or coarse-grained BB atoms) to the geometric center of the phosphate groups in the bilayer. Because the M105I mutant is shorter than WT, the reaction coordinate was confirmed by measuring distances between the membrane surface and the COM of residues F27 and F28 for WT and L75 and Q76 for M105I (Fig. 2d, blue line). A narrow cylinder (radius 1 Å) was imposed along the z-axis to keep the protein centered, and a second, wider cylinder (radius 6 Å) confined the COM of F27 and F28 to prevent rotations exceeding 90°. The 30 Å reaction coordinate was segmented into 15 non-overlapping windows (2 Å/window, with bins of 0.2 Å). Parameters were set to an extended fluctuation parameter (σ) of 0.2 Å and a “full samples” parameter of 1000. In each window, 200 ns simulations were performed in five replicates. The total simulation time between the two systems was 30 µs. Energy convergence was assessed by calculating the root mean square error (RMSE) of the energy along the reaction (Supplementary Fig. S7).
Production and purification of recombinant α-SNAP WT and M105I from E. coli
Recombinant α-SNAP proteins were produced using previously described constructs20. Plasmids pcDNA3.1 (for WT) and pET28a (for M105I, kindly provided by Dr. Phyllis Hanson, Washington University, USA) were used as templates for the generation of α-SNAP constructs including an N-terminal glutathione S-transferase (GST) tag followed by a tobacco etch virus (TEV) protease cleavage site. Full-length α-SNAP (WT and M105I mutant) coding sequences were PCR amplified and cloned in-frame into the pGST-Parallel-1 vector using EcoRI and SalI sites; sequences were confirmed by dideoxy sequencing. Bacterial transformation and protein purification was conducted following Ross et al. 62. Briefly, GST-tagged proteins were expressed in E. coli B834(DE3) (Novagen) after induction with 0.3 mM Isopropyl β-D-1-thiogalactopyranoside (IPTG) at 20 °C for 24 hours. Subsequently, bacteria were collected by centrifugation (3500 × g, 40 min), resuspended in homogenization buffer (50 mM Tris-HCl, pH 8.0; 0.5 M NaCl; 5 mM β-mercaptoethanol; 5 mM EDTA; 2 mM PMSF), and lysed by sonication on ice. Recombinant proteins were then purified by affinity chromatography using glutathione Sepharose 4B (GE Healthcare). To remove the GST tag, proteins were digested with TEV protease (500:1 ratio, protein:protease) at 4 °C for 16 h. Subsequent purification included size exclusion chromatography using a Superdex 200 column (GE Healthcare) and further purification steps with glutathione Sepharose 4B and Ni Sepharose resins to remove residual GST and TEV protease. Purified proteins were flash-frozen and stored at −80 °C.
Partitioning of α-SNAP in Triton X-114
To assess the amphipathic nature of α-SNAP, Triton X-114 phase partitioning was performed following a protocol described previously63. Briefly, 10 µg of recombinant protein were added to 1 ml of Triton X-114 (0.5%, 1%, 2%, or 4% in PBS, pH 7.4) in an Eppendorf tube (final concentration 0.3 µM). After vortexing for 10 seconds, samples were incubated at 35 °C for 10 min to facilitate phase separation. Following centrifugation at 13,000 × g for 10 min at 25 °C, the samples were allowed to reach 35 °C until clear Triton X-114 aqueous (Aq) and detergent (D) phases formed. Approximately 850–900 µl of the Aq phase and 100–150 µl of the D phase were carefully collected. Protein in the D phase was precipitated with 750 µl of acetone, incubated at −20 °C for 12 h, and pelleted by centrifugation at 13,000 × g for 10 min at 4 °C. Both phases were then analyzed by SDS-PAGE and immunoblotting against α-SNAP (Supplementary Fig. S9). The Triton X-114 concentration yielding a partition coefficient (D:Aq) near 1 for WT was selected for comparisons with the M105I mutant. Bovine serum albumin (BSA-50, Rockland) was used as a negative control.
Planar plasma membrane (PM) sheets assay
Planar PM sheets were prepared as previously described29,64 with some modifications. Briefly, PC12 cells were cultured on poly-L-lysine–coated coverslips in DMEM supplemented with 4.5 g/l glucose, 5% horse serum, 10% fetal calf serum, 100 U/ml penicillin, and 0.1 mg/ml streptomycin at 37 °C in 10% CO₂, as described by Lang et al. 65. At ~80% confluence, cells were transfected with a synaptophysin–mCherry construct to label PM-docked vesicles (reference of undamaged membrane sheets after sonication pulses). The synaptophysin–mCherry fusion was generated by linking the synaptophysin ORF to the mCherry cDNA in a pmCherry-C1 vector (Clontech). Coverslips with transfected cells were mounted in a chamber containing ice-cold K-Glu buffer (20 mM HEPES, pH 7.2; 120 mM monopotassium glutamate; 20 mM potassium acetate; 2 mM EGTA; 2 mM ATP; 4 mM MgCl₂; 0.5 mM DTT; 10 mM DPTA). Cells were subjected to three 1-second sonication pulses at 40% power using a Cole Palmer 4710 ultrasonics homogenizer. After plasma membrane sheets were obtained and verified by microscopic observation, the ice-cold K-Glu buffer was replaced with room-temperature K-Glu buffer, and they were incubated with 2 µM recombinant α-SNAP WT or M105I for 5 min (PBS alone was used as negative control). Following a 10-min PBS wash, the sheets were fixed with 4% paraformaldehyde (pH 7.4) for 1 h at room temperature. For immunolabeling, sheets were incubated with a primary anti-α-SNAP antibody (1:50, X1026, Exalpha) for 1 h, washed, and then incubated with a secondary antibody. TIRF microscopy using a 473-nm diode pump laser was used to image the sheets, with data acquired at 10 Hz scanning frequency using micromanager (Vale Lab, UCSF) and a CCD camera (ORCA 12ER, Hamamatsu). At least 10 cells (membrane sheets) per experiment (n = 3) were imaged, and ten ROIs (10 × 10 µm each) were selected from different regions of each image for dot density quantification after deconvolution (DeconvolutionLab2 in ImageJ).
Animals
Hyh mutant mice (B6C3Fe a/a-Napahyh/J) carrying the M105I mutation were obtained from The Jackson Laboratory (Bar Harbor, USA) and maintained at Universidad Austral de Chile (Valdivia, Chile). Mice were housed under a 12-h light/12-h dark cycle at 25 °C with food and water available ad libitum. Heterozygous females were mated with heterozygous males, with the day of the vaginal plug designated as embryonic day 0.5 (E0.5). Embryos were harvested at E14.5, and mutant embryos were identified by PCR-based genotyping as described by Bátiz et al. 19. We used a total number of 17 pregnant mice (for embryonic samples), 30 embryos (15 WT and 15 hyh), and 10 newborn (P1) mice. Pregnant mice were euthanized by anesthetic overdose (intraperitoneal injection of Ketamine 300 mg/kg + xylazine 30 mg/kg). Embryos and newborn (P1) mice were euthanized by decapitation. All procedures followed the guidelines of the National Research Council (Guide for the Care and Use of Laboratory Animals: 8th Edition), complied with all relevant ethical regulations for animal use, and received ethical approval from the Institutional Animal Care and Use Committee (IACUC) of the Universidad Austral de Chile and the Ethical Scientific Committee of the Universidad de los Andes.
Subcellular fractionation of brain telencephalon. A. RIPA-soluble material
Telencephalic tissues from WT and hyh embryos were dissected, mechanically dissociated, and homogenized on ice in modified RIPA buffer (50 mM Tris-HCl, pH 7.4; 150 mM NaCl; 1% Triton-X-100; 1% sodium deoxycholate; 1 mM PMSF; protease inhibitor cocktail [P8340, Sigma Aldrich]) at 50 µl per ml of tissue. Following sonication, samples were centrifuged at 800 ×g for 10 min at 4 °C, and the supernatant (post-nuclear) was stored at −80 °C. For membrane and cytosolic subcellular fractionation, post-nuclear homogenates prepared in detergent-free buffer were ultracentrifuged at 150,000 × g for 45 min at 4 °C. The supernatant (cytosolic proteins) was collected, and the pellet (membrane proteins) was resuspended in RIPA buffer with detergents and centrifuged at 16,000 × g for 45 min at 4 °C. The resulting supernatant, enriched in solubilized membrane proteins, was stored at −80 °C. B. Plasma membrane (PM)- and light intracellular membrane (LM)-enriched fractions. Telencephalic tissue from E14.5 embryos was homogenized in a buffer containing 320 mM sucrose, 0.5 mM EGTA, and 5 mM Tris-HCl (pH 7.4), with 1 mM PMSF and protease inhibitors (P8340, 50 µl/ml). Homogenization was carried out in a Dounce homogenizer (~12 strokes per 10 ml of buffer per 1–1.5 g tissue). An initial centrifugation at 800 × g for 10 min at 4 °C yielded pellet P1 (nuclei and debris) and post-nuclear supernatant S1. S1 was centrifuged at 9200 × g for 15 min at 4 °C to produce pellet P2 and supernatant S2. S2 was ultracentrifuged at 165,000 × g for 2 h at 4 °C, generating supernatant S3 (cytosolic proteins) and pellet P3 enriched in light intracellular membranes (LM). Separately, the P2 pellet was resuspended and re-centrifuged at 9200 × g for 15 min at 4 °C. The resulting pellet (P2’) was then resuspended in a hypoosmotic buffer (a 1:3 dilution of the homogenization buffer with 1 mM DTT, 0.5 mM EGTA, and 5 mM Tris-HCl, pH 8.1) and gently agitated for 30 min at 4 °C. A subsequent centrifugation at 22,000 × g for 30 min at 4 °C produced a pellet enriched in plasma membranes (PM), which was resuspended in NB buffer (20 mM HEPES, pH 7.4; 2 mM EDTA; 100 mM KCl; 1 mM DTT; 1% w/v polyethylene glycol) with 1 mM PMSF and protease inhibitors (P8340, 50 µl/ml) (Supplementary Fig. S10). All steps were performed on ice unless otherwise specified.
Brain lipid extraction and preparation of large unilamellar vesicles (LUVs)
LM or PM-enriched fractions obtained from WT newborn (P1) mice (approximately 100 mg protein in NB buffer) were mixed with 25 ml of a 2:1 chloroform:methanol solution at room temperature. Following centrifugation at 5000 × g for 10 min, two phases formed: an aqueous phase (~5 ml) and an organic (lipidic) phase (~20 ml). The organic phase was mixed with 4 ml of 0.9% NaCl and resuspended three times using a 50:3:47 NaCl:chloroform:methanol solution. Then, the solvent was evaporated under a nitrogen stream to form a lipid film. Lipids were resuspended twice in 1:4 chloroform:methanol solution and, after solvent evaporation with gaseous nitrogen, they were rehydrated in NB buffer at room temperature. To generate large unilamellar vesicles (LUVs), the lipid suspension was extruded through a 0.2 µm polycarbonate membrane using a mini extruder (Avanti Polar Lipids) for 9–11 passes, producing vesicles with an approximate diameter of 200 nm (Supplementary Fig. S13). LUV size distribution was confirmed via nanoparticle tracking analysis (NanoSight NS-300, Malvern Instruments).
Liposome flotation assay
For the liposome flotation assay, 3.6 µg of recombinant α-SNAP (WT or M105I) was incubated with LUVs (6.25 mg/ml) in 40 µl of NB buffer at 37 °C for 5 min, following the protocol described by Tronchere and Boal with some modifications66. Next, 160 µl of 75% (w/v) sucrose in NB buffer was added to yield a homogeneous 60% sucrose solution. The 200 µl mixture was layered at the bottom of a centrifuge tube and overlaid with 700 µl of 50% sucrose and 100 µl of NB buffer (0% sucrose), creating a discontinuous (60%–50%–0%) sucrose density gradient. After centrifugation at 140,000 × g for 1.5 h at 37 °C, ten consecutive 100 µl fractions were collected sequentially from the top. Twenty microliters from each fraction were analyzed by SDS-PAGE followed by silver staining, and densitometry was used to quantify the amount of α-SNAP in each fraction. The relative amount of protein in upper fractions (fractions 1–3) was considered as liposome-bound.
Silver staining
Following SDS-PAGE, gels were silver stained by immersing them in 50% methanol and 10% acetic acid for 30 min, then in 5% methanol for 15 min, and finally washing three times with ultrapure water (5 min each). Gels were then treated with 0.2 g/L sodium thiosulfate for 2 min, washed briefly, and incubated with 0.2% silver nitrate for 25 min under constant shaking in darkness. After several short washes with water, gels were developed using a solution of 2% sodium carbonate and 0.018% formaldehyde until optimal signal was reached, and the reaction was terminated with a 10-min incubation in 14 g/L EDTA. Finally, gels were rinsed and scanned.
Removal of peripheral proteins from PM-enriched fractions
To release peripherally membrane-associated proteins and favor the planar sheet-like conformation of membranes, PM-enriched fractions from newborn WT and hyh mice were suspended 1:4 in a solution containing 100 mM Na₂CO₃ (pH 11.5) and incubated for 30 min at 4 °C, as described previously30. Then, the samples were centrifuged at 22,000 × g for 30 min at 4 °C, and the pellet containing integral membrane proteins was resuspended in NB buffer (20 mM HEPES, pH 7.4; 2 mM EDTA; 100 mM KCl; 1 mM DTT; 1% w/v polyethylene glycol). Protein concentration was determined using the BCA Protein Assay Kit (23225, Thermo Fisher Scientific) (Supplementary Fig. S12), and the sodium carbonate-treated membranes were stored at −80 °C until further use.
Protein-membrane binding assay
For this assay, sodium carbonate-treated PM fractions (2 mg/ml) from WT and hyh mice were incubated with recombinant α-SNAP (WT or M105I) to a final concentration of 3 µM in 200 µl NB buffer. The mixture was vortexed briefly and incubated on ice for 1 h. Two rounds of centrifugation at 22,000 × g for 30 min at 4 °C followed, with the pellet washed twice in 200 µl NB buffer and resuspended in the NB buffer to the original volume. Samples were then analyzed by SDS-PAGE and Western blotting using anti-α-SNAP antibodies, with Na+/K+-ATPase serving as an integral membrane protein control.
Subcellular fractionation of membrane-enriched fractions
Membrane-enriched fractions were fractionated using an iodixanol gradient. First, 500 µl of a 30% iodixanol (Optiprep™ solution, D1556, Merck) prepared in a buffer containing 0.32 M sucrose, 6 mM EDTA, and 60 mM HEPES-NaOH (pH 7.4) was dispensed into a centrifuge tube. A continuous density gradient was then generated using an Autodensiflow Gradient Maker (Labconco) at 1 ml/min until a total volume of 9 ml was reached. Membrane-enriched fractions from E14.5 WT or hyh brains (2 mg/ml) were carefully layered on top of the gradient. The tubes were centrifuged at 48,000 × g for 18 h at 4 °C using a Hitachi CP100WX centrifuge with a P40ST rotor. Fractions (~500 µl each) were collected sequentially from the top using reverse mode on the Autodensiflow system and stored at −80 °C until further analysis.
SDS-PAGE and immunoblotting
Protein samples (10–30 µg) were diluted in loading buffer and boiled for 5 min before separation on 7.5–12.5% polyacrylamide gels. Following electrophoresis, proteins were transferred onto PVDF membranes (Millipore). Membranes were blocked and incubated for 1.5 h at 37 °C with primary antibodies diluted in PBS containing 0.35% Tween-20 and 5% BSA. The following primary antibodies were used: α-SNAP (1:1000, X1026, Exalpha), Rab4 (1:1000, sc-312, Santa Cruz), p63 (1:1000, ab124762, Abcam), β-actin (1:1000, 224-236-1, DSHB), β-tubulin (1:1000, E7, DSHB), Na+/K+-ATPase (1:1000, ab7671, Abcam), N-cadherin (1:800, sc-7939, Santa Cruz), and syntaxin-1 (1:1000, 12746, Santa Cruz). After washing, membranes were incubated with the appropriate secondary antibody for 1 h at room temperature, and chemiluminescence detection was performed using the Immobilon HRP kit (Merck).
Histology, immunofluorescence, and confocal microscopy
Brains from both WT and hyh mice were fixed in Bouin’s solution for 48 h at room temperature, followed by dehydration and embedding in Paraplast®, as previously described18. Coronal sections (5 µm thick) were cut and mounted on slides pre-treated with s3-amino-propyl-triethoxy-silane (Polysciences). Rehydration was achieved through sequential incubations in 100% xylene and graded ethanol solutions. Some sections were stained with hematoxylin and eosin to assess tissue morphology, while others were processed for immunofluorescence. For immunolabeling, sections were incubated with a primary anti-α-SNAP (1:50, X1026, Exalpha) and anti-N-cadherin (H-63) (1:50, sc-7939, Santa Cruz Biotechnology) antibodies diluted in 0.7% carrageenan and 0.1% Triton-X 100 in 42.5 mM Tris (pH 7.8) for 18 h at room temperature. After three washes with 0.1 M Tris-HCl (pH 7.8) containing 0.2% Tween-20 (5 min each), sections were incubated with Alexa Fluor donkey anti-mouse 568 (1:600, A10037) and anti-rabbit 488 (1:600, A-21206) in Tris-HCl for 1 h at room temperature. Control sections omitting the primary antibody confirmed labeling specificity. Sections were mounted with Canada Balsam and imaged using a Leica SP8 confocal microscope.
Statistics and reproducibility
All experiments used independent biological samples (no repeated measurements). Outcome assessment and data analysis were performed blinded using coded samples; group identities were revealed only after analysis. Sample sizes are reported in each figure. Normality was tested with the Shapiro–Wilk test. Group differences were assessed using two-tailed unpaired t-tests. No covariates were tested. Data were analyzed in GraphPad Prism 9. No multiple-comparison corrections were applied. Additional statistical details appear in the figure legends. Exact test statistics, confidence intervals, effect sizes, and numerical source data for all figures are resumed in the Supplementary Data 2.
Reporting summary
Further information on research design is available in the Nature Portfolio Reporting Summary linked to this article.
Data availability
All data reported in this paper will be shared by the corresponding authors upon reasonable request. Uncropped and unedited blot/gel images are included as Supplementary Data 1. The numerical source data for the graphs in this paper can be found in the Supplementary Data 2. This paper does not report original code. Any additional information required to reanalyze the data reported in this paper is available from the lead contacts upon request.
Materials availability
All reagents and materials used in this study are commercially available. Plasmids used in this study were provided by third parties and are not commercially available; requests for these materials should be directed to the original providers.
References
Barnard, R. J., Morgan, A. & Burgoyne, R. D. Stimulation of NSF ATPase activity by alpha-SNAP is required for SNARE complex disassembly and exocytosis. J. Cell Biol. 139, 875–883 (1997).
Park, Y. et al. Alpha-SNAP interferes with the zippering of the SNARE protein membrane fusion machinery. J. Biol. Chem. 289, 16326–16335 (2014).
Ma, L. et al. Alpha-SNAP enhances SNARE zippering by stabilizing the SNARE four-Helix bundle. Cell Rep. 15, 531–539 (2016).
Naydenov, N. G., Harris, G., Morales, V. & Ivanov, A. I. Loss of a membrane trafficking protein alphaSNAP induces non-canonical autophagy in human epithelia. Cell Cycle 11, 4613–4625 (2012).
Naydenov, N. G. et al. Loss of soluble N-ethylmaleimide-sensitive factor attachment protein alpha (alphaSNAP) induces epithelial cell apoptosis via down-regulation of Bcl-2 expression and disruption of the Golgi. J. Biol. Chem. 287, 5928–5941 (2012).
Miao, Y. et al. An essential and NSF independent role for alpha-SNAP in store-operated calcium entry. Elife 2, e00802 (2013).
Wang, L. & Brautigan, D. L. alpha-SNAP inhibits AMPK signaling to reduce mitochondrial biogenesis and dephosphorylates Thr172 in AMPKalpha in vitro. Nat. Commun. 4, 1559 (2013).
Bustamante-Barrientos, F. A. et al. Alpha-SNAP (M105I) mutation promotes neuronal differentiation of neural stem/progenitor cells through overactivation of AMPK. Front. Cell Dev. Biol. 11, 1061777 (2023).
Steel, G. J., Buchheim, G., Edwardson, J. M. & Woodman, P. G. Evidence for interaction of the fusion protein alpha-SNAP with membrane lipid. Biochem. J. 325, 511–518 (1997).
Banaschewski, C., Hohne-Zell, B., Ovtscharoff, W. & Gratzl, M. Characterization of vesicular membrane-bound alpha-SNAP and NSF in adrenal chromaffin cells. Biochemistry 37, 16719–16727 (1998).
Winter, U., Chen, X. & Fasshauer, D. A conserved membrane attachment site in alpha-SNAP facilitates N-ethylmaleimide-sensitive factor (NSF)-driven SNARE complex disassembly. J. Biol. Chem. 284, 31817–31826 (2009).
Song, H., Lopes, K., Orr, A. & Wickner, W. After their membrane assembly, Sec18 (NSF) and Sec17 (SNAP) promote membrane fusion. Mol. Biol. Cell 35, ar150 (2024).
Bronson, R. T. & Lane, P. W. Hydrocephalus with hop gait (hyh): a new mutation on chromosome 7 in the mouse. Brain Res. Dev. Brain Res. 54, 131–136 (1990).
Chae, T. H., Kim, S., Marz, K. E., Hanson, P. I. & Walsh, C. A. The hyh mutation uncovers roles for alpha Snap in apical protein localization and control of neural cell fate. Nat. Genet. 36, 264–270 (2004).
Hong, H. K., Chakravarti, A. & Takahashi, J. S. The gene for soluble N-ethylmaleimide sensitive factor attachment protein alpha is mutated in hydrocephaly with hop gait (hyh) mice. Proc. Natl. Acad. Sci. USA 101, 1748–1753 (2004).
Batiz, L. F. et al. Heterogeneous expression of hydrocephalic phenotype in the hyh mice carrying a point mutation in alpha-SNAP. Neurobiol. Dis. 23, 152–168 (2006).
Paez, P. et al. Patterned neuropathologic events occurring in hyh congenital hydrocephalic mutant mice. J. Neuropathol. Exp. Neurol. 66, 1082–1092 (2007).
Ferland, R. J. et al. Disruption of neural progenitors along the ventricular and subventricular zones in periventricular heterotopia. Hum. Mol. Genet. 18, 497–516 (2009).
Batiz, L. F. et al. A simple PCR-based genotyping method for M105I mutation of alpha-SNAP enhances the study of early pathological changes in hyh phenotype. Mol. Cell Probes 23, 281–290 (2009).
Arcos, A. et al. alpha-SNAP is expressed in mouse ovarian granulosa cells and plays a key role in folliculogenesis and female fertility. Sci. Rep. 7, 11765 (2017).
Burgalossi, A. et al. SNARE protein recycling by alphaSNAP and betaSNAP supports synaptic vesicle priming. Neuron 68, 473–487 (2010).
Rice, L. M. & Brunger, A. T. Crystal structure of the vesicular transport protein Sec17: implications for SNAP function in SNARE complex disassembly. Mol. Cell 4, 85–95 (1999).
D’Andrea, L. D. & Regan, L. TPR proteins: the versatile helix. Trends Biochem. Sci. 28, 655–662 (2003).
Blatch, G. L. & Lassle, M. The tetratricopeptide repeat: a structural motif mediating protein-protein interactions. Bioessays 21, 932–939 (1999).
Batiz, L. F. et al. Sperm from hyh mice carrying a point mutation in alphaSNAP have a defect in acrosome reaction. PLoS One 4, e4963 (2009).
Abramson, J. et al. Accurate structure prediction of biomolecular interactions with AlphaFold 3. Nature 630, 493–500 (2024).
Zhou, Q. et al. Cryo-EM structure of SNAP-SNARE assembly in 20S particle. Cell Res 25, 551–560 (2015).
Salawu, E. O. & Gaber, Y. RaFoSA: random forests secondary structure assignment for coarse-grained and all-atom protein systems. Cogent Biol. 2, 1214061 (2016).
Barszczewski, M. et al. A novel site of action for alpha-SNAP in the SNARE conformational cycle controlling membrane fusion. Mol. Biol. Cell 19, 776–784 (2008).
Fujiki, Y., Hubbard, A. L., Fowler, S. & Lazarow, P. B. Isolation of intracellular membranes by means of sodium carbonate treatment: application to endoplasmic reticulum. J. Cell Biol. 93, 97–102 (1982).
Huang, X. et al. Mechanistic insights into the SNARE complex disassembly. Sci. Adv. 5, eaau8164 (2019).
Andreeva, A. V. et al. G alpha12 interaction with alphaSNAP induces VE-cadherin localization at endothelial junctions and regulates barrier function. J. Biol. Chem. 280, 30376–30383 (2005).
Marz, K. E., Lauer, J. M. & Hanson, P. I. Defining the SNARE complex binding surface of alpha-SNAP: implications for SNARE complex disassembly. J. Biol. Chem. 278, 27000–27008 (2003).
Kajander, T., Cortajarena, A. L., Mochrie, S. & Regan, L. Structure and stability of designed TPR protein superhelices: unusual crystal packing and implications for natural TPR proteins. Acta Crystallogr. D. Biol. Crystallogr. 63, 800–811 (2007).
Schulke, J. P. et al. Differential impact of tetratricopeptide repeat proteins on the steroid hormone receptors. PLoS One 5, e11717 (2010).
Zhao, M. et al. Mechanistic insights into the recycling machine of the SNARE complex. Nature 518, 61–67 (2015).
Zick, M., Orr, A., Schwartz, M. L., Merz, A. J. & Wickner, W. T. Sec17 can trigger fusion of trans-SNARE paired membranes without Sec18. Proc. Natl. Acad. Sci. USA 112, E2290–E2297 (2015).
Schwartz, M. L. et al. Sec17 (alpha-SNAP) and an SM-tethering complex regulate the outcome of SNARE zippering in vitro and in vivo. Elife 6, e27396 (2017).
de Paola, M., Miro, M. P., Ratto, M., Batiz, L. F. & Michaut, M. A. Pleiotropic effects of alpha-SNAP M105I mutation on oocyte biology: ultrastructural and cellular changes that adversely affect female fertility in mice. Sci. Rep. 9, 17374 (2019).
Menon, A. K. Sterol gradients in cells. Curr. Opin. Cell Biol. 53, 37–43 (2018).
Sharpe, H. J., Stevens, T. J. & Munro, S. A comprehensive comparison of transmembrane domains reveals organelle-specific properties. Cell 142, 158–169 (2010).
Bigay, J. & Antonny, B. Curvature, lipid packing, and electrostatics of membrane organelles: defining cellular territories in determining specificity. Dev. Cell 23, 886–895 (2012).
van Meer, G., Voelker, D. R. & Feigenson, G. W. Membrane lipids: where they are and how they behave. Nat. Rev. Mol. Cell Biol. 9, 112–124 (2008).
Harayama, T. & Riezman, H. Understanding the diversity of membrane lipid composition. Nat. Rev. Mol. Cell Biol. 19, 281–296 (2018).
Berman, H. M. et al. The protein data bank. Nucleic Acids Res. 28, 235–242 (2000).
Altschul, S. F., Gish, W., Miller, W., Myers, E. W. & Lipman, D. J. Basic local alignment search tool. J. Mol. Biol. 215, 403–410 (1990).
Eswar, N. et al. Comparative protein structure modeling using Modeller. Curr. Protoc. Bioinformatics 5, Unit-5 6 (2006).
Webb, B. & Sali, A. Comparative protein structure modeling using MODELLER. Curr. Protoc. Protein Sci. 86, 2 9 1–2 9 37 (2016).
Berendsen, H. J. C., van der Spoel, D. & van Drunen, R. GROMACS: a message-passing parallel molecular dynamics implementation. Comput. Phys. Commun. 91, 43–56 (1995).
Abraham, M. J. et al. GROMACS: high performance molecular simulations through multi-level parallelism from laptops to supercomputers. SoftwareX 1-2, 19–25 (2015).
de Jong, D. H. et al. Improved parameters for the Martini coarse-grained protein force field. J. Chem. Theory Comput. 9, 687–697 (2012).
Jo, S., Kim, T., Iyer, V. G. & Im, W. CHARMM-GUI: a web-based graphical user interface for CHARMM. J. Comput. Chem. 29, 1859–1865 (2008).
Qi, Y. et al. CHARMM-GUI Martini maker for coarse-grained simulations with the Martini force field. J. Chem. Theory Comput. 11, 4486–4494 (2015).
Meza, J. C. Steepest descent. WIREs Comput. Stat. 2, 719–722 (2010).
Berendsen, H. J. C., Postma, J. P. M., van Gunsteren, W. F., DiNola, A. & Haak, J. R. Molecular dynamics with coupling to an external bath. J. Chem. Phys. 81, 3684–3690 (1984).
Bussi, G., Donadio, D. & Parrinello, M. Canonical sampling through velocity rescaling. J. Chem. Phys. 126, 014101 (2007).
Parrinello, M. & Rahman, A. Polymorphic transitions in single crystals: a new molecular dynamics method. J. Appl. Phys. 52, 7182–7190 (1981).
Humphrey, W., Dalke, A. & Schulten, K. VMD: visual molecular dynamics. J. Mol. Graph 33-38, 27–38 (1996).
Fu, H., Shao, X., Chipot, C. & Cai, W. Extended adaptive biasing force algorithm. An on-the-fly implementation for accurate free-energy calculations. J. Chem. Theory Comput. 12, 3506–3513 (2016).
Lesage, A., Lelièvre, T., Stoltz, G. & Hénin, J. Smoothed biasing forces yield unbiased free energies with the extended-system adaptive biasing force method. J. Phys. Chem. B 121, 3676–3685 (2016).
Fiorin, G., Klein, M. L. & Hénin, J. Using collective variables to drive molecular dynamics simulations. Mol. Phys. 111, 3345–3362 (2013).
Ross, B. H., Lin, Y., Corales, E. A., Burgos, P. V. & Mardones, G. A. Structural and functional characterization of cargo-binding sites on the mu4-subunit of adaptor protein complex 4. PLoS One 9, e88147 (2014).
Bordier, C. Phase separation of integral membrane proteins in Triton X-114 solution. J. Biol. Chem. 256, 1604–1607 (1981).
Trigo, C., Vivar, J. P., Gonzalez, C. B. & Brauchi, S. A cell-free assay to determine the stoichiometry of plasma membrane proteins. Biotechniques 54, 191–196 (2013).
Lang, T. et al. Ca2+-triggered peptide secretion in single cells imaged with green fluorescent protein and evanescent-wave microscopy. Neuron 18, 857–863 (1997).
Tronchere, H. & Boal, F. Liposome flotation assays for phosphoinositide-protein interaction. Bio Protoc. 7, e2169 (2017).
Acknowledgements
We thank Dr. Phyllis Hanson for providing the plasmids used for the generation of recombinant proteins. This work was supported by the Fondecyt Program of the Chilean National Agency for Research and Development (ANID) (Fondecyt Regular 1211384 and 1251409 to L.F.B.; 1230446 to W.G.; 1240604 to U.W.; Fondecyt Iniciacion 11251092 to R.H.) and the National Agency for Scientific and Technological Promotion of Argentina (Grant PICT 2020–03627 to M.A.M. and L.F.B.). M.M-R. received a FAI-UANDES PhD Fellowship and Postdoctoral Grant. This article is dedicated to the memory of Yimo Lin, who generated the constructs used to produce recombinant α-SNAP WT and M105I.
Author information
Authors and Affiliations
Contributions
L.F.B. and W.G. conceived and designed the study. M.B., B.H., and W.G. conducted and analyzed data from in silico experiments. B.H.R. and G.A.M. generated all recombinant proteins. U.W. and S.S. performed liposome purifications and biochemical assays. J.P.V. and S.B. carried out light-sheet microscopy experiments. M.M-R., R.H., C.M-G., C.P., C.M., G.M., R.I.M. and M.A.M. performed in vitro and in vivo experiments to evaluate protein binding to lipids and cell membranes. M.M-R., M.B., W.G., and L.F.B. analyzed the data, created the figures, and wrote the manuscript. All the authors revised the final version of the manuscript.
Corresponding authors
Ethics declarations
Competing interests
The authors declare no competing interests.
Peer review
Peer review information
Communications Biology thanks the anonymous reviewers for their contribution to the peer review of this work. Primary Handling Editor: Ophelia Bu. A peer review file is available.
Additional information
Publisher’s note Springer Nature remains neutral with regard to jurisdictional claims in published maps and institutional affiliations.
Supplementary information
Rights and permissions
Open Access This article is licensed under a Creative Commons Attribution-NonCommercial-NoDerivatives 4.0 International License, which permits any non-commercial use, sharing, distribution and reproduction in any medium or format, as long as you give appropriate credit to the original author(s) and the source, provide a link to the Creative Commons licence, and indicate if you modified the licensed material. You do not have permission under this licence to share adapted material derived from this article or parts of it. The images or other third party material in this article are included in the article’s Creative Commons licence, unless indicated otherwise in a credit line to the material. If material is not included in the article’s Creative Commons licence and your intended use is not permitted by statutory regulation or exceeds the permitted use, you will need to obtain permission directly from the copyright holder. To view a copy of this licence, visit http://creativecommons.org/licenses/by-nc-nd/4.0/.
About this article
Cite this article
Méndez-Ruette, M., Bedoya, M., Hinrichsen, B. et al. A pathogenic mutation in α-SNAP impairs membrane lipid binding by concealing a critical hydrophobic loop. Commun Biol 9, 294 (2026). https://doi.org/10.1038/s42003-026-09578-y
Received:
Accepted:
Published:
Version of record:
DOI: https://doi.org/10.1038/s42003-026-09578-y








