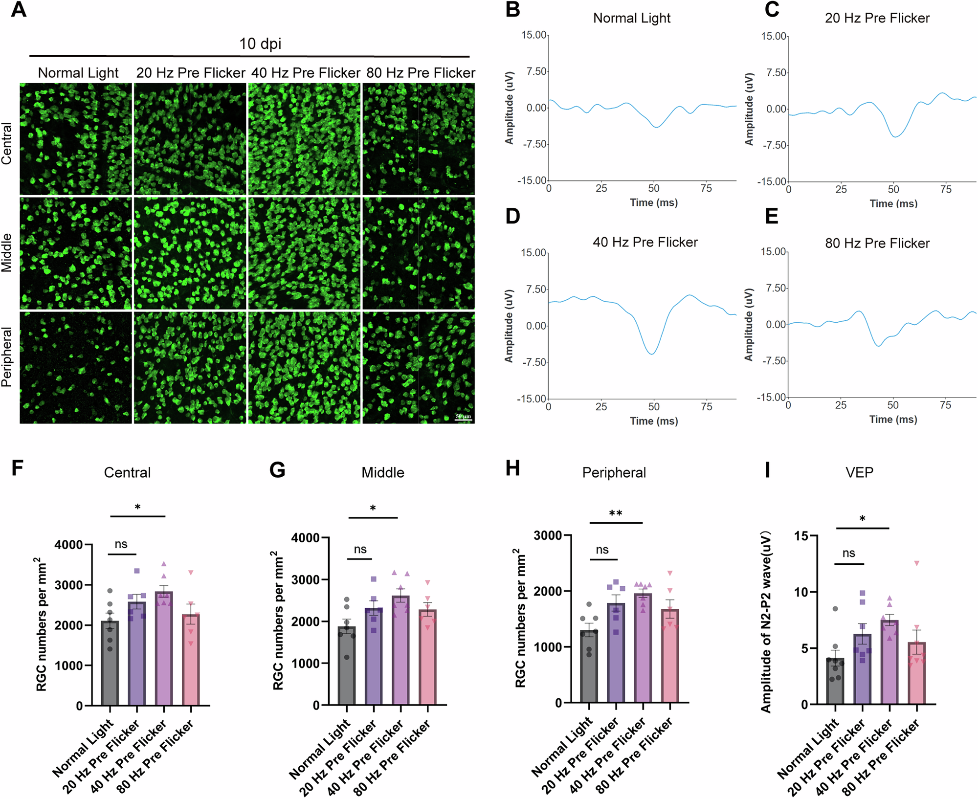
Fig. 5: The neuroprotective effect of 40 Hz flicker preconditioning on NAION was flicker frequency-specific.

A Representative immunofluorescence images of RBPMS-positive RGCs in different retinal regions and frequency groups at 10 days post-ischemia (dpi). Scale bar: 50 μm. B–E Representative VEP waveforms from different frequency groups at 10 days post-ischemia. F–H Quantification of RBPMS-positive RGCs in the central, middle and peripheral retina for different frequency groups (each data point represents one retina, n = 5-6 mice per group). I Quantitative analysis of N2-P2 amplitude of VEP among different frequency groups (each data point represents one eye, n = 4–5 mice per group). Statistical significance was determined using one-way ANOVA followed by Tukey’s post hoc test. Data are represented as mean ± SEM. *P < 0.05; **P < 0.01; ns, no significant difference.