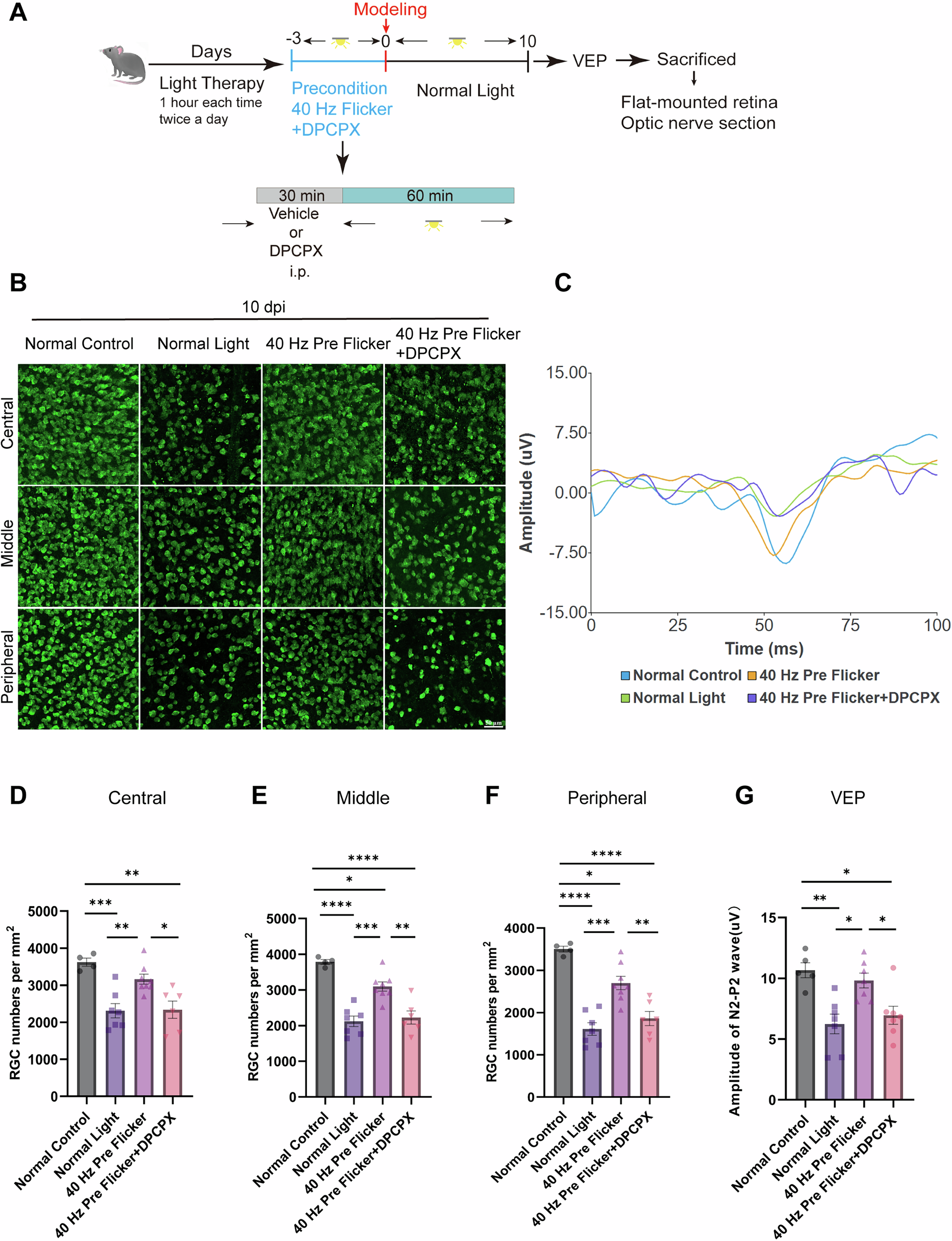
Fig. 7: The neuroprotective effect of 40 Hz flicker preconditioning was reversed by the A1R antagonist DPCPX, both in cellular protection and visual function.

A The experimental scheme. DPCPX was administered via intraperitoneal injection 30 min before each 40 Hz preconditioning flicker session and repeated daily for 3 days before NAION induction. B Representative immunofluorescence images of RBPMS-positive RGCs in different retinal regions and treatment groups at 10 days post-ischemia (dpi). Scale bar: 50 μm. C Representative VEP waveforms from different treatment groups. D–F Quantification of the number of RBPMS-positive RGCs in the central, middle and peripheral retina for different treatment groups (each data point represents one retina, n = 4–6 mice per group). G Quantitative analysis of N2-P2 amplitude of VEP for different treatment groups (each data point represents one eye, n = 4–5 mice per group). Statistical significance was determined using one-way ANOVA followed by Tukey’s post hoc test. Data are represented as mean ± SEM. *P < 0.05; **P < 0.01; ***P < 0.001; ****P < 0.0001.