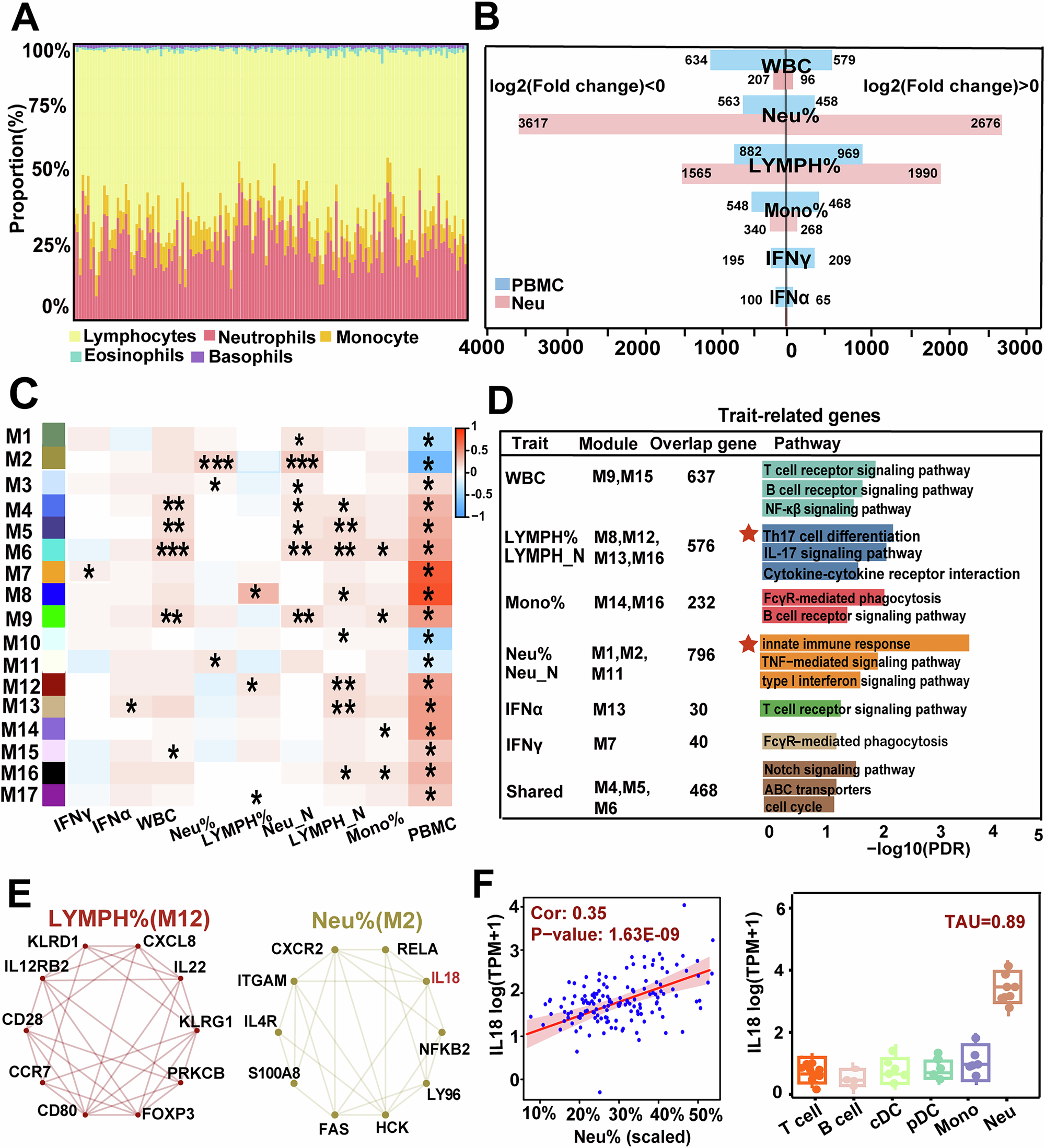
Fig. 2: Integration of linear regression model and WGCNA to identify genes associated with immune traits.

A Proportion of five immune cell types across 134 samples. B Genes significantly associated (FDR < 0.05) with partial immune traits in pigs (white blood cell count (WBC), neutrophil proportion (Neu%), lymphocyte proportion (LYMPH%), monocyte proportion (Mono%), IFNγ, and IFNα) as calculated by the linear regression model. Results for other immune phenotypes are provided in Supplementary Fig. S2 A. C Application of Weighted Gene Co-expression Network Analysis (WGCNA) to identify modules associated with immune traits in PBMCs and Neu gene expression profiles, with color indicating the strength of correlation between module genes and phenotypes (Neutrophil number: Neu_N, LYMPH number: LYMPH_N). D Immune trait-associated module genes and the results of their enrichment analysis (FDR < 0.05). Overlap genes indicates genes identified by both WGCNA and the linear regression model as associated with immune traits. E Hub genes associated with LYMPH% and Neu% are shown. F IL18 expression level is significantly correlated with Neu% (n = 124) (left panel); expression pattern of IL18 across all cell types, with TAU values indicating cell-type specificity (right panel).