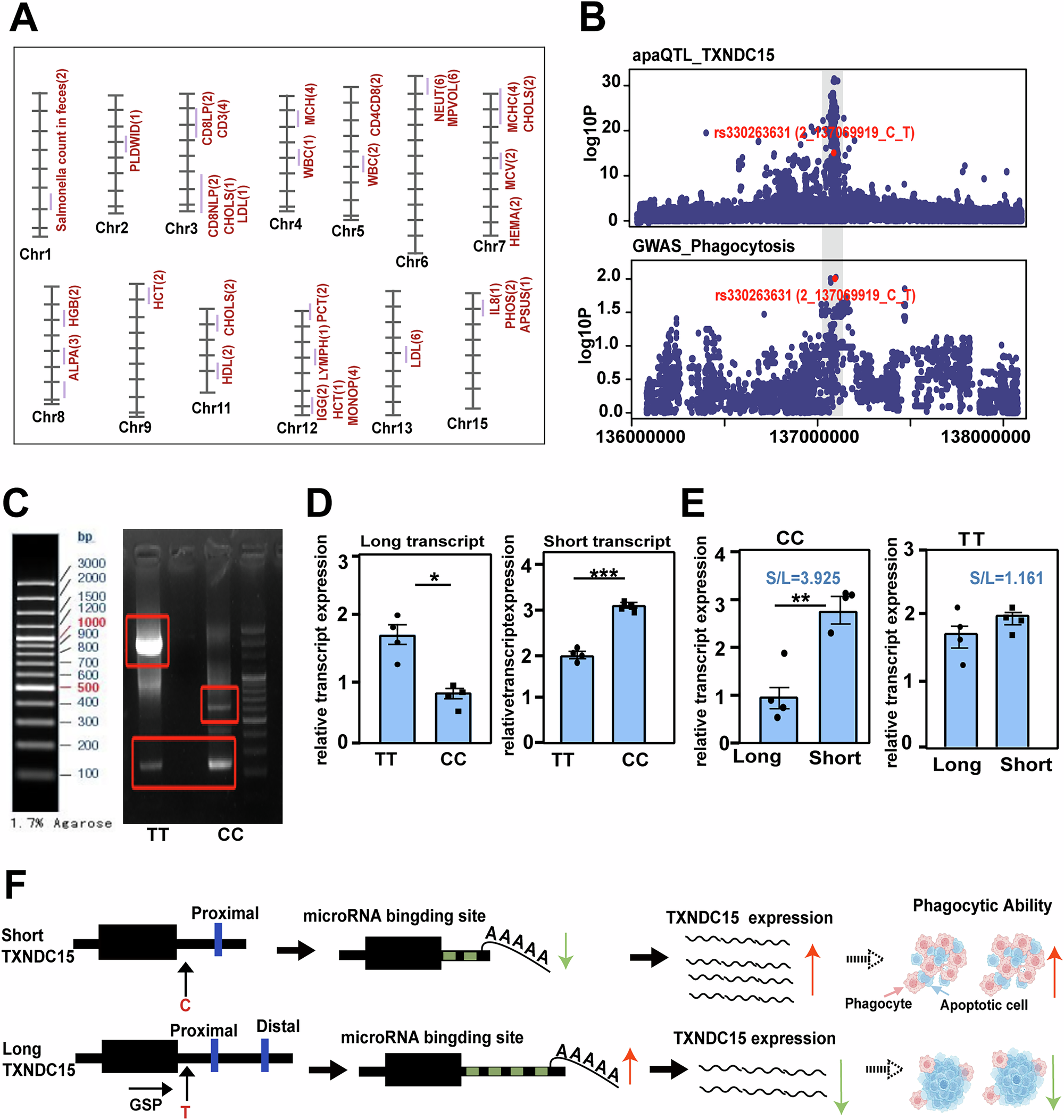
Fig. 6: Integration of PBMCs and molQTLs analysis with GWAS.

A The PBMCs- and Neu- eQTLs, sQTLs, and apaQTLs show significant enrichment in QTL regions associated with porcine health and immune traits. QTL names are provided in Supplementary Data 7. B Examples of apaQTLs (rs330263631) colocalized with GWAS signals related to pig phagocytosis (PPH4 = 0.92). C Agarose gel electrophoresis of 3′RACE PCR products under different rs330263631 alleles (n = 4 independent biological samples). D The rs330263631 regulates the selection of long and short transcripts of TXNDC15 (analyzed by transcript-specific qPCR; left panel: T allele promotes long transcript expression; right panel: C allele promotes short transcript expression). Bar height represents the mean expression level of transcripts across four independent biological samples (n = 4) within each genotype group, with error bars indicating standard deviation. E The short transcript of TXNDC15 is expressed at a higher level than the long transcript in both CC and TT genotypes of rs330263631 (analyzed by transcript-specific qPCR; n = 4 independent biological samples). F The C allele at the rs330263631 locus may promote the generation of short 3′UTRs transcripts to increase mRNA levels, thereby ultimately regulating cellular phagocytic capacity, whereas the T genotype exhibits the opposite effect. The right panel in F shows representative images of phagocytosis assays for different genotypes: pink arrows indicate phagocytic cells, and blue arrows indicate apoptotic cells. The CC genotype demonstrates stronger phagocytic capacity, characterized by a greater number of phagocytic cells (pink) and fewer unengulfed apoptotic cells (blue).