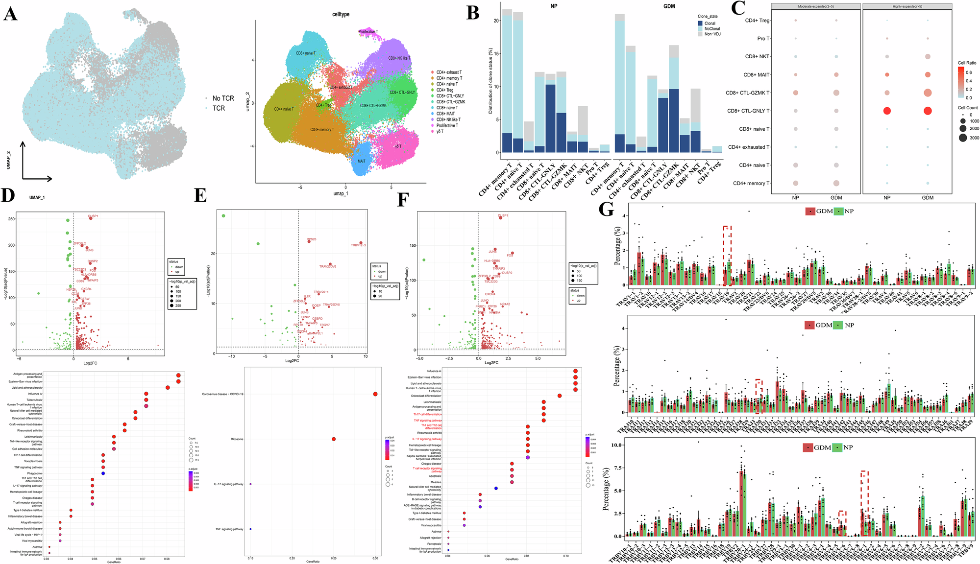
Fig. 5: Characterization of T cell immune repertoires in women with GDM undergoing ART treatment.

A Uniform manifold approximation and projection (UMAP) plot of αβ T cell receptor (TCR)-matched T cells. B Bar plot illustrating the distribution of TCRs across distinct T cell subtypes. C Dot plot showing TCR clonal expansion across distinct T cell subtypes. D Differential expression gene (DEGs) and Kyoto Encyclopedia of Genes and Genomes (KEGG) pathway enrichment analyses of expanded T cells in the GDM group. E DEGs and KEGG pathway enrichment analyses of expanded CD8+ T cells in the GDM group. F DEGs and KEGG pathway enrichment analyses of expanded CD4+ T cells in the GDM group. Volcano plots are shown above (D–F), and KEGG enrichment results are shown below. G Usage preferences of T cell receptor alpha variable (TRAV) genes (top), T cell receptor alpha joining (TRAJ) genes (middle), and T cell receptor beta variable (TRBV) genes (bottom) in the GDM group. p values were calculated using the Wilcoxon rank-sum test. A red asterisk indicates a statistically significant difference between the GDM and NP groups.