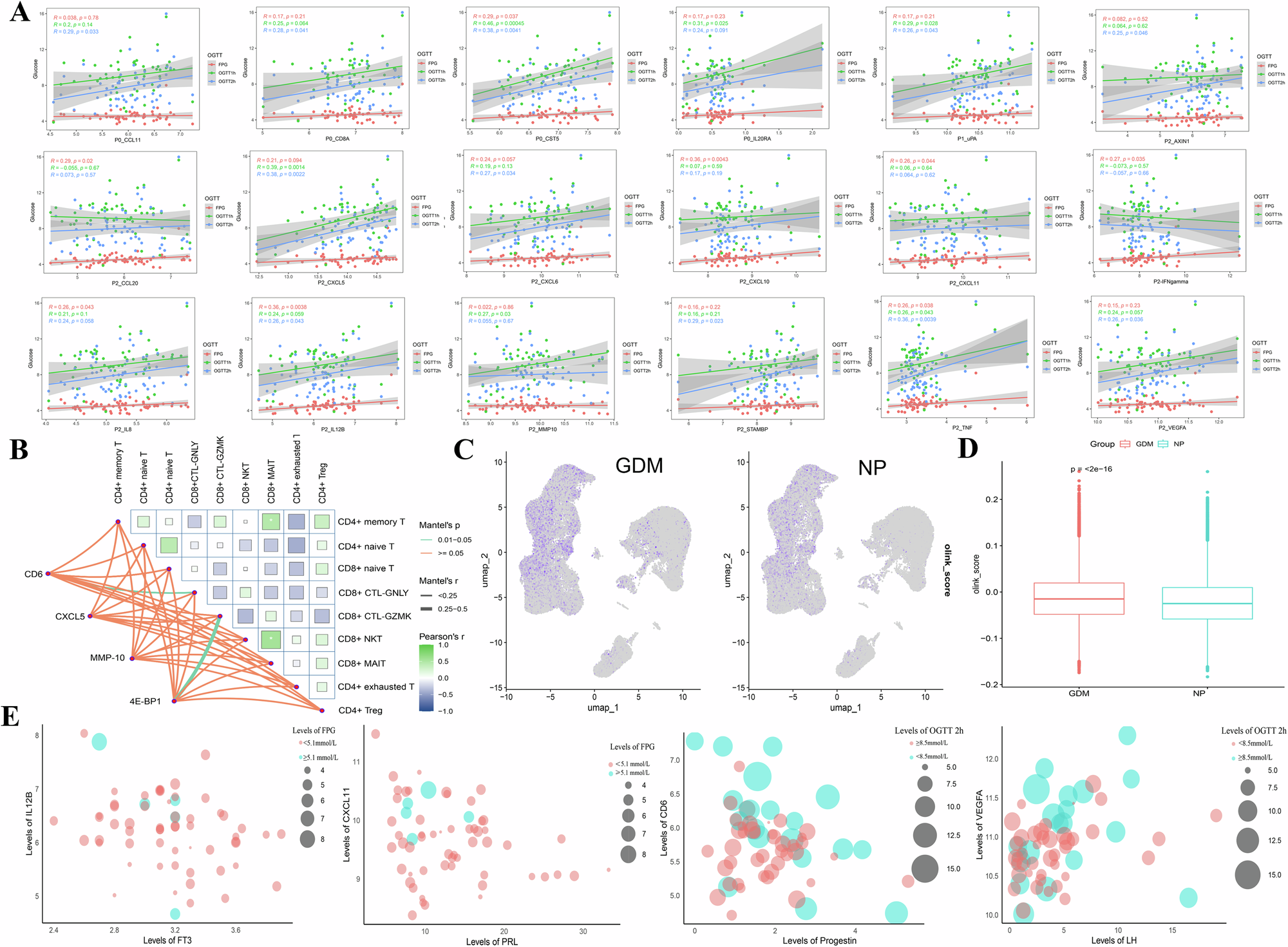
Fig. 9: Inflammatory factor profiles and glucose metabolism.

A Correlation between inflammatory factor levels and second-trimester blood glucose levels. Fasting plasma glucose (FPG), 1-h oral glucose tolerance test (OGTT 1 h), and 2-h oral glucose tolerance test (OGTT 2 h) represent glucose measurements obtained between 24–28 weeks of gestation. P0, P1, and P2 denote detection periods for inflammatory factors during the pre-pregnancy period, 4–6 weeks of gestation, and 24–28 weeks of gestation, respectively. Pearson correlation analysis was performed. B Correlation between inflammatory factor levels and T cell subtype proportions. Mantel’s test was used to evaluate correlations between inflammatory factor protein levels and T cell subtype ratios. Inflammatory factors CD6, C-X-C motif chemokine ligand 5 (CXCL5), matrix metallopeptidase 10 (MMP10), and eukaryotic translation initiation factor 4E-binding protein 1 (4E-BP1) were assessed during the second trimester. An asterisk indicates a significant pairwise correlation. C Uniform manifold approximation and projection (UMAP) plot showing Olink inflammatory factor scores in single cells from the GDM and NP groups. Scores were calculated by mapping 92 inflammatory factor-encoding genes at the single-cell level using the AddModuleScore function. D Comparison of Olink inflammatory factor-encoding gene scores in PBMCs between the GDM and NP groups. The Wilcoxon rank-sum test was applied. E Three-dimensional scatter plots illustrating correlations among inflammatory factor levels, reproductive hormone levels, and blood glucose. Point size indicates blood glucose levels, and color indicates whether values met the diagnostic criteria for GDM. FT3 free triiodothyronine, PRL prolactin, LH luteinizing hormone.