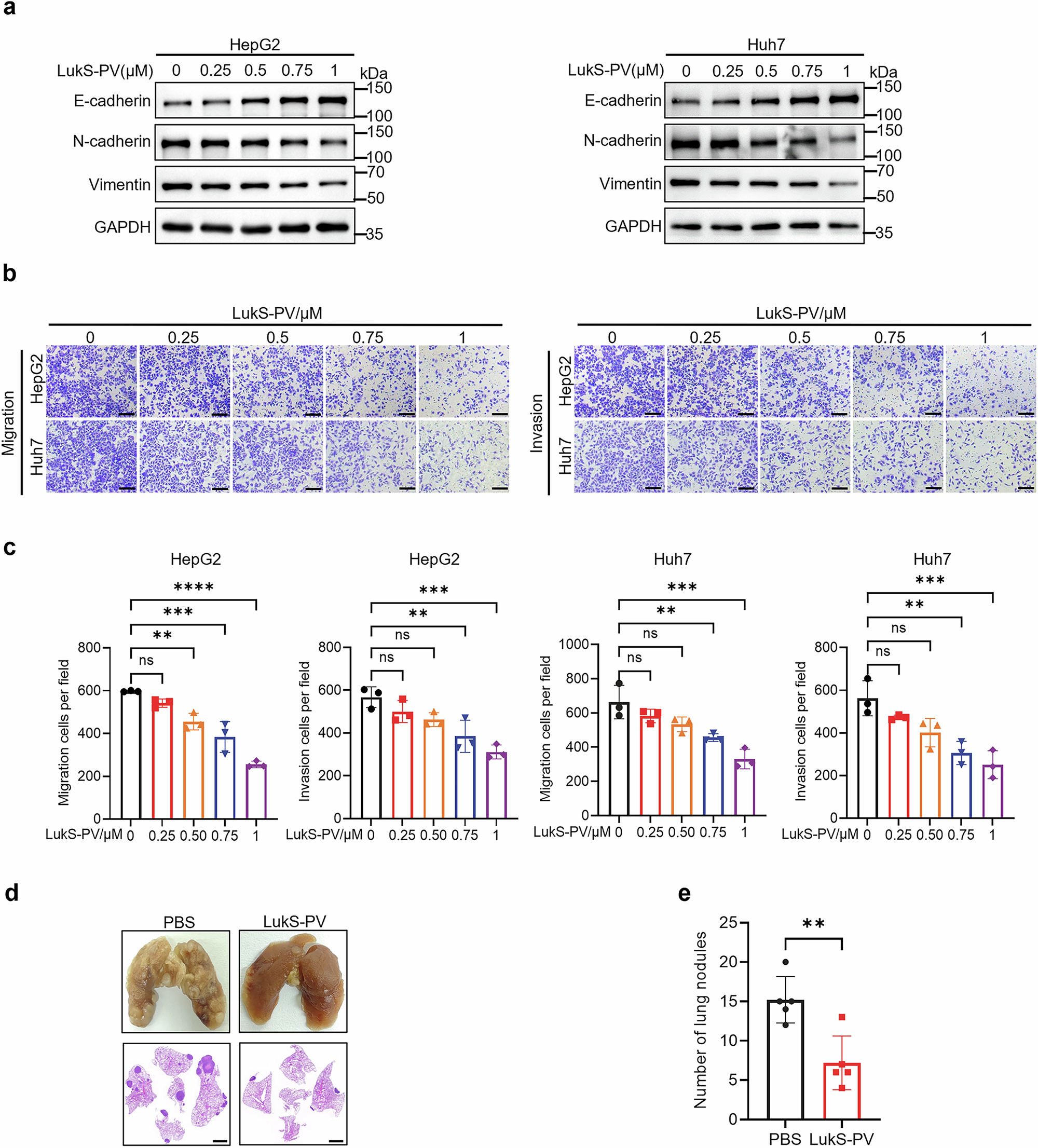
Fig. 1: LukS-PV inhibits EMT and metastatic progression in HCC.
From: LukS-PV targeting C5aR inhibits EMT in hepatocellular carcinoma via the BCL6/HDAC6/HSPD1 axis

a E-cadherin, N-cadherin, and vimentin protein expression levels were detected in HCC cells treated with different concentrations of LukS-PV for 24 h. b, c Representative images and statistical analysis of transwell migration/invasion assays in HCC cells treated with different concentrations of LukS-PV for 24 h. Scale bar, 100 μm. d Representative images of the gross lung appearance and HE staining of the lung lobes. e Statistical analysis of metastatic nodules in the lung metastasis mouse model. Scale bar, 2 mm. Transwell (mean ± SD; n = 3) and metastatic lung nodules data (mean ± SD; n = 5) were analyzed by unpaired two-tail t-test or one-way ANOVA. **, p < 0.01; ***, p < 0.001; ****, p < 0.0001; ns not significant.