Fig. 5: LukS-PV induces HSPD1 acetylation by inhibiting the BCL6/HDAC6 axis.
From: LukS-PV targeting C5aR inhibits EMT in hepatocellular carcinoma via the BCL6/HDAC6/HSPD1 axis

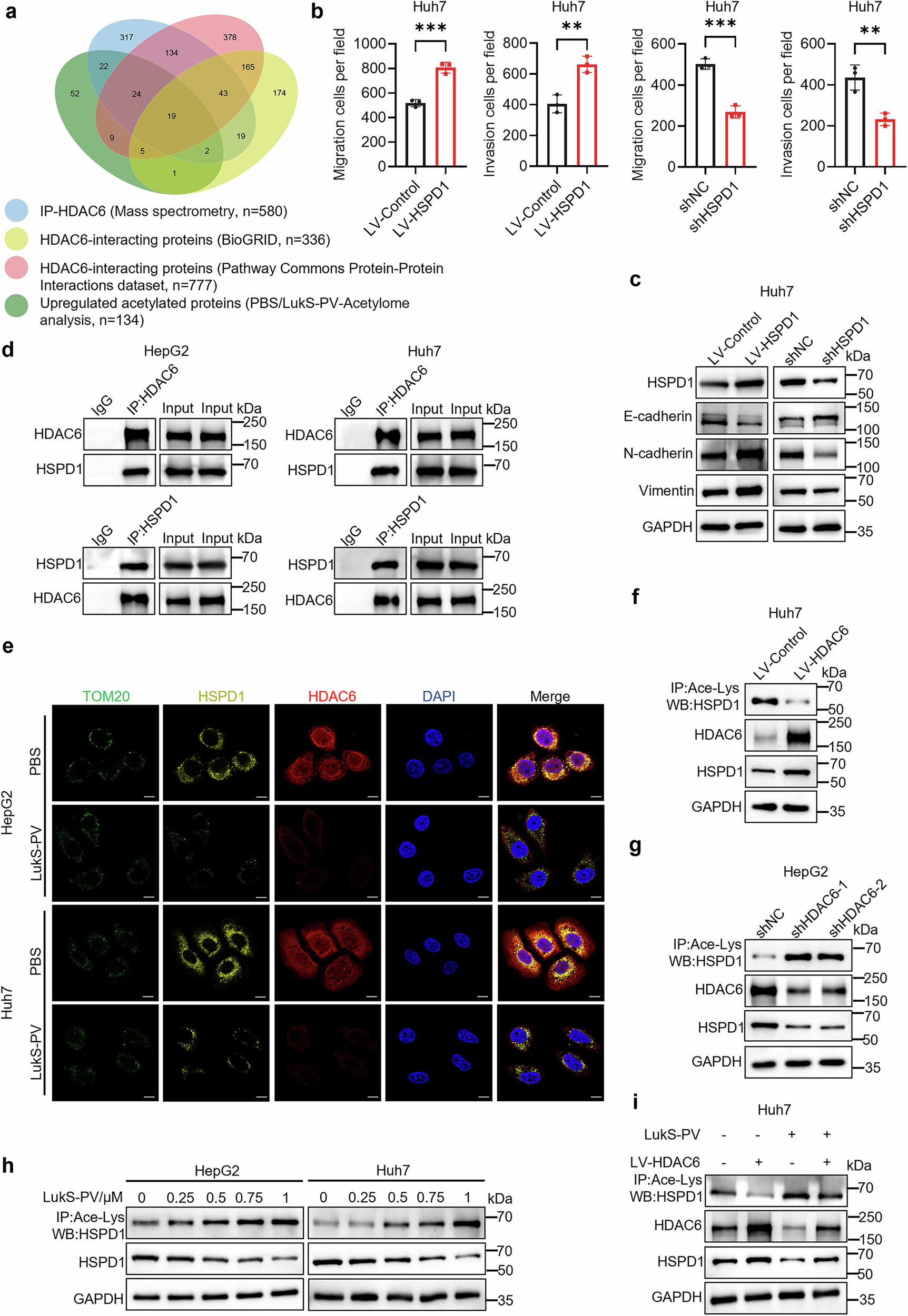
a Venn diagram showing the overlap of proteins among the four datasets. b Statistical analysis of transwell migration/invasion assays in Huh7 cells ± HSPD1 overexpression or knockdown. c Western blot analysis was used to examine the protein expression level changes of HSPD1, E-cadherin, N-cadherin, and vimentin in Huh7 cells ± HSPD1 overexpression or knockdown. d Co-IP analysis of the interaction between HDAC6 and HSPD1 in HepG2 and Huh7 cells. e Confocal assays were used to observe the co-localization of HDAC6 and HSPD1 proteins in HepG2 and Huh7 cells treated with or without LukS-PV. Scale bar, 10 μm. f Western blot analysis was used to examine the protein expression level changes of HDAC6, HSPD1, and acetylated HSPD1 in Huh7 cells ±  HDAC6 overexpression. g Western blot analysis was used to examine the protein expression level changes of HDAC6, HSPD1, and acetylated HSPD1 in HepG2 cells ± HDAC6 knockdown. h The protein expression levels of HSPD1 and acetylated HSPD1 were detected in HCC cells treated with different concentrations of LukS-PV for 24 h. i Western blot analysis was used to examine the protein expression levels of HDAC6, HSPD1, and acetylated HSPD1 in Huh7 cells ± HDAC6 overexpression treated with or without 1 μM LukS-PV for 24 h. Transwell data (mean ± SD; n = 3) were analyzed by unpaired two-tail t-test. **, p < 0.01; ***, p < 0.001.