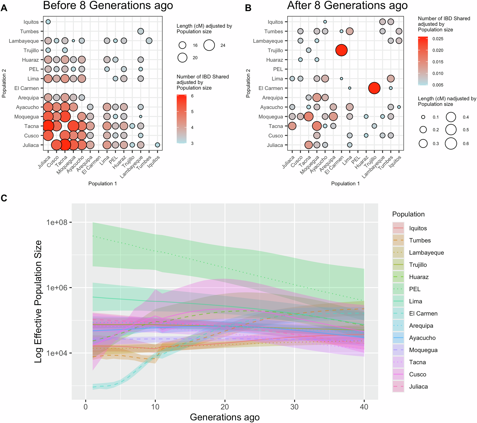
Fig. 3: Demographic patterns between 14 urban Peruvian Populations.
From: Unraveling the genetic landscape and admixture dynamics of urban populations across Peru

We organize IBD segments in two intervals corresponding to (A) pre- and colonial gene flow between 14 urban Peruvian populations and B postcolonial and post-admixture events. The first interval includes IBD segments smaller than 18.75 cM. IBD segments greater than 18.75cM represent the DNA sharing of the last eight generations. For visualization purposes, internal sharing was ignored and only values above the median. Populations are ordered roughly from northern to southern Peru. C Effective population size inferred through HapNe for 14 urban populations. Lima (represented by PGP Lima and PEL with green shade with dotted and solid lines) shows continuous population growth. The y-axis is on a log scale. Shading around the lines represents a 95% confidence interval. All analyses are based on n = 470 unrelated individuals from PGP and PEL from 1000 Genomes Project (Arequipa = 26, Ayacucho = 35, El Carmen = 37, Cusco = 36, Huaraz = 36, Iquitos = 29, Lambayeque = 12, Lima = 28, PEL = 85, Moquegua = 30, Juliaca = 40, Tacna = 21, Tumbes = 33, Trujillo = 22).