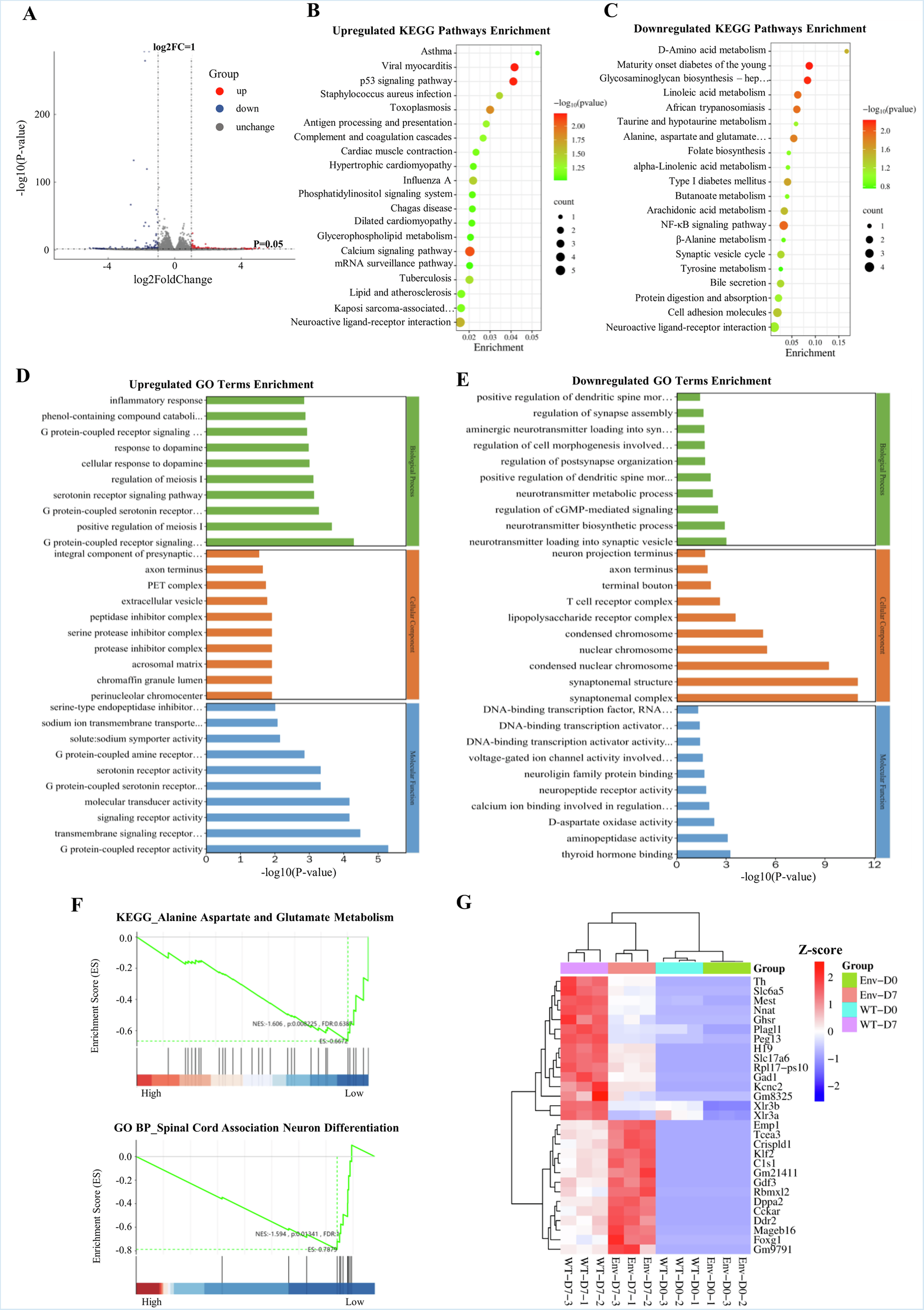
Fig. 4: Env of ZIKV inhibits neurodevelopment-related pathways under monolayer neural differentiation.
From: ZIKV envelope protein is a strong blocker of early directional differentiation in the neural lineage

A Volcano plots show the expression of DEGs in 46C-Env compared with 46C-WT on day 7 after N2B27 differentiation. Up- and down-regulated genes are plotted in red and blue, respectively. B, C KEGG pathway analysis was performed on up- and down-regulated DEGs. D, E GO analysis of the top 10 GO terms for up- and down-regulated DEGs. F GSEA analysis of DEGs enriched in “Alanine Aspartate and Glutamate Metabolism” and “Spinal Cord Association Neuron Differentiation”. G Heatmap showing expression of D0 and D7 DEGs in 46C-Env compared with 46C-WT (n = 3). Each color block in the figure represents the computational result for a single gene in a single sample. The color scale represents expression values standardized by row Z-score.