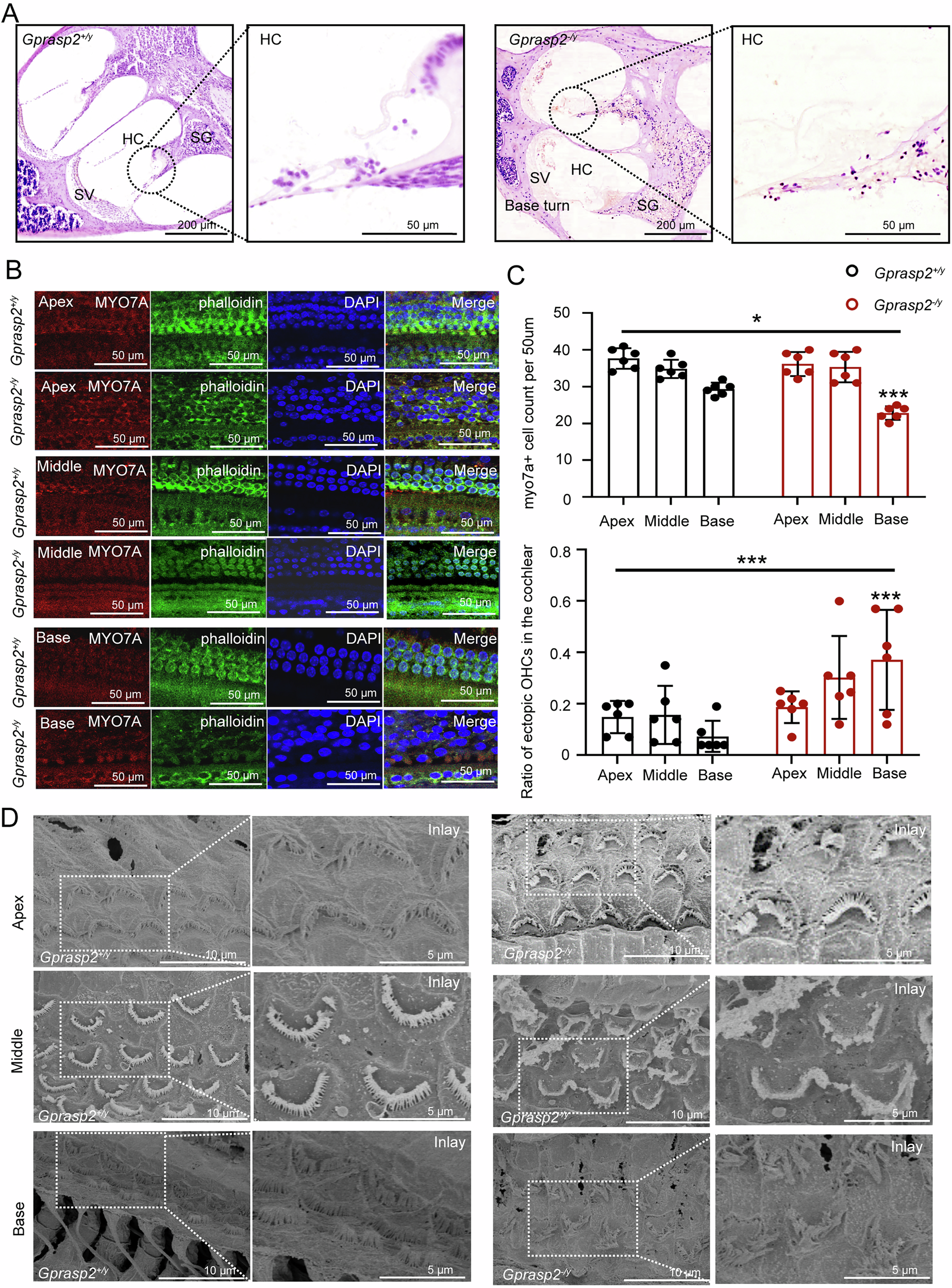
Fig. 2: The structure examination of the cochlea between Gprasp2-deficient mice and WT mice.

A HE staining of cochlea, scale bar:200 μm (inserts, 50μm). Representative photomicrographs taken from paraffin sections of six-month-old WT and Gprasp2-/y mice. HC, hair cells; SG, spiral ganglia region; SV, stria vascularis; B, C Fluorescence shows the basilar membrane in the WT and Gprasp2-/y mice. MYO7A (red) indicates hair cell and phalloidin (green) indicates the F-actin, scale bar:50μm, n = 6. Then, ectopic hair cells across the different regions of the cochlea were quantitatively analyzed. Each bar represents mean ± SEM. *P < 0.05; ***P < 0.001; D SEM shows OHCs at the apex, middle, and base turn in the WT and Gprasp2-/y mice, scale bar:10μm (inserts, 5μm).