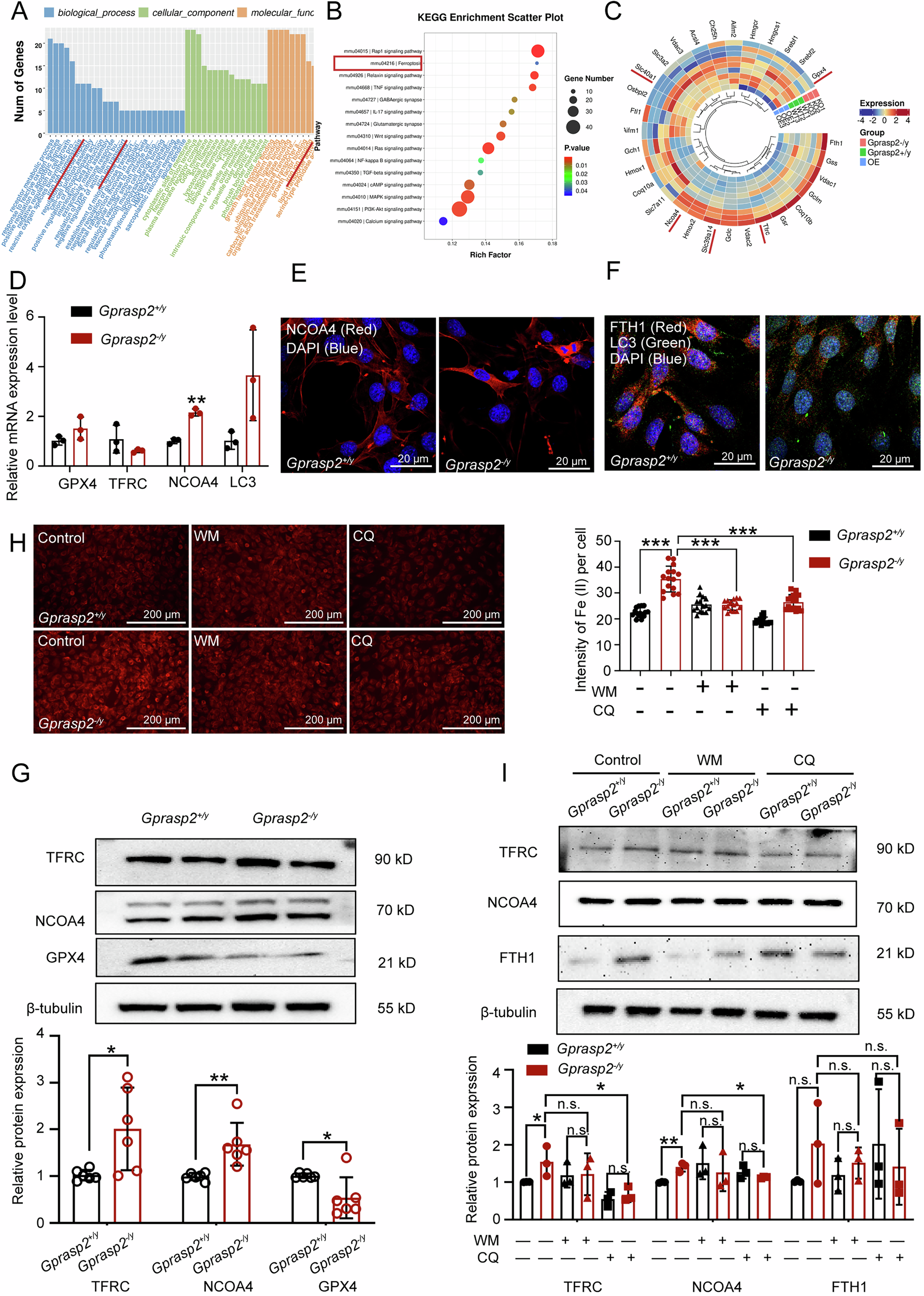
Fig. 4: The Gprasp2-deficiency enhances ferritinophagy.

A Transcriptome sequencing analysis of Gprasp2 gene-deficient HEI-OC1 cell line. DEGs enriched in biological process, cellular component or molecular function were shown in GO enrichment analysis. The height of the bar represents the enriched gene number; B DEGs enriched in the pathway were shown in the KEGG analysis. The abscissa represents the gene ratio, which is calculated as “input gene number”/ “background gene number”; C Genes enriched in the ferroptosis pathway were shown in the heat map. Data was normalized by logarithm of 10. OE: WT cells transfected with Gprasp2 plasmid; D The qRT-PCR analysis of ferroptosis-related genes in the Gprasp2-/y and wild-type HEI-OC1 cells. The data are normalized to the β-tubulin control, three biological independent samples were analyzed per group. The data are presented as the mean ± SEM values, **P < 0.01; E The Gprasp2-/y and wild-type HEI-OC1 cells were fixed and immune-stained with anti-NCOA4 (red). Scale bar, 20 μm, three biological independent samples were analyzed per group; F The Gprasp2-/y and wild-type HEI-OC1 cells were fixed and immune-stained with anti-LC3 (green) and anti-FTH1 (red). Scale bar, 20 μm, three biological independent samples were analyzed per group; G Western blot analysis of ferroptosis-related genes in the Gprasp2-/y and wild-type HEI-OC1 cells. The data are normalized to the β-tubulin control. All data are from three independent experiments. The data are presented as the mean ± SEM values, *P < 0.05; **P < 0.01; H The Gprasp2-/y and wild-type HEI-OC1 cells were treated with WM or CQ for 24 h, then they were stained with FerroOrange (red) to identify Fe(II). Scale bar, 200 μm, three biological independent samples were analyzed per group. The intensity of Fe(II) per cell was quantitatively analyzed. Each bar represents mean ± SEM, ***P < 0.001; I Western blot analysis of ferroptosis genes in the Gprasp2-/y and wild-type HEI-OC1 cells treated with WM or CQ. The data are normalized to the β-tubulin control. All data are from three independent experiments. The data are presented as the mean ± SEM values, *P < 0.05; n.s.: not significant.