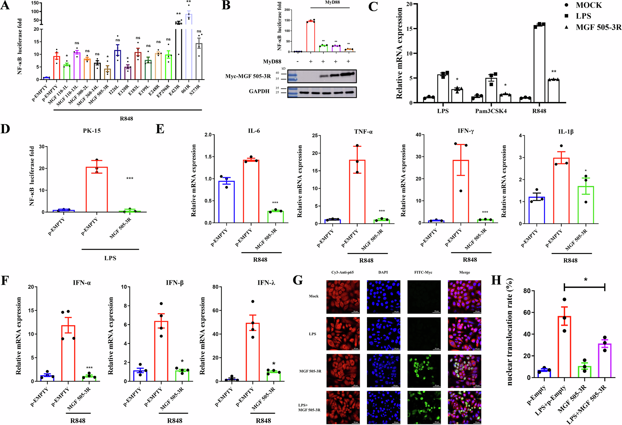
Fig. 1: The ASFV MGF 505–3R protein significantly inhibits NF–κB signaling activity.

A HeLa cells were transfected with pGL4.32–NF–κB–Luc along with either an empty vector, pcDNA3.1–Flag–MyD88, and/or pCMV–myc–MGF 505–3R for 24 h, after which luciferase activity was measured (mean ± S.D., n = 4, *p < 0.05, **p < 0.01). B The experiment was performed as described in (A), but with increasing concentrations of pCMV–myc–MGF 505–3R (mean ± S.D., n = 4, **p < 0.01). C HeLa cells were transfected with pGL4.32–NF–κB–Luc and either an empty vector or pCMV–myc–MGF 505–3R for 24 h, followed by treatment with Pam3CSK4 (100 ng/mL), LPS (100 ng/mL), or R848 (500 ng/mL) for 6 h. Luciferase activity was then measured (mean ± S.D., n = 3, *p < 0.05, **p < 0.01). D The experiment was carried out as described in (A) using PK–15 cells (mean ± S.D., n = 3, ***p < 0.001). E, F Quantitative real-time PCR was performed on RNA extracted from HeLa cells transfected with either an empty vector or pCMV–myc–MGF 505–3R for 24 h, followed by R848 (500 ng/mL) treatment for 6 h (mean ± S.D., n = 3, *p < 0.05, ***p < 0.001). G HeLa cells were transfected with either an empty vector or pCMV–myc–MGF 505–3R for 24 h, followed by LPS (100 ng/mL) treatment for 6 h. At 6 h posttreatment, cells were fixed and stained with DAPI (blue), anti-myc (green) and anti-p65 (red) antibodies. Localization of p65 was visualized by confocal microscopy. Magnification, ×40. H Quantification of p65 nuclear translocation was determined by counting cells from three independent fields (mean ± S.D., n = 3, *p < 0.05).