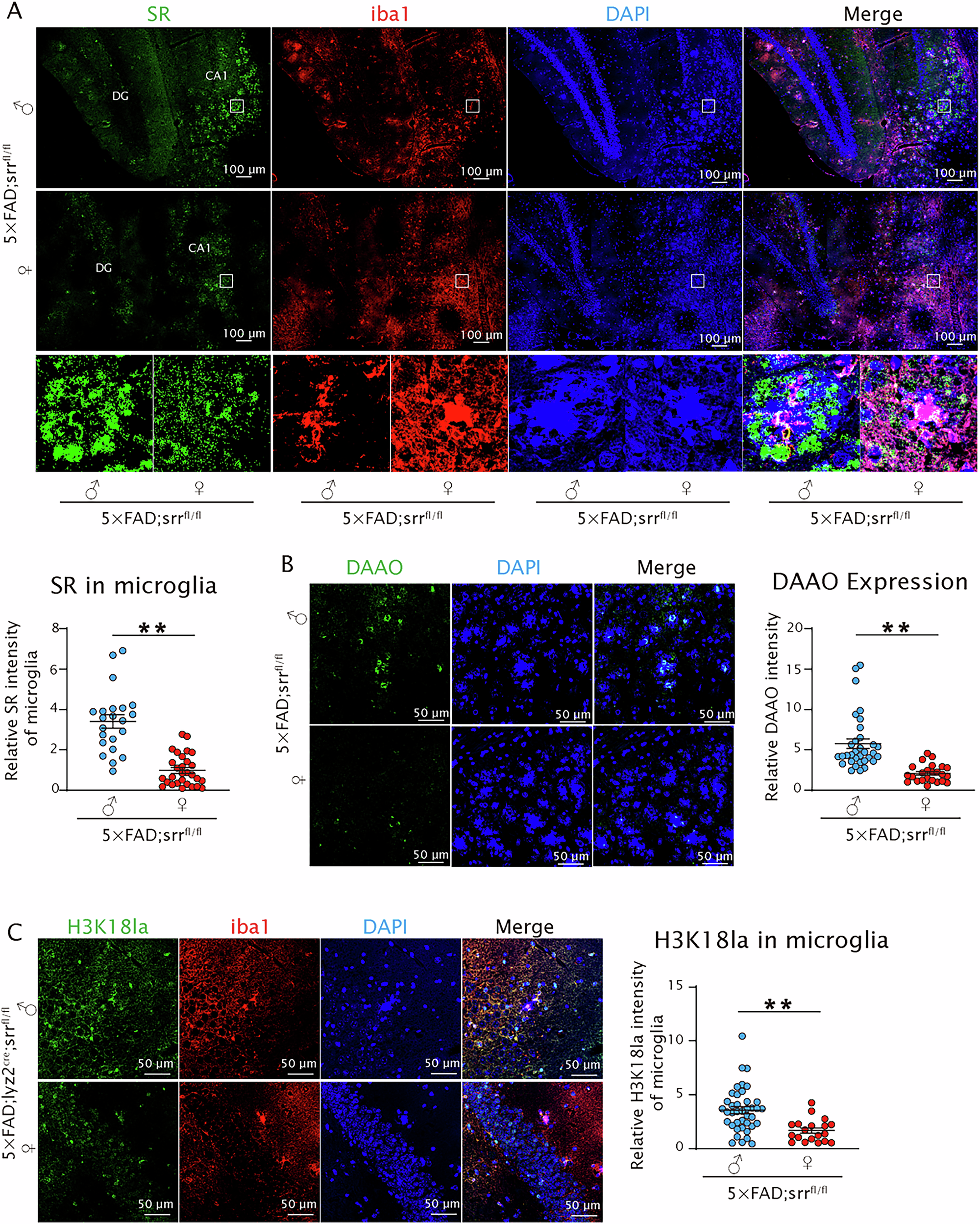
Fig. 7: Sex-specific differences in the brain expression profiles of SR, DAAO, and H3K18la in 5×FAD; Srrfl/fl mice.

A Representative images of SR (green) and Iba1 (red) immunostaining in the hippocampus of 5×FAD: Srr fl/fl mice; DAPI (blue) was used to visualize nuclei. Images captured with LEICA Stellaris5 microscope (20× objective); scale bar = 100 μm (rows 1–2); row 3 = magnified views. SR fluorescence intensity in activated microglia was significantly higher in males (n = 1, 102 cells) than females (n = 1, 86 cells); Mann–Whitney U test, p-value was approximately 0. B Representative images of DAAO (green) and DAPI (blue) to evaluate DAAO levels in the cerebral cortex of 5×FAD;Srrfl/fl mice. Scale bar = 50 μm. DAAO fluorescence intensity was significantly higher in males (n = 1, 33 cells) than females (n = 1, 48 cells); Mann–Whitney U test, p = 0.002. C Co-immunostaining of H3K18 lactylation (green) and Iba1 (red) in the hippocampus to evaluate H3K18la levels in activated microglia of 5×FAD;Srrfl/fl mice. Scale bar = 50 μm. H3K18la fluorescence intensity in Aβ plaque-associated microglia was significantly higher in males (n = 1, 47 cells) than females (n = 1, 20 cells); Mann–Whitney U test, p-value was approximately 0. Error bars denote the variability of the data.