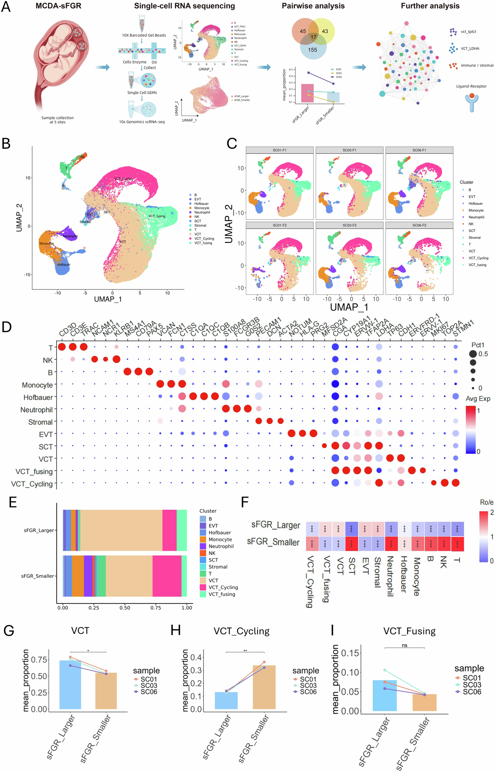
Fig. 1: Single-cell transcriptomic profiling and cell composition alterations in sFGR placentas.

A Schematic overview of the experimental workflow. Placental tissues were collected from monochorionic diamniotic (MCDA) twin pregnancies complicated by selective fetal growth restriction (sFGR). Single-cell RNA sequencing was performed using 10× Genomics platform, followed by paired analysis to compare growth-restricted (sFGR_Smaller) and appropriately grown (sFGR_Larger) cotwin placental samples under a shared maternal and fetal background. Downstream analyses included unsupervised clustering, transcriptional regulatory network inference, pseudotime trajectory reconstruction, and ligand–receptor interaction profiling. B Uniform manifold approximation and projection (UMAP) visualization of all cells (n = 175,160) from the integrated dataset. Cells are colored by annotated clusters, including villous cytotrophoblast (VCT), syncytiotrophoblast (SCT), extravillous trophoblast (EVT), cycling VCT (VCT_Cycling), fusing VCT (VCT_Fusing), Hofbauer cells, monocytes, neutrophils, stromal cells, B cells, T cells, and NK cells. C UMAP embeddings for each individual sample (3 pairs of sFGR_Larger and sFGR_Smaller placentas), demonstrating robust reproducibility of the clustering across biological replicates. D Dot plot of canonical marker gene expression used for cluster annotation. The size of each dot represents the proportion of cells expressing each marker gene in a given cluster, and the color intensity indicates average scaled expression. E Bar plot showing the composition of major cell clusters in sFGR_Larger and sFGR_Smaller samples. F Heatmap summarizing relative abundance of each cell cluster in sFGR_Larger versus sFGR_Smaller placentas. Color scale represents the fold change in proportion (log2 scale) between the two groups. Paired comparative analysis of cell proportions for G VCT, H VCT_Cycling, and I VCT_Fusing subpopulations between sFGR_Larger and sFGR_Smaller placentas in each twin pair (n = 3 biologically independent twin pairs). Lines connect matched samples; statistical significance was assessed using paired t-tests. *Error bars indicate mean ± s.e.m. *P < 0.05, *P < 0.01, ns not significant.