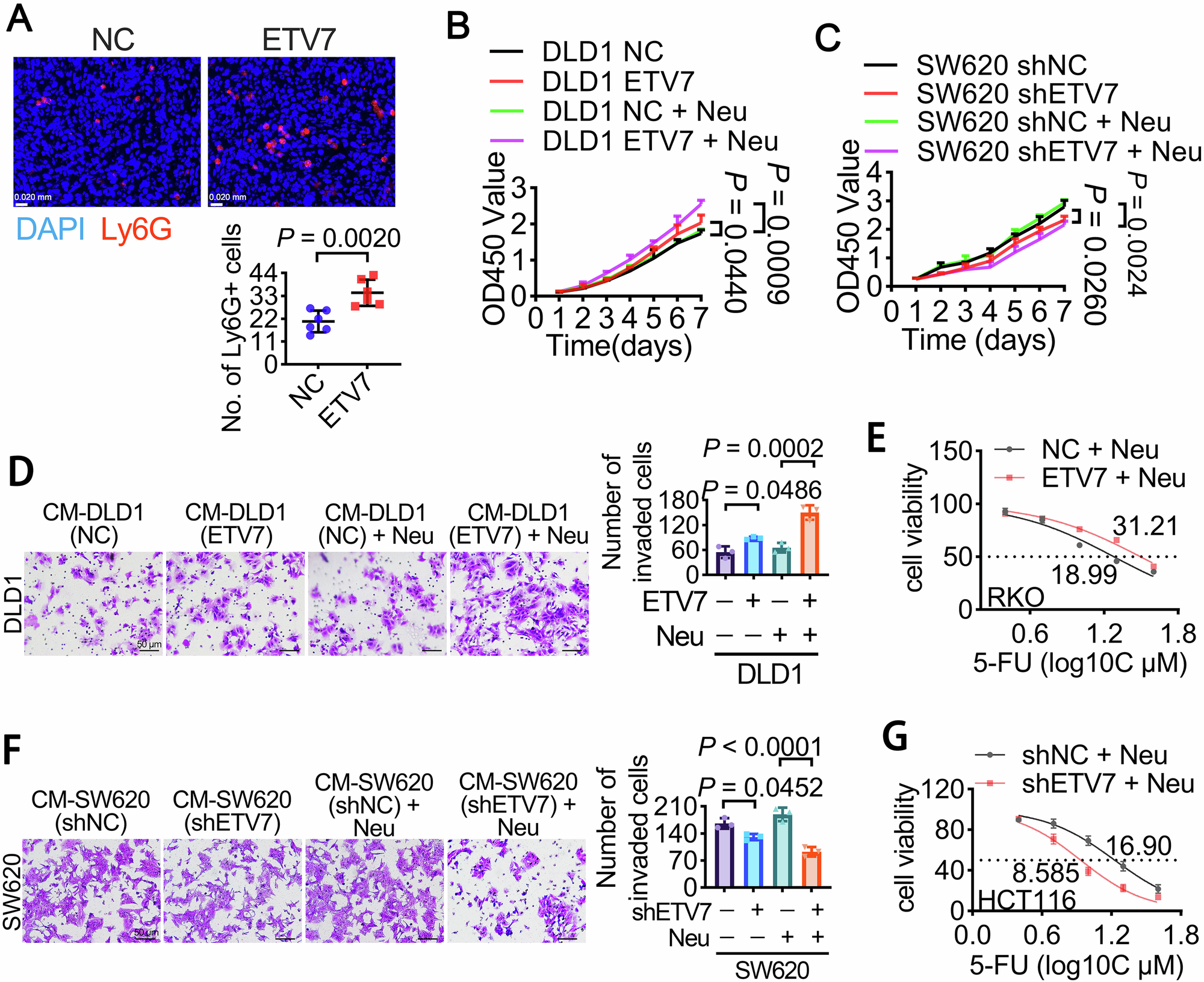
Fig. 3: ETV7 promotes neutrophil infiltration in colorectal cancer.

(A) Immunofluorescence analysis of neutrophil infiltration in subcutaneous tumors of mice overexpressing ETV7 (scale bar 20 μm, n = 6 animals). Neutrophils in mice were labeled with Ly-6G. The lower panel shows the quantitative analysis of neutrophils. In vitro functional experiments were conducted by co-culturing CRC cells overexpressing (B, D, E) or knocking down (C, F, G) ETV7 with neutrophils. B, C CCK8 assay to detect CRC cell proliferation (n = 3 independent experiments). D, F Transwell invasion assay to assess CRC cell invasion capacity (scale bar 50 μm, n = 3 independent experiments). The right panel shows quantitative results. E, G Cell viability assay to assess CRC cell sensitivity to 5-FU treatment and plot IC50 curves.