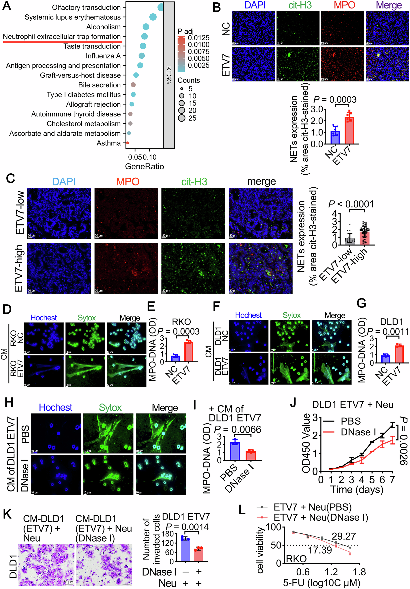
Fig. 4: ETV7 promotes CRC malignant progression and 5-FU resistance through NETs formation.

A KEGG enrichment analysis of TCGA-CRC data shows that ETV7 is enriched in pathways associated with colorectal cancer. B Immunofluorescence analysis of NETs in subcutaneous tumors of mice overexpressing ETV7 (scale bar 20 μm, n = 6 animals). The lower panel shows quantitative analysis. C Immunofluorescence analysis of NETs formation in human colorectal cancer tissues with low ETV7 expression and high ETV7 expression (scale bar 20 μm, n = 80 biologically independent samples). The right panel shows quantitative analysis. NETs formation in conditioned medium from ETV7-overexpressing colorectal cancer cells was analyzed using Sytox immunofluorescence (D, F) and MPO-DNA ELISA (E, G) to label NETs (scale bar 10 μm, n = 3 independent experiments). NETs were labeled using Sytox immunofluorescence (H) and MPO-DNA ELISA (I) to analyze the effect of DNase I on NETs formation in neutrophils cultured in conditioned medium from ETV7-overexpressing CRC cells (scale bar 10 μm, n = 3 independent experiments). Analysis of the effects of DNase I on the proliferation, invasion capacity, and 5-FU treatment efficacy of CRC cells co-cultured with neutrophils in ETV7-overexpressing CRC cells, using CCK8 proliferation assays (J) (n = 3 independent experiments), Transwell invasion assays (K, J) (n = 3 independent experiments), and cell viability assays (L) (scale bar 50 μm).