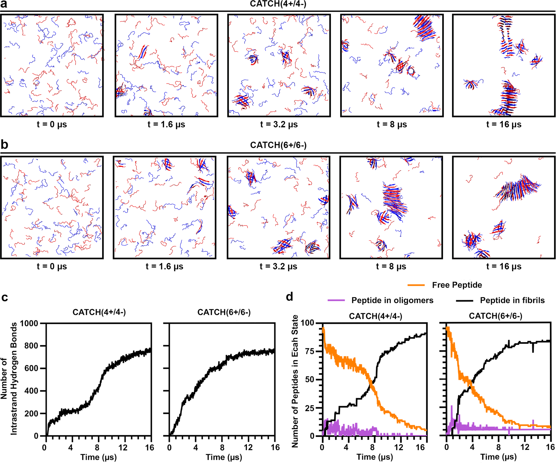
Fig. 4: Computational analysis of CATCH co-assembly kinetics.
From: Charge guides pathway selection in β-sheet fibrillizing peptide co-assembly

DMD snapshots of a CATCH(4+/4−) and b CATCH(6+/6−) over time where cationic and anionic peptides are represented by blue and red, respectively. c Quantitative assessment of hydrogen bond formation over time. d DMD analysis of the free peptide depletion (solid orange line), oligomerization (association of 2–5 peptides, solid purple line), and fibrillization (addition of free peptides onto assemblies with >5 peptides, solid black line) of CATCH(4+/4−) and CATCH(6+/6−) over time.