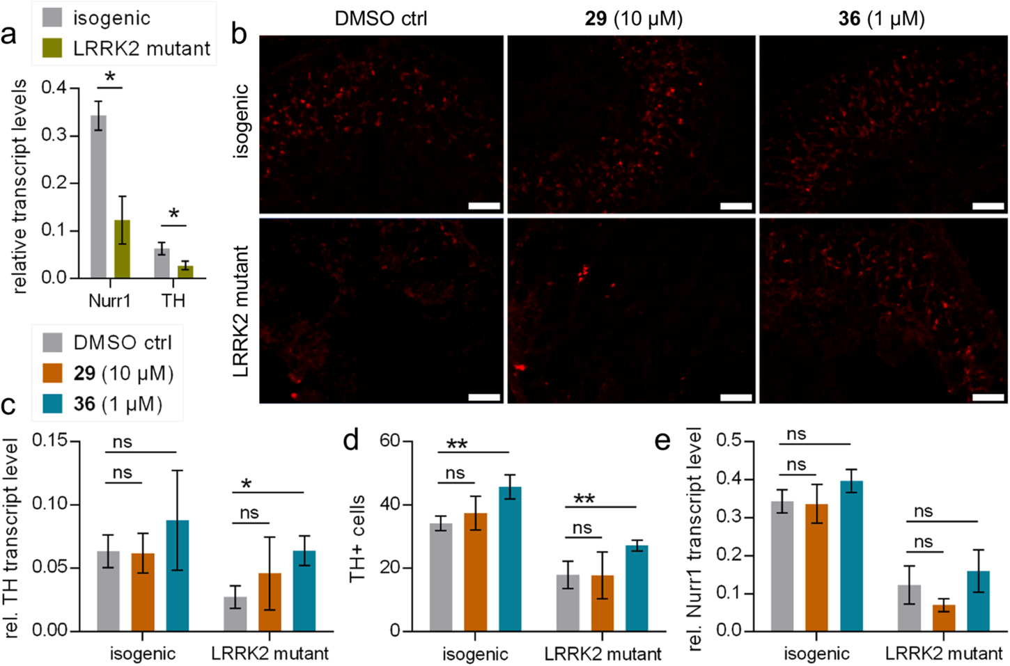
Fig. 5: Treatment of midbrain organoids with the Nurr1 agonist 36 increased the number of TH positive cells.
From: Development of Nurr1 agonists from amodiaquine by scaffold hopping and fragment growing

a Midbrain organoids generated from human iPSC bearing a gain-of-function LRRK2 mutation (G2019S) displayed diminished Nurr1 and TH transcript levels compared to isogenic controls after 45 days. b Midbrain organoid sections stained for TH expressing cells by immunofluorescence. Scale bars represent 100 µm. c The Nurr1 agonist 36 but not the negative control 29 induced TH mRNA expression in LRRK2 mutant organoids and tended to enhance TH mRNA expression in isogenic controls. d The Nurr1 agonist 36 but not the negative control 29 enhanced the number of TH positive cells in LRRK2 mutant organoids and in isogenic controls. e Compound treatment did not affect Nurr1 levels. All data are the mean ± SD; n = 3. *p < 0.05, **p < 0.01 (unpaired, two-tailed Student’s t-test).