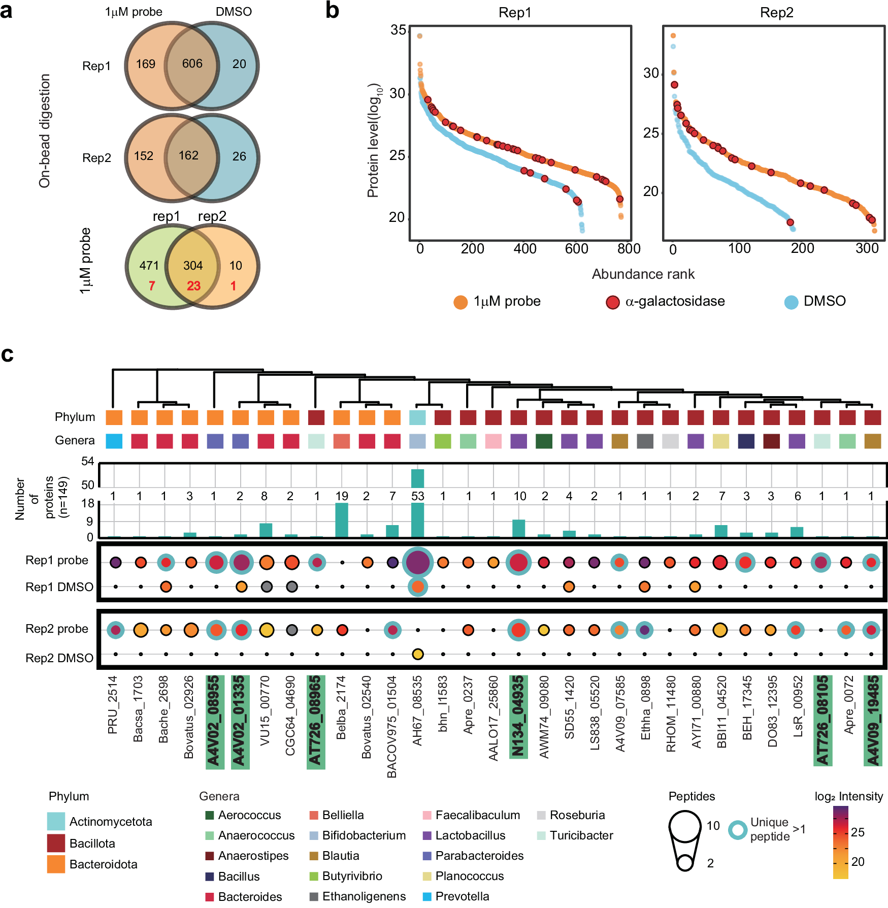
Fig. 2: Identification of α-galactosidase protein groups in the gut microbiome using ABMP screening.

a Venn diagram showing the number of protein groups identified by on-bead digestion in two biological replicates and the number of intersecting proteins (black number) and AGALs (red number) in the replicate probe groups. b Protein abundance distribution calculated from MS intensities of quantified peptides of each protein. c From top to bottom, it shows dendrogram representation of protein sequence similarity; tile plot indicating the taxonomic classifications (phylum, genus); histogram representing the number of identified proteins in each protein group; bubble plot of identified AGAL protein groups organized by sequence similarity, with bubble size indicating identified peptide counts and colored coding indicating abundance. AGAL abundance is represented by intensities, which are peptide signal intensities determined in MaxQuant.